MP4245
NOT RECOMMENDED FOR NEW DESIGNS
MP4245 continues to be in production for existing customers. Please consider this alternative for new designs:
MP4235GVE
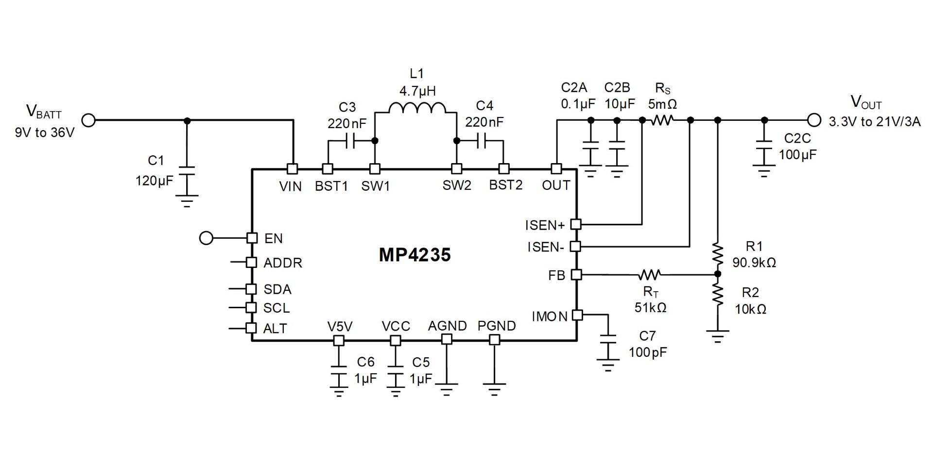
MP4235GVE
带四个集成 MOSFET 和 I2C 接口的 36V、6A 升降压变换器
Features & Benefits
- 带四个集成 MOSFET 的 6A 升降压变换器
- 3V 至 36V 工作输入电压 (VIN) 范围,2.7V 下降电压
- 1V 至 24V 输出电压 (VOUT) 范围
- I2C 可配置参考电压 (VREF) 范围:0.1V 至 2.147V,步长为 1mV
- 峰值效率高达 98.14%
- 集成 5V/60mA 低压差 (LDO) 稳压器,为外部微控制器单元 (MCU) 供电
- 可选输入或输出恒流 (CC) 限制,出厂精度达 5%
- 精确的输出电流 (IOUT) 监控器
- 280kHz、420kHz、600kHz 或 1MHz 可选开关频率 (fSW),带频谱扩展 (FSS)功能
- 可选自动脉冲频率调制 (PFM) 或脉宽调制 (PWM) 模式和强制 PWM 模式
- 通过ADDR 引脚和 I2C寄存器支持可配置 I2C 从地址
- 线路压降补偿
- I2C、告警和一次性可编程 (OTP) 存储器
- 启用 (EN) 关断被动放电
- 采用侧面镀锡的 QFN-19 (4mmx5mm) 封装
- 采用 MPS MPL-AY 系列电感可优化性能
… and many more!
正在供货产品型号
MP4245GVE-xxxx-Z MP4245GVE-xxxx-P MP4245GVE-0000-Z MP4245GVE-0000-P MP4245GVE-0001-Z MP4245GVE-0001-P
P&Z的含义 
相关产品
EV4245-VE-00A 带 I2C 接口的 36V、6A 峰值电流、升降压(Buck-Boost)变换器,适用于功率传输
EV4245-VE-00A 是 MP4245 的评估板,MP4245 是一款具有 4 个集成功率开关管的升降压变换器。可在某一输入范围内输出高达 6A 的电流,具有极好的负载和线性调节能力。
MP4245 适合 USB 功率传输(USB PD)应用。它可以通过 I2C 接口与外部 USB PD 控制器配合使用。
I2C 接口和 MTP(2 次可编程)提供了灵活的编程方式。
故障保护包括逐周期限流保护、输出过压保护(OVP)和过温保护(TSD)。
MP4245 最大限度地减少了现有标准外部元器件的使用。MP4245 采用 QFN21(4mmx5mm)封装。
由 MPS 支持的图形用户界面(GUI),用于通过 I2C 接口配置和监控多个 MPS 数字电源解决方案
立即购买
直接登录
创建新帐号