EV1720DQ-00B
Session popupval
Session textval
Session Titefor popup
Show default content
详情
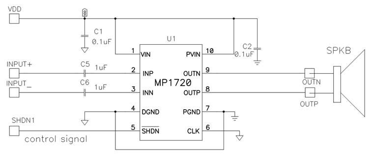
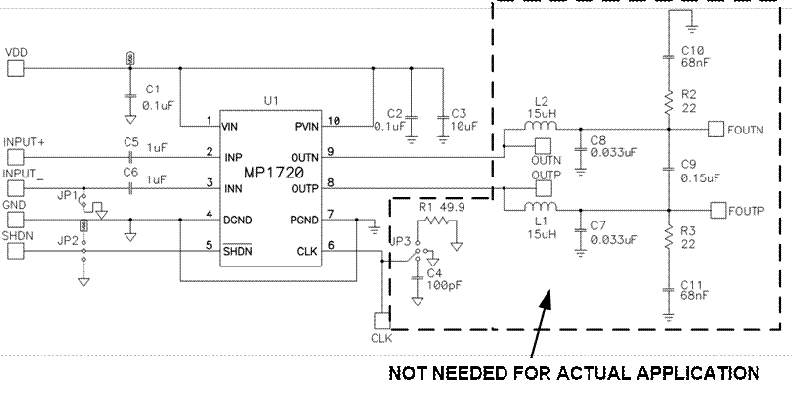
EV1720DQ-00B 是 MP1720DQ-216 的评估板。MP1720DQ-216 是一款小功率单音道 D 类音频放大器。 MP1720DQ-216 是一款低 EMI 高效全桥产品,能为 4Ω 扬声器提供 2.7W 输出功率。
此评估板还可以用来评估MP1720DQ-003、MP1720DQ-006、MP1720DQ-009 和 MP1720DQ-012(同类产品)。
-
显示更多
显示较少
评估所用产品
产品特性和优势
- 通过 FCC-Radiated Emissions Standards 认证,24英寸线,无输出滤波器
- 为 4Ω 产品提供 2.7W 功率、5 V VIN @ 10% THD+N
- 效率高达90%
- 灵活的开关频率设置
- 单输入 2.5V~5.5V 工作电压
- 低噪音(通常为 53μV), 3.3 V VIN
- 低静态电流(4mA @3.3V)
直接登录
创建新帐号