EV1720DQ-6-00A
Session popupval
Session textval
Session Titefor popup
Show default content
详情
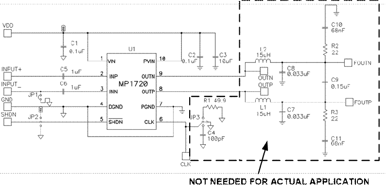
EV1720DQ-6-00A 是 MP1720DQ-006 的评估板。MP1720DQ-006是一款小功率单声道BTL D 类音频放大器。MP1720DQ-006是MPS低EMI、高效率、全桥输出系列产品之一。
该评估板还可以用来评估MP1720DQ-003、MP1720DQ-009、MP1720DQ-012和MP1720DQ-216(只需更换IC)。
-
显示更多
显示较少
评估所用产品
产品特性和优势
- 通过FCC辐射排放标准,采用24英寸电缆,无输出滤波器
- 5V VIN,4ohm负载下的最大输出功率:
- 1W功率,3Vpp SE输入
- 2.7W功率,差分输入和10% THD+N
- 效率高达90%
- 灵活设置开关频率
- 单电源输入下的工作电压范围:2.5V至5.5V
- 低噪声(典型值为53μV),3.3 V VIN
- 低静态电流(4mA ),3.3 V VIN
直接登录
创建新帐号