EV2905EK-00B
Session popupval
Session textval
Session Titefor popup
Show default content
详情
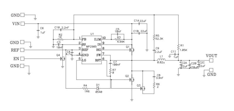
EV2905EK-00B 是高效率同步降压变换器MP2905EK的评估板。它提供了非常紧凑的解决方案,在宽输入范围内可实现 20A 的连续输出电流,具有出色的负载和线性调节性能。其可调软启动功能可防止启动时产生的浪涌电流。
迟滞电压控制无需任何环路补偿即可提供快速瞬态响应。全面保护功能包括过流保护(OCP)、输出过压保护(OVP)和过温关断保护。
EV2905EK的频率约为300kHz(12V输入)。其峰值电流限制设置为32A。随附组件的效率高达90%(12V输入)。
-
显示更多
显示较少
产品特性和优势
- 20A输出电流,1.2V输出电压
- 可调软启动功能
- 打嗝模式限流保护和过热关断保护
- 单调启动进入预偏置输出
- 启动过压保护
- 启用/关闭
直接登录
创建新帐号