MP3385B - 4-String, 80V Output WLED Controller with I2C Interface
Summary
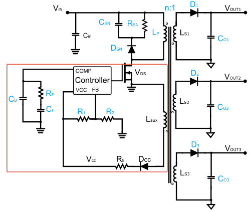
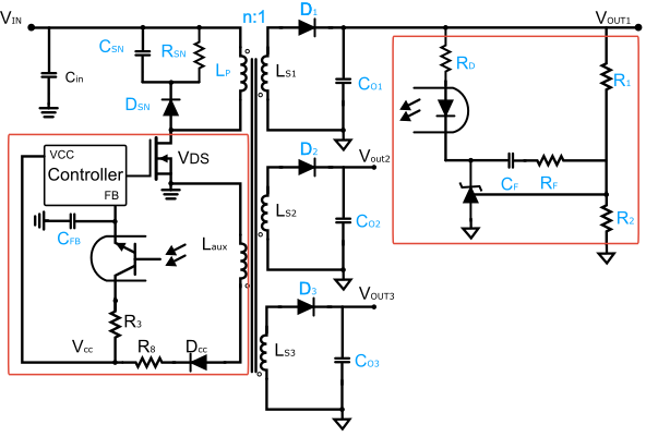
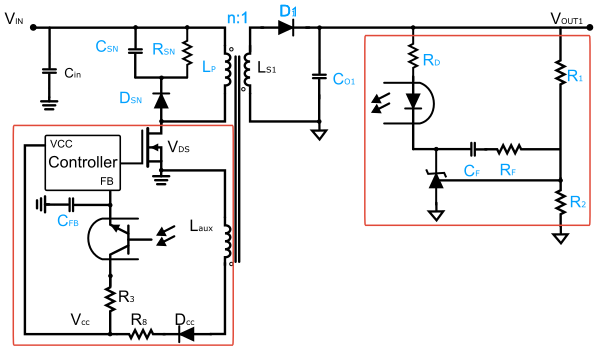
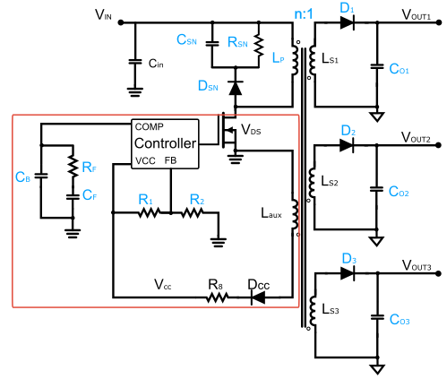
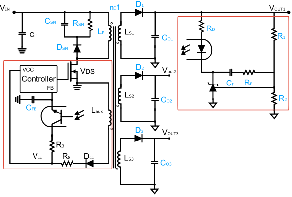
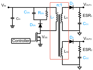
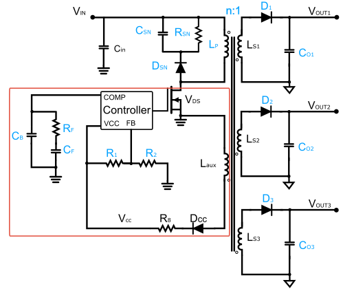
The MP3385B is a high-performance step-up controller designed by Monolithic Power Systems, Inc. (MPS) for driving WLED arrays in mid-sized and large-sized LCD panel backlighting applications. This controller provides electrical engineers with an efficient, reliable, and flexible solution for designing advanced LED backlight systems.
Key Features:
- Wide Input Voltage Range (4.5V to 33V): The MP3385B supports a wide input voltage range, enabling it to be compatible with a variety of power sources used in different applications.
- 80V Absolute Maximum Rating for Each String: With an 80V maximum rating for each LED string, the MP3385B can drive high-power LED arrays for bright and uniform backlighting.
- 1.8% Current Matching Accuracy between Each String: This feature ensures uniform brightness across all LED strings, resulting in high-quality backlighting performance.
- Unused Channel Auto-Detection during Start-Up: The MP3385B can automatically detect and disable unused LED strings during start-up, preventing unnecessary power consumption and potential damage to the LEDs.
- Configurable Switching Frequency (100kHz to 900kHz): This feature allows engineers to optimize the performance of the LED driver based on their specific application requirements.
- Multiple Dimming Modes: The MP3385B supports various dimming modes selectable via the I2C interface, providing flexibility in meeting different application requirements for brightness control.
- Full-Scale Current and LED Dimming Range Configurability: Engineers can configure the full-scale current with 8-bit resolution and the LED dimming range with 10-bit resolution for internal dimming mode, enabling precise control of LED brightness.
- Cascading Capability with a Single Power Source: This feature allows multiple MP3385B controllers to be connected and powered from a single power source, simplifying the design of larger backlighting systems.
- Comprehensive Protection Features: The MP3385B includes numerous protection features, such as over-current protection (OCP), over-voltage protection (OVP), under-voltage protection (UVP), thermal shutdown, LED short and open protection, and inductor and diode short protection, ensuring safe and reliable operation.
Value Proposition:
The MP3385B offers a compelling value proposition for professional electrical engineers designing LED backlight systems for LCD panels. Its wide input voltage range, high output voltage rating, and current matching accuracy enable efficient and uniform LED backlighting performance. The multiple dimming modes, configurable switching frequency, and cascading capability provide flexibility in addressing various application requirements.
The comprehensive protection features integrated into the MP3385B ensure the safe and reliable operation of the LED driver, which is crucial in maintaining the longevity and performance of the LED backlighting system. In summary, the MP3385B provides a high-performance, versatile, and reliable solution for driving WLED arrays in mid-sized and large-sized LCD panel backlighting applications.
























直接登录
创建新帐号