MP28315
NOT RECOMMENDED FOR NEW DESIGNS
MP28315 continues to be in production for existing customers. Please consider this alternative for new designs:
MP1497
新设计不推荐使用
MP1497
新设计不推荐使用
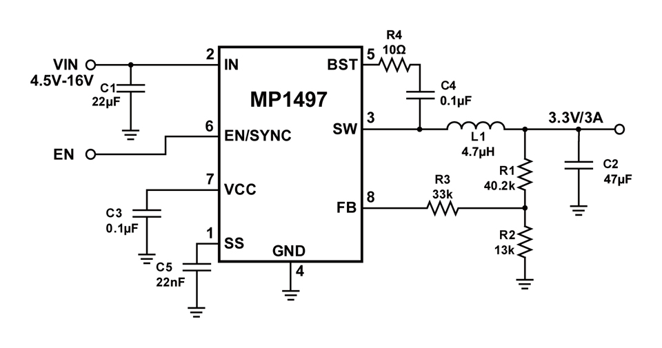
3A, 16V, 500kHz高效率同步降压变换器,带软启动功能
Features & Benefits
- 宽工作输入电压范围:4.5V 至 16V
- 内置80mΩ/30mΩ 低导通电阻 Rds(on) 功率 MOSFET
- 专用开关损耗降低技术
- 高效率同步整流工作模式
- 500kHz 固定开关频率
- 200kHz 至 2MHz 外部时钟同步
- 外部可调软启动功能
- 打嗝模式过流保护(OCP)
- 过温关断保护
- 最低0.8V的可调输出电压
- 采用 8 引脚 TSOT-23 封装
… and many more!

直接登录
创建新帐号