- MPM3690S-15
MPM3690S-15
Session textval
Session Titefor popup
详情
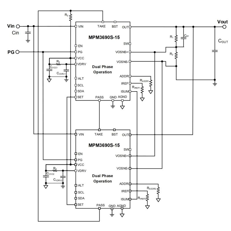
MPM3690S-15 是一款带数字接口的可扩展、全集成电源模块。它提供了一种完整的电源解决方案,可实现高达 15A 的连续输出电流 (IOUT),并在宽输入电压 (VIN) 范围内具有出色的负载和线性调整率。该器件可在宽负载范围内高效率运行,并且可以并联运行以提供更高的负载电流。
MPM3690S-15 采用 MPS 专有的多相恒定导通时间 (MCOT) 控制,可提供超快瞬态响应和简单的环路补偿。它还提供数字接口以实现模块配置和关键参数的监控。
MPM3690S-15 全面的保护功能包括过流保护(OCP)、过压保护(OVP)、欠压保护(UVP)和过温保护(OTP)。
它只需极少数量的现有外部元器件,并采用 ECLGA-29(5mmx6mmx2.9mm)封装。
-
显示更多
显示较少
产品特性和优势
- 宽输入电压 (VIN) 范围:
- 3V 至 16V VIN,外部 VCC 电源关断,直到 VIN降至 2.75V 以下
- 4V 至 16V VIN,带内部 VCC 电压 (VCC)
- 0.35V 至 5.5V 输出电压 (VOUT) 范围
- 15A 连续输出电流 (IOUT)
- 自动交错多相操作
- 自适应多相恒定导通时间 (MCOT) 控制以及自动补偿,可实现超快速瞬态响应
- ±1% 参考电压精度(-40°C 至 +125°C)
- 真正的VOUT远程采样
- VIN、VOUT、IOUT、温度和故障遥测回读
- 内置多次可编程 (MTP) 存储器,用于存储自定义配置
- 通过数字接口可配置:
- 电流限制
- 可选跳频模式或连续导通模式 (CCM)
- 软启动时间(tSS)
- 开关频率 (fSW)
- 故障限制
- 采用 ECLGA-29 (5mmx6mmx2.9mm) 封装

正在供货产品型号
MPM3690SGPJ-15-xxxx-T MPM3690SGPJ-15-0022-T
MPM3690S-15 Resources
-
PRODUCT CATEGORY
大电流&核心供电产品类目 -
APPLICATION
光网络终端(ONT)设备应用光网络终端(ONT)单元是通过将信号从光信号转换为电信号(反之亦然),从而将光缆连接到其他线路(例如以太网和电话线)的设备。尽管这些设备从电源中获取电力,但在断电的情况下,也通常有备用电池可用。ONT通常是大型GPON(千兆字节无源光网络)系统的一部分,用于实现有线消费类电子技术的高速数据连接。随着数据流量的持续增长,不断增长的需求也必须符合新的标准,ONT设计的任务是以更低的成本、更快的速度实现更大的吞吐量和带宽。 MPS全面的电源解决方案组合包括了电源模块、降压变换器、终端稳压器、线性稳压器、MOSFET驱动器、模拟开关、负载开关、WLED驱动器和监控电路。这些创新高效的组件为可靠、安全地为ONT单元供电提供了所需的一切。所有这些设备都经过优化,采用小尺寸封装,可实现低待机功耗和高功率密度,从而可以节省电路板空间并满足客户对更高能效的需求。 MPS创新且高性价比的解决方案可以为...
-
APPLICATION
网络附属存储(NAS)应用网络附加存储(NAS)是一种迅速普及的数据存储方式。它是一种连接到网络的集中式存储服务器,可以被网络中的任何授权用户访问。这些系统提供良好的便利性与灵活性,它们能够在现场进行物理存储与维护,还可以扩展存储容量以满足不断变化的需求。为满足客户与技术进步带来的不断增长的数据需求,NAS系统不仅要具有多协议能力,比之前的设计具有更高能效和更高功率密度,还必须提供出色的保护功能,如热保护和热插拔保护。 MPS提供广泛的电源管理解决方案组合,包括熔丝限流开关和热插拔保护、电源模块、PMIC、负载开关、降压变换器、线性稳压器、终端稳压器、步进和有刷直流电机驱动器以及模拟开关。这些高性能、灵活的组件以更小的封装尺寸提供了更先进的保护功能和集成度。可靠的创新和效率保证可帮助您设计更好、更快的NAS系统,并将其快速推向市场。 MPS的高功率密度解决方案极具成本效益,可满足为下一代网络附加存储供电的所有需...
-
APPLICATION
烤箱应用烤箱是一种常用的家用电器,消费者希望它可靠、有效、方便并且节能。智能家居的兴起将新一代烤箱的设计要求提升到一个新的高度,包括耐用性、直观的用户界面、无线连接、智能传感和预测性维护。IoT功能有助于满足不断增长的消费者期望,但设计工程师必须将之与其他优先事项进行权衡,例如安全性、有效加热和低能耗。 MPS提供功能强大的解决方案组合,包括电源模块、PMIC、X电容、同步整流器、PFC和反激控制器、降压和升压变换器、线性稳压器、WLED驱动器、LCD电源、模拟开关、监控电路、步进/有刷/ BLDC电机驱动器,以及电熔丝、USB和负载开关。MPS为烤箱供电设计提供了所需的一切,简化了流程,节省了BOM与成本,从而可以加快产品上市时间。 MPS具成本效益的、持久的电源管理设备采用小尺寸包装,提供了出色的功率密度,可在下一代烤箱设计中实现创新功能同时降低系统功耗。
-
APPLICATION
小基站应用随着智能手机的普及、不断增长的数据用量以及5G的到来,小型蜂窝基站的作用前所未有地显现。其设计必须满足越来越多的需求、重量和体积的限制,同时又不能牺牲性能或显著增加能耗。今天的无线市场要求尽可能高的可靠性和灵活性,新产品需要提供更高的效率、频谱范围,并使用非连续频段来提升速度和性能。 MPS广泛的解决方案组合包括了PoE PD、电熔丝和热插拔控制器、降压变换器、LDO、电源模块、DDR终端、负载开关、监控电路、USB开关和模拟开关。这些器件以紧凑的封装尺寸实现高密度电源管理、高集成度、出色的散热性能以及可靠的操作。 MPS高能效、高性价比的产品为下一代小型基站电源设计提供了所需的一切。
-
APPLICATION
电动摩托车应用电动摩托车在大都市和快速发展的城市中迅速普及。它轻便、环保且方便,是一种两轮电池驱动的车辆,集成了用于增加动力的电机和控制器。当然,安全性、性能和成本是客户最关心的问题。此外,这种新兴的交通工具要求更短的充电时间、更轻的重量,以及更高的电池容量以实现更长的续航里程。因此,它需要更小、更节能的电源解决方案。 MPS高度集成、高能效且易用的解决方案为电动摩托车系统提供了小尺寸下的强大功率转换能力。我们提供广泛的产品组合,包括PMIC、电熔丝和USB开关、负载开关、稳压器、变换器、监控电路、BLDC和栅极驱动器、WLED和LED驱动器、D类音频放大器。MPS业界领先的电源管理产品可以帮助您实现下一代电动摩托车设计,并更快将其推向市场。
-
APPLICATION
电动自行车应用电动自行车(E-Bikes)在全球范围内的需求正在不断增长,越来越多的消费者将电动自行车视为长距离通勤和燃油价格上涨的环保解决方案。它是一种新型自行车,带有集成电机、电池和辅以增强推进力的控制器。这种新的设计需要更短的充电时间、更轻的重量以及更大的电池容量以适应更长的行驶距离,因而需要更小、更节能的电源解决方案。 MPS高集成度、高能效且方便易用的解决方案为电动自行车电源管理和电池管理系统提供了尺寸小巧但功能强大的电源转换能力。MPS提供广泛的产品组合,从角度位置传感器,到电源模块和电池充电控制器。 MPS的DC / DC电源模块可以为系统供电提供更小、更高效、更具成本效益的解决方案。
-
APPLICATION
机器人技术应用机器人系统随工业4.0的发展不断完善,其电源、传感和控制标准也不断提高。在这个快速发展的行业中,每一天都有新的机遇去开发灵活性更高、能效更佳并且更智能的机器人。机器人的广泛应用要求它更小,不断创新移动性能,并具有高度集成的通信能力。它必须能够快速评估并响应周围环境,与人类紧密合作安全工作,并且通过最少的编程即可自适应地学习。 MPS提供高效、可靠、创新且应用广泛的解决方案,可简化机器人设计周期并缩短上市时间。我们帮助设计师提高速度、传感和控制,以优化生产,从而配备新的机器人技术以满足今天的需求,同时解决未来可能的问题。 MPS电机驱动器、传感器、模块、充电器和变换器产品为系统供电提供了经济高效的小尺寸解决方案。 了解更多用于机器人电机驱动器 和 电池管理的IC解决方案.
-
APPLICATION
平板电脑应用平板电脑以及其他移动设备是当今最大的消费类技术市场之一。这一市场不断发展,并以前所未有的速度变得越来越复杂。消费者期望平板电脑具备与笔记本电脑/便携式电脑几乎相同的处理能力和功能,同时具备与智能手机相媲美的便携性。这种期望的转变意味着平板电脑必须满足不断增长的电源需求,并提供越来越多的集成技术和功能。 先进的平板电脑可通过一个简单便捷的平台高度集成多种功能,包括: - 更高的处理能力- 一流的显示和音频质量- WLAN / Wi-Fi、导航和其他通讯技术- 蜂窝基带功能,例如4G LTE和5G-内存、软件和硬件需求增加-便利性与安全性的平衡-除快速安全的充电以外,更大的电池容量和更长的运行时间-紧凑型、手持式解决方案 MPS全套的电源解决方案包括模块、稳压器、适配器、开关、充电器、驱动器、音频放大器和LCD电源。我们提供平板电脑设计所需的一切,且具有更佳性能、更低功耗和更长的电池寿命...
-
APPLICATION
光模块应用光模块是用于高速数据传输的光收发器,可在需要发送和接收大量数据的任何地方应用。无论短距离还是长距离,光模块都是从数据中心到电信公司之间进行大型、高效数据传输的理想选择。光模块的大小和带宽范围不一,最新一代的光模块支持高达400GB/s的速度。这些收发器传送的数据量非常大,因此需要独特的电源解决方案来适应其高功率和小尺寸要求。MPS的单片设计在超小型封装中实现了高功率和超低功耗,简化了布局和散热设计,并使效率最大化,这对任何光学模块设计都至关重要。MPS提供广泛的产品组合,涵盖了光模块的电源部分,包括降压或升压变换器、控制器、电熔丝和负载开关,以及稳压器。这些产品包括EML驱动器,甚至包括TEC控制以改善热量管理。而对于核心电源,MPS提供了带或不带I2C的多种降压变换器作为分立或电源模块。MPS的产品提供先进的功率密度,可以满足大功率设备的需求,包括支持下一代光模块设计。
-
APPLICATION
光线路卡应用光线路卡通过光纤接口将路由器连接到外部网络,是建立高速数据和网络连接的关键要素。它们通常是路由器或交换机的一部分,需要提供低待机功率、PoE、高能效和优秀的散热管理,并尽量缩小解决方案尺寸以实现低成本。为使最终用户获得可靠的网络连接,并满足来自数据流、云计算和其他趋势对带宽不断增长的需求,设计人员必须拥有顶级组件来设计光线路卡。MPS卓越的解决方案包括电源模块、变换器、控制器和稳压器。每种解决方案都以超小尺寸封装实现最高效率,并提供业界领先的保护功能。这些高度集成的器件具备灵活性和可扩展性,使设计过程比以往更加轻松。MPS的解决方案将可靠性和高性能与成本效益相结合,满足您对光线路卡的所有电源需求。
-
APPLICATION
便携式数据终端应用便携式数据终端(PDT)是一种通过网络远程访问和传输数据的热门设备。它们通常需要能够长时间使用,例如好几个小时;而且由于其跨行业的应用,PDT要比其他移动设备更坚固耐用,可以承受极端的环境条件。而这意味着其组件必须以较小的解决方案尺寸提供高可靠性、超低功耗和安全连接。许多便携式数据终端都集成了WLAN、2G/3G/4G/5G、蓝牙和WiFi功能,以及触摸屏控件和用户友好的界面,以轻松实现设备操作。MPS为便携式数据终端供电设计提供了一整套器件,包括变换器、稳压器、整流器、充电器、开关、背光驱动器、模块、PMIC和音频放大器,可简化设计过程并加速产品上市时间。这些器件以便携式数据终端所需的小尺寸封装提供了出色的性能、散热管理以及其他保护功能。MPS在电力行业拥有丰富经验,可确保以很低的设计成本实现更佳效率。
-
APPLICATION
条形码扫描器应用条形码扫描仪长期以来一直是零售和物流系统中不可或缺的组成部分,但随着消费者对更短结帐时间、订购和交货时间要求的不断提高,条形码扫描仪比以往任何时候都更普遍也更关键。从结帐队列到仓库订单履行,这些设备需要提供方便的用户界面、高效、快速、联网并且安全性高。 MPS的电源解决方案包括电熔丝、稳压器、适配器、充电器、模块、LED驱动器、电池保护器和负载开关,提供可靠易用的条形码扫描仪设计所需的一切。所有产品均经过精心设计,以更小的封装提供更佳的效率,节省板空间并可以简化设计。 MPS全面且经济高效的解决方案是实现系统供电的最佳选择。
-
APPLICATION
扫描仪应用扫描仪正在将越来越多的功能集成到新设计中,例如无线和有线连接、嵌入式处理、安全功能,以及便捷的用户界面。现代扫描仪必须能够快速成像高质量的文档或照片副本,而且要求超低待机功耗和低能耗,从而符合不断增长的节能趋势。 MPS领先的解决方案包括了电源模块、电机驱动器、变换器、稳压器、控制器、整流器、WLED驱动器以及USB和负载开关。这些器件使设计高度集成的高效扫描仪比以往更加容易。 它们共同实现了卓越的电机和速度控制,同时降低了BOM和解决方案总成。MPS出色的解决方案组合为设计高质、高效和高度集成的扫描仪提供了所需的一切。
-
APPLICATION
3D打印机应用3D打印机能够打印物体,而不是简单地打印图像或文档,近年来越来越多地应用于工厂或家庭。它为用户带来了无限的可能性,也为设计人员带来一系列挑战。在这些设备中,准确、精确的电机控制比以往任何时候都更加重要,速度也是新设计的主要差别之处。在不牺牲质量或安全性的前提下,更智能、更快,客户的期望值不断增长。为提高生产力和便利性,3D打印机必须以最小成本实现可靠性、多种连接选项,即使细节也可以平滑打印。 MPS广泛的设备组合包括了电机驱动器、电源模块、预驱动器、控制器、整流器、变换器、稳压器以及USB和负载开关。这些器件提供了出色的速度与电机控制,以及高效率和顶级保护功能,并采用超小尺寸封装减小了BOM和解决方案整体尺寸。其高集成度和功率密度共同将效率提升至一个新高度。MPS经济高效的电源管理解决方案为设计下一代3D打印机提供了更佳选择。
-
PRODUCT
MPM3695-15产品16V 输入、15A连续输出电源模块
-
PRODUCT
MPM3695-100产品16V,100A可扩展DC/DC电源模块,带PMBus接口
-
PRODUCT
MPM3695-25产品16V, 20A, 可扩展的带PMBus接口的DC/DC电源模块
-
PRODUCT
MPM3695-10产品16V,10A,可扩展 带 PMBus 接口的超薄 DC/DC 电源模块
-
PRODUCT
MPM82504产品带 PMBus 接口的 16V,四路 25A,可扩展 DC/DC 电源模块
-
PRODUCT
MPM3895-25产品7V 输入、25A连续输出电流、电源模块
-
ARTICLE
MPS 全集成电源模块助力云计算技术文章近年来,人工智能与大数据产业的创新和发展速度惊人。5G通信技术的迅速普及,更是为万物互联与智能世界奠定了坚实的基础。承载云计算应用的各类型数据中心与私有服务器对于数据处理的需求与速度更是到达了前所未有高度。为了满足未来智能世界对于计算加速的需求,各大厂商分别推出了基于GPU (图形处理器),FPGA (可编程逻辑门阵列),以及ASIC(专有集成电路)芯片的硬件加速系统。在此背景下,各类计算加速芯片与加速硬件对其供电系统的性能需求也不断升级,越来越需要Agility (高响应),Efficient (高效率),Integration (集成化), Scalable (可拓展) 的电源产品。MPS的电源模块解决方案直击云计算加速供电系统的痛点,完美契合四大发展趋势。 MPS电源模块聚焦于大电流与多输出应用场景,给数据中心以及硬件加速卡提供完整的电源解决方案,直指四大需求: 首先,MPS独特...
-
PRODUCT
MP1653N产品16V, 3A, 1.1MHz, High-Efficiency, Synchronous Step-Down Converter in an SOT563 Package
-
PRODUCT
MP2462产品34V、2A、800kHz 同步降压变换器
-
PRODUCT
MP1652N产品16V, 2A, 1.1MHz, High-Efficiency, Synchronous Step-Down Converter in an SOT563 Package
直接登录
创建新帐号