HF500-30
正在供货产品型号
HF500GP-30
P&Z的含义 
相关产品
EVHF500-30-P-00A HF500-30 全功能反激调节器评估板,支持全范围输入和 12V/2.5A 输出
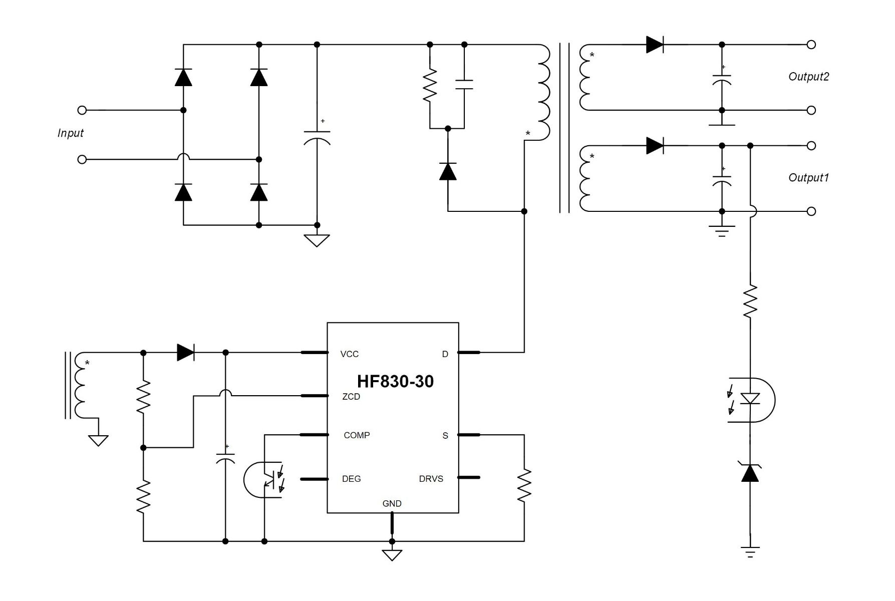
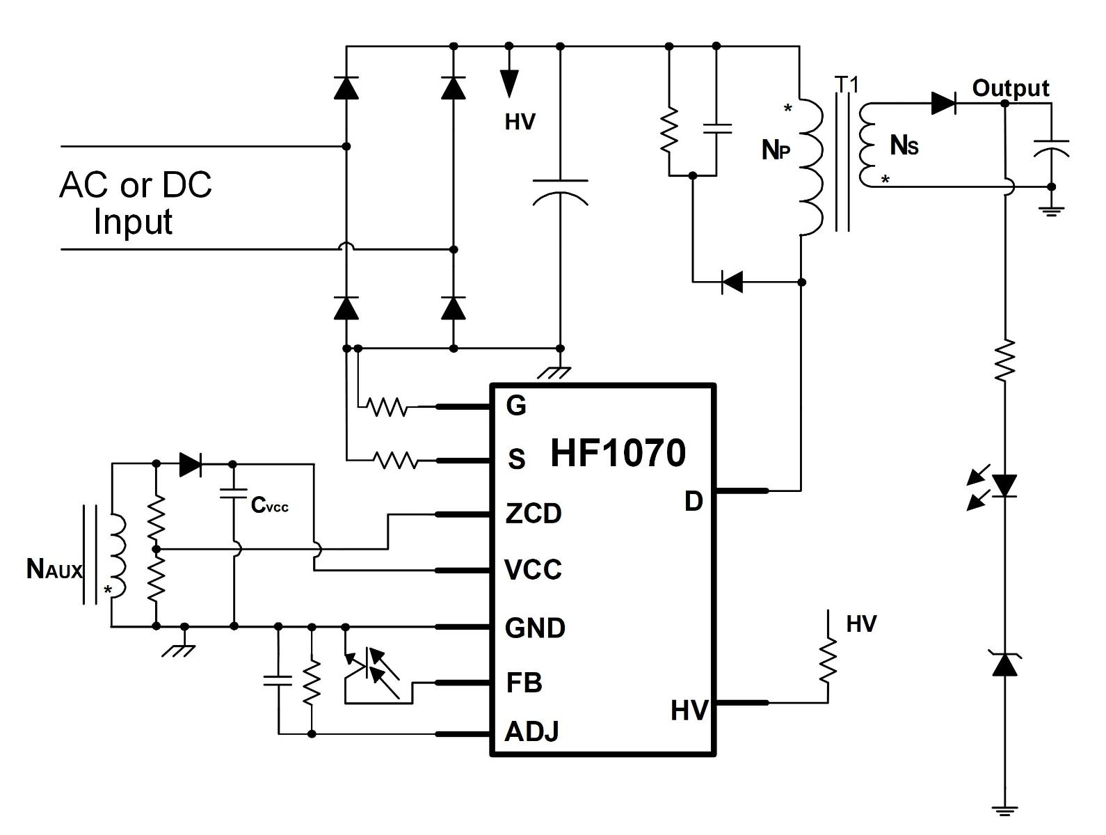
HF500-30 是一款内置斜坡补偿的定频电流模式调节器。它将 700V MOSFET 和全功能控制器集成到一个芯片中,以实现低功率、离线、反激开关电源。
在中载和重载条件下,调节器采用产生频率抖动的固定频率。频率抖动有助于降低开关频率和谐波上的 EMI 能量。在轻载条件下,调节器稳定峰值电流,可将开关频率降低至 fOSC(min),以提供出色效率。在极低负载下,调节器会进入突发模式以实现低待机功耗。
HF500-30 具备全方位保护功能,包括欠压保护/开启、VCC 欠压锁定(UVLO)保护、过载保护(OLP)、短路保护(SCP)、输入过压保护、VCC 过压保护(OVP)和过温保护(OTP)。
HF500-30 提供过功率线路补偿,确保过载保护点与输入电压相互独立。
HF500-30 采用 PDIP8-7B 封装。
立即购买
直接登录
创建新帐号