HF1070
正在供货产品型号
HF1070GS-1A-Z HF1070GS-2A-Z HF1070GS-2A-P HF1070GS-1A-P
P&Z的含义 
相关产品
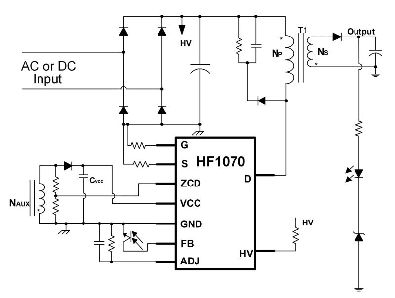
EVHF1070-1A-S-00A 1700V SiC, Quasi-Resonant, Flyback Regulator Evaluation Board
The EVHF1070-1A-S-00A is an evaluation board designed to demonstrate the capabilities of HF1070-1A. The HF1070-1A is a highly integrated continuous conduction mode (CCM)/quasi-resonant (QR) flyback regulator with an integrated 1700V SiC. The QR control method is suitable for high-performance and high-efficiency design. Unlike conventional QR flyback controllers, the frequency foldback in the HF1070-1A ensures high efficiency across the entire load range.
The HF1070-1A is a secondary-side regulation (SSR)-based primary controller that requires secondary-side feedback circuitry. The HF1070-1A integrates a 1200V, high-voltage (HV) start-up circuit. The HF1070-1A adopts a patented valley-lock technique to restrain valley jumping from one to another during operation, which avoids audible noise completely.
The EVHF1070-1A-S-00A provides a reference design for a universal, isolated power supply with a 12.5V/2A, 19V/1A output.
直接登录
创建新帐号