- HFC0500
HFC0500
Session textval
Session Titefor popup
详情
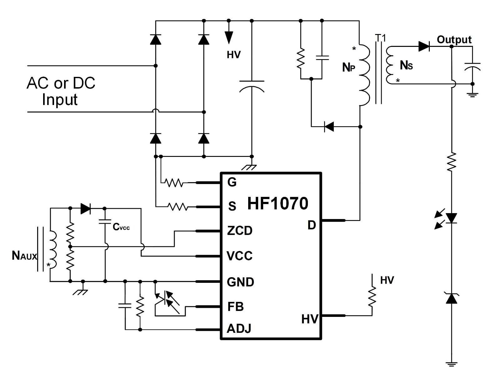
HFC0500 是一款定频电流模式控制器,具有内部斜坡补偿。专为中等功率、离线、反激、开关电源设计而成。HFC0500 是一款绿色高效控制器。轻载时,控制器会固定峰值电流,并将开关频率降至25kHz以获得极好的轻载效率。在非常低的负载下,控制器会进入突发模式以实现低待机功耗。HFC0500 还具有抖频功能,用来耗散传导噪声产生的能量。HFC0500 采用过功率补偿来降低过功率保护点低压与高压之间的差距。HFC0500 还具有X-电容放电功能。当输入断开时,芯片会将X-电容放电。这有利于降低空载功率。这有利于降低空载功率。HFC0500 具备多种保护功能,包括过温关断保护(TSD)、VCC欠压锁定保护(UVLO)、过载保护(OLP)、过压保护(OVP)和欠压保护(BO)。HFC0500 采用 SOIC8-7A 封装。
-
显示更多
显示较少
产品特性和优势
- 具有内部斜坡补偿的定频电流控制模式
- 轻载时频率低至25kHz
- 突发模式可以实现低待机功耗,符合 EuP Lot 6
- 抖频功能可以降低EMI信号
- X-电容放电功能
- 可调过功率补偿
- 内部高压电流源
- 带迟滞的 VCC 欠压锁定 (UVLO)
- HV 引脚提供欠压保护
- 具有可编程延迟功能的过载保护
- 过温关断保护(带迟滞的自动重启)
- 通过TIMER引脚来实现外部过压和过温的锁定保护
- 用于VCC 过压保护保护的锁定保护
- 短路保护
- 可编程的软启动功能
正在供货产品型号
HFC0500GS-P HFC0500GS-Z HFC0500GS
以 P 和 Z 结尾的零件编号是相同的零件。P 和 Z 仅表示卷筒尺寸
P&Z的含义 
HFC0500 Resources
-
PRODUCT CATEGORY
AC-DC产品选型产品类目 -
APPLICATION
条形码扫描器应用条形码扫描仪长期以来一直是零售和物流系统中不可或缺的组成部分,但随着消费者对更短结帐时间、订购和交货时间要求的不断提高,条形码扫描仪比以往任何时候都更普遍也更关键。从结帐队列到仓库订单履行,这些设备需要提供方便的用户界面、高效、快速、联网并且安全性高。 MPS的电源解决方案包括电熔丝、稳压器、适配器、充电器、模块、LED驱动器、电池保护器和负载开关,提供可靠易用的条形码扫描仪设计所需的一切。所有产品均经过精心设计,以更小的封装提供更佳的效率,节省板空间并可以简化设计。 MPS全面且经济高效的解决方案是实现系统供电的最佳选择。
-
PRODUCT CATEGORY
副边控制产品类目 -
PRODUCT
HFC0502产品用于交流和直流输入应用的低待机功耗、固定频率、反激式控制器
-
ARTICLE
采用MPS 产品优化家居远程控制系统技术文章红外 (IR) 和远频 (RF) 家用遥控器被广泛应用于音响系统、电视、照明以及其他控制系统。这些系统现在变得越来越复杂,其中不乏语音控制、连接控制、LED 显示和电容式触控等先进功能。相应的遥控器也对可靠性、易用性和电池寿命等方面提出越来越高的要求。 MPS能够为整个家庭的遥控系统提供高性价比解决方案(见图 1),优化各种智能家居遥控功能。MPS解决方案中包含了电机驱动器、LED 背光驱动器、监控电路、AC/DC 变换器、电池充电器IC、降压变换器、升压变换器、LDO 和 PMIC(如图 1 中的蓝色模块)。本文将逐一介绍这些组件,以及如何利用它们来优化家用遥控器设计。 电机驱动器是用于控制电机速度、方向、扭矩及其他参数的电子设备。它充当了电机与微控制器 (MCU) 或其他控制系统之间的接口,是机器人、自动化、电动汽车和家用电器等众多应用中不可或缺的组件。 电机驱动...
-
PRODUCT
HFG611-45产品集成 300mΩ GaN FET 的高频准谐振反激式稳压器
-
PRODUCT
HFG610-45产品集成 270mΩ GaN FET 的高频准谐振反激式稳压器
-
PRODUCT
HFC0310A产品适用于 SiC MOSFET 的可调定频反激控制器
-
PRODUCT
MP6925A产品CCM/DCM 模式双路 LLC 同步整流器,具有快速关断功能,抗扰度和快速开关的驱动能力均有加强
-
PRODUCT
MP6908A产品快速关断智能整流器,无需辅助绕组
-
PRODUCT
MP6908产品快速关断智能整流器,无需辅助绕组
-
PRODUCT
MP6924A产品双路 LLC 同步整流器,具有更强的抗扰度和快速关断功能,可兼容 CCM/DCM 模式
-
PRODUCT
HF500-15产品集成 700V MOSFET 全集成反激调节器,功率高达 15W
-
PRODUCT
HR1000A产品谐振半桥控制器
-
PRODUCT
MP6924产品双路 LLC 同步整流器,具有低休眠模式电流和快速关断功能,可兼容 CCM/DCM 模式
-
PRODUCT
HFC0512产品具有超低空载功耗的固定频率反激控制器
-
PRODUCT
HF300产品高频、理想钳位反激控制器
-
PRODUCT
MPX2003产品频率高达 140kHz 的一体化反激式控制器,集成原边控制电路和副边同步整流驱动器
-
PRODUCT
MPX2002产品集成原边控制电路和副边同步整流驱动器的一体式反激控制器
-
PRODUCT
HR1002A产品Enhanced LLC Controller with Robust Adaptive Dead-Time Adjustment and Capacitive Mode Protection
-
PRODUCT
HF920B产品具有超低待机功耗的 900V、固定频率、EMI 优化型反激调节器
-
PRODUCT
MP44018A产品CrM/DCM 多模式 PFC 控制器,具有更高的轻载效率
-
PRODUCT
MP6928A产品具有自适应正向调节电压和超低休眠模式电流的快速关断、双通道智能整流器
-
PRODUCT
MP6973产品CCM/DCM 反激理想二极管,集成具有斜率检测功能的 100V/14mΩ MOSFET
-
PRODUCT
MP6972产品CCM/DCM 反激理想二极管,集成具有斜率检测功能的 100V/17mΩ MOSFET
立即购买
直接登录
创建新帐号