- HR1001B
HR1001B
Session textval
Session Titefor popup
详情
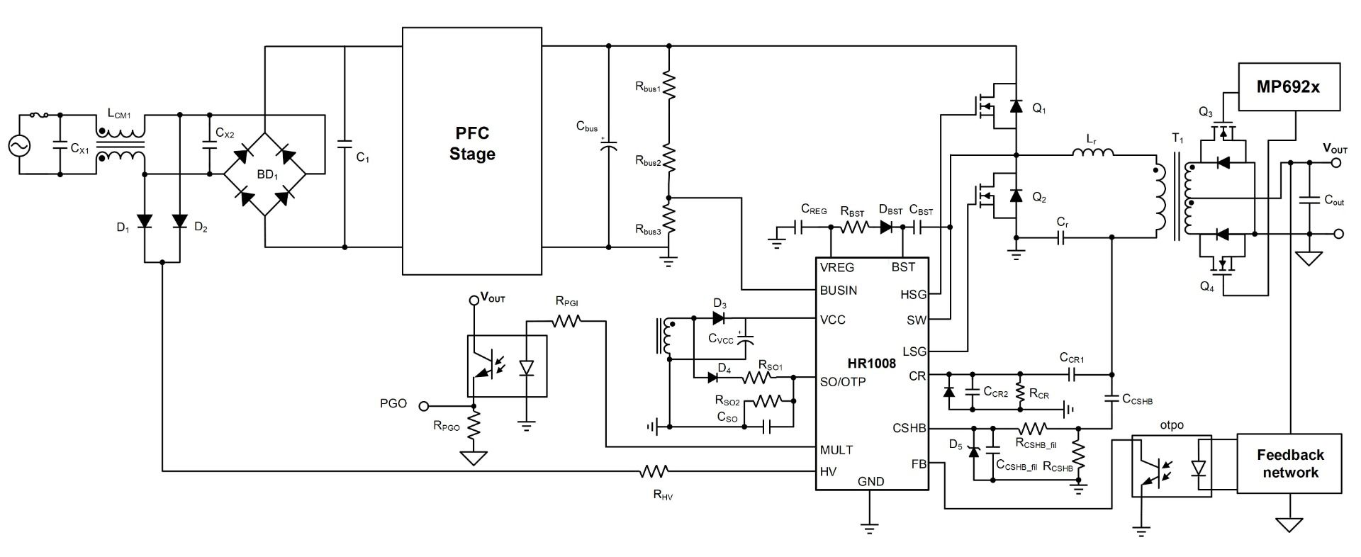
HR1001B 是 HR1001 的抗噪增强型版本,与 HR1001 引脚及 BOM均可兼容。HR1001B 是一款增强型 LLC 控制器,可提供自适应死区时间调整(ADTA)和容性模式保护(CMP)两个新功能。
自适应死区时间调节在 2 个互补栅极输出之间自动插入一个死区时间。这可以在检测半桥转换节点的 dV/dt 电流时让驱动信号保持关断。ADTA 这一特性简化了设计、降低了 EMI 并且提高了效率。HR1001B 包含(抗)容性模式保护,可以防止在输出短路或严重过载时发生具有潜在破坏性的容性模式开关。此特性可在异常情况下保护 MOSFET,保障变换器的可靠性。
HR1001B 集成了一个可编程振荡器,用来设置最大和最小开关频率。芯片启动时开关频率被调至最大,然后逐渐降低直至控制环路接管,这样可以防止产生过多的浪涌电流。HR1001B 轻载时会进入可控的突发模式,能最大限度地减少功耗,并加大输出调节能力。
HR1001B 具有丰富的保护特性,包括带外部锁定关断的两级过流保护、自动恢复、欠压保护/开启、容性模式保护和过温保护,这些特性能最大限度地减少外部元器件的使用,提高变换器的设计安全性能。
- 
            显示更多
            显示较少
              
产品特性和优势
- 自适应死区时间调节
- 容性模式保护
- 适用于谐振半桥变换器的 50% 占空比、可变频率控制功能
- 集成自举二极管的 600V 高端栅极驱动,具有高 dv/dt 抗扰度
- 高精度振荡器
- 工作频率高达 600kHz
- 两级过流保护:频移和锁定关断,具有可调持续时间
- 锁定禁用输入端,用于简化保护
- 远程控制开启/关闭以及通过 BO 引脚提供输入欠压保护(BOP)
- 轻载可调突发模式
- 用于输出电压单调上升的非线性软启动
- 采用 SOIC-16 封装
 
        正在供货产品型号
HR1001BGS-P HR1001BGS-Z HR1001BGS
以 P 和 Z 结尾的零件编号是相同的零件。P 和 Z 仅表示卷筒尺寸
 P&Z的含义 
HR1001B Resources
- 
            
                PRODUCT CATEGORY
 AC-DC产品选型产品类目
- 
            
                APPLICATION
 电动摩托车应用电动摩托车在大都市和快速发展的城市中迅速普及。它轻便、环保且方便,是一种两轮电池驱动的车辆,集成了用于增加动力的电机和控制器。当然,安全性、性能和成本是客户最关心的问题。此外,这种新兴的交通工具要求更短的充电时间、更轻的重量,以及更高的电池容量以实现更长的续航里程。因此,它需要更小、更节能的电源解决方案。 MPS高度集成、高能效且易用的解决方案为电动摩托车系统提供了小尺寸下的强大功率转换能力。我们提供广泛的产品组合,包括PMIC、电熔丝和USB开关、负载开关、稳压器、变换器、监控电路、BLDC和栅极驱动器、WLED和LED驱动器、D类音频放大器。MPS业界领先的电源管理产品可以帮助您实现下一代电动摩托车设计,并更快将其推向市场。 
- 
            
                APPLICATION
 摄像机应用
- 
            
                APPLICATION
 电动自行车应用电动自行车(E-Bikes)在全球范围内的需求正在不断增长,越来越多的消费者将电动自行车视为长距离通勤和燃油价格上涨的环保解决方案。它是一种新型自行车,带有集成电机、电池和辅以增强推进力的控制器。这种新的设计需要更短的充电时间、更轻的重量以及更大的电池容量以适应更长的行驶距离,因而需要更小、更节能的电源解决方案。 MPS高集成度、高能效且方便易用的解决方案为电动自行车电源管理和电池管理系统提供了尺寸小巧但功能强大的电源转换能力。MPS提供广泛的产品组合,从角度位置传感器,到电源模块和电池充电控制器。 MPS的DC / DC电源模块可以为系统供电提供更小、更高效、更具成本效益的解决方案。 
- 
            
                APPLICATION
 便携式电动工具应用便携式电动工具可以为客户提供多种功能,其使用者小到进行日常小规模家庭装修项目的消费者,大到从事建筑和维护工程的专业人士。因此,便携式电动工具的设计通常要求具备高度灵活性,同时要遵从严格的电源、安全和整体尺寸要求。无论无绳或有绳电动工具都必须能够以紧凑的设备尺寸提供高效率,不应牺牲性能或易用性。两种类型的电动工具都需要提供更长的使用寿命,无绳电动工具更需具备高效、持久的电池系统以及超低待机功耗。一些尖端设计更开始提供新的智能功能、无线连接和创新的用户界面,但这些新功能的实现不应以显著增加成本和设备尺寸为代价。MPS提供高效的电机驱动器、位置传感器、控制器、整流器、充电器、负载开关、变换器和LED驱动器,帮助节省板空间并简化设计过程。它们足够灵活,可以满足市场不断变化的需求,并可将新功能无缝集成到高效、高性能的设计中。其热保护和其他保护功能可在工具使用过程中确保工具以及最终用户的安全。MPS的... 
- 
            
                APPLICATION
 3D打印机应用3D打印机能够打印物体,而不是简单地打印图像或文档,近年来越来越多地应用于工厂或家庭。它为用户带来了无限的可能性,也为设计人员带来一系列挑战。在这些设备中,准确、精确的电机控制比以往任何时候都更加重要,速度也是新设计的主要差别之处。在不牺牲质量或安全性的前提下,更智能、更快,客户的期望值不断增长。为提高生产力和便利性,3D打印机必须以最小成本实现可靠性、多种连接选项,即使细节也可以平滑打印。 MPS广泛的设备组合包括了电机驱动器、电源模块、预驱动器、控制器、整流器、变换器、稳压器以及USB和负载开关。这些器件提供了出色的速度与电机控制,以及高效率和顶级保护功能,并采用超小尺寸封装减小了BOM和解决方案整体尺寸。其高集成度和功率密度共同将效率提升至一个新高度。MPS经济高效的电源管理解决方案为设计下一代3D打印机提供了更佳选择。 
- 
            
                APPLICATION
 <650W应用AC/DC电源为各种消费类、工业和商业应用提供高效的电源转换。为满足应用中的各种法规和要求,低于450W的电源需要提供超低待机功率和高集成度。 MPS广泛的解决方案组合中包括PFC 控制器、LLC控制器和LLC同步整流器。这些先进的设备均采用紧凑型封装,实现高效率、高可靠性和更长的使用寿命,并且通过降低成本与BOM,帮助您简化设计过程并加快产品上市时间。MPS领先的AC / DC电源解决方案提供了系统供电所需的一切。 
- 
            
                PRODUCT CATEGORY
 LLC 控制器产品类目
- 
            
                ARTICLE  
 带中心抽头变压器的半桥 LLC 谐振变换器设计指南技术文章LLC 谐振变换器因其高效率并能通过软开关技术最小化电磁干扰 (EMI)而被广泛应用,它是电力电子领域非常重要的基础组件。针对不同的应用,LLC 拓扑可以提供多种优化配置。具体而言,原边有两种典型的配置方案,副边也存在两种不同的实现方法。 本文提供了一种LLC 谐振变换器的设计指南,该变换器原边采用半桥配置,副边采用中心抽头变压器,以帮助工程师提升性能。这种配置非常适合功率达1kW的低输出电压 (VOUT)、大电流功率变换器,是电池充电器或电源设计的理想选择。 本节内容将介绍带中心抽头变压器的半桥LLC谐振变换器(见图1)详细设计流程。LLC的拓扑优势与中心抽头变压器的灵活性结合在一起,实现了高效率的功率转换。 图 2 展示了设计LLC 谐振变换器的步骤流程图,下文将进一步详细介绍。 LLC 谐振变换器的效率和性能受以下两个关键因素的显著影响: 优... 
- 
            
                PRODUCT  
 MP6925A产品CCM/DCM 模式双路 LLC 同步整流器,具有快速关断功能,抗扰度和快速开关的驱动能力均有加强 
- 
            
                PRODUCT  
 MP6908产品快速关断智能整流器,无需辅助绕组 
- 
            
                PRODUCT  
 MP6908A产品快速关断智能整流器,无需辅助绕组 
- 
            
                PRODUCT  
 MP6924A产品双路 LLC 同步整流器,具有更强的抗扰度和快速关断功能,可兼容 CCM/DCM 模式 
- 
            
                PRODUCT  
 MP6924产品双路 LLC 同步整流器,具有低休眠模式电流和快速关断功能,可兼容 CCM/DCM 模式 
- 
            
                PRODUCT  
 HR1000A产品谐振半桥控制器 
- 
            
                PRODUCT  
 HFC0500产品定频反激控制器,具有超低空载功耗 
- 
            
                PRODUCT  
 HF500-15产品集成 700V MOSFET 全集成反激调节器,功率高达 15W 
- 
            
                PRODUCT  
 HR1002A产品Enhanced LLC Controller with Robust Adaptive Dead-Time Adjustment and Capacitive Mode Protection 
- 
            
                PRODUCT  
 MP6972产品CCM/DCM 反激理想二极管,集成具有斜率检测功能的 100V/17mΩ MOSFET 
- 
            
                PRODUCT  
 HR1002产品增强型 LLC 控制器,可提供可靠的自适应死区时间调整功能 
- 
            
                PRODUCT  
 MP6928A产品具有自适应正向调节电压和超低休眠模式电流的快速关断、双通道智能整流器 
- 
            
                PRODUCT  
 MP6973产品CCM/DCM 反激理想二极管,集成具有斜率检测功能的 100V/14mΩ MOSFET 
- 
            
                PRODUCT  
 HF920B产品具有超低待机功耗的 900V、固定频率、EMI 优化型反激调节器 
- 
            
                PRODUCT  
 MP44018A产品CrM/DCM 多模式 PFC 控制器,具有更高的轻载效率 
- 
            
                PRODUCT  
 MP4078产品带有源 PFC 的原边控制、CV 输出、单级离线控制器 
 
    
 
     立即购买
立即购买 
                   
                                     
                                             
                                             
                                             
                             
         
                         
                     
                 
                 
                
直接登录
创建新帐号