- MID3W2424A
MID3W2424A
Session textval
Session Titefor popup
详情
MID3W2424A是一款带集成变压器的3W、24V 输入、3kVRMS 、隔离式 DC/DC 电源模块。该解决方案非常适合用作偏置功率晶体管(如碳化硅、硅 FET 和 IGBT)的隔离电源。MID3W2424A支持高达 3W 的输出功率 (POUT)、24V 输入电压 (VIN) 和 -40°C 至 105°C 的工作环境温度 (TA)。
MID3W2424A将控制、开关功率级、保护电路、变压器和其他无源元件集成在一个封装中,从而简化了隔离偏置电源的设计。与传统的系统级封装 (SIP) 隔离电源模块相比,MID3W2424A能够提供超小解决方案尺寸和高度可靠的操作。
MID3W2424A提供多种保护功能,例如过压保护 (OVP)、过流保护 (OCP) 和过温保护 (OTP)。它还采用软开关拓扑来提高 EMI 性能。
MID3W2424A最大限度减少了所需的标准外部元器件,并采用薄型 LGA (10mmx10mmx4.8mm) 封装。
-
显示更多
显示较少
产品特性和优势
- 专门针对 24V ±10% 输入电压 (VIN) 进行了优化
- 1:1 VIN/输出电压 (VOUT) 比
- 高达 3W 的输出功率 (POUT)
- 500kHz 开关频率 (fSW)
- 超薄尺寸,高度<5mm
- 经过3kVRMS 隔离测试电压耐压测试
- 软启动 (SS)
- 过流保护 (OCP)
- 输入过压保护 (OVP)
- 过温保护 (OTP)
- -40°C 至 +105°C 工作环境温度 (TA) 范围
- 符合 EN62368-1 标准

正在供货产品型号
MID3W2424AGO-3U-T
MID3W2424A Resources
-
APPLICATION
高压储能应用高压储能系统(ESS)是电网电力的短期替代方案,它让消费者能够避免支付昂贵的峰值电费,或在电力需求较高的时候补充电网电力的不足。这些系统能够解决由于风能和太阳能发电扩张而导致的能源供应与需求之间日益扩大的差距。 MPS 的高性能电池管理系统 (BMS) 能够可靠管理高压 ESS 内的所有电池单元,并在较长的生命周期内提供安全可靠的操作以及高容量。大多数高压 ESS 均由多个电池模块 (BMU) 组成,以根据不同地点的需求,管理并扩展系统。MPS 的电池监控与保护器件可在BMU 中用作综合模拟前端 (AFE),精确测量多达 16 个串联的锂离子电池。而且,这些电池监控器还可堆叠应用于超过 16 个电池的 BMU。 MPS 的双向主动均衡器能为大规模 ESS 应用提供电池单元之间的大电流均衡,这对系统可靠性和使用寿命而言至关重要。MPS 的主动均衡器可最大限度地减少均衡时间和热...
-
APPLICATION
低压储能应用 -
APPLICATION
直流快速充电站应用随着电动汽车的普及,直流快速充电站也越来越常见。充电站作为主要高速公路沿线和人口稠密郊区基础设施的重要组成部分,可确保电动汽车在长途旅行和日常驾驶期间及时充电。充电站系统通常由多个25kW至75kW的模块组成,可以创建快速充电系统,提供150kW至400kW的功率,并可在最快20分钟内将电动汽车的电池电量从10%充至90%。 MPS 的大型隔离解决方案组合包括了隔离栅极驱动器、隔离栅极驱动器电源、数字隔离器、霍尔效应电流传感器和非隔离 DC/DC 变换器。这些组件可用于偏置和驱动 SiC/IGBT,并通过将变压器集成到芯片级封装中来提供高功率密度。MPS解决方案通过容性隔离来实现高 CMTI 和磁噪声抗扰度,能够满足最严格的高功率规范。 MPS 强大的隔离解决方案能够为下一代直流快速充电站供电提供所需的一切。
-
PRODUCT CATEGORY
隔离式 DC/DC 变换器和模块产品类目 -
PRODUCT
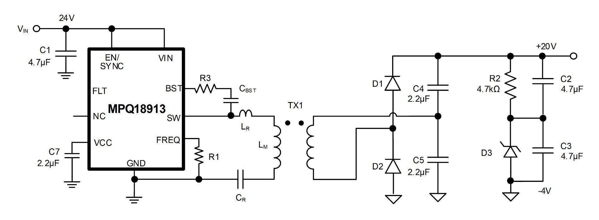
MPQ18913产品适用于汽车应用的 30V、0.3A 高频变压器驱动器,符合AEC-Q100认证
-
PRODUCT
MIE1W0505BGLVH产品5V、1W、2.5kVRMS 隔离式稳压 DC/DC 模块
-
PRODUCT
MIE05W0505BGYE产品5V、0.5W、稳压、3kVRMS隔离式 DC/DC 模块
-
PRODUCT
MID06W0503AGY-3S产品0.6W、3kVDC 、半调制型、隔离式 DC/DC 变换器
-
PRODUCT
MID04W0503AGY-3R产品0.4W、3VDC、调制型、隔离式 DC/DC 变换器
-
PRODUCT
MID06W0505AGY-3R产品0.6W、调制型、3kVDC 隔离式 DC/DC 变换器
-
PRODUCT
MID02W0303AGY-2R产品0.25W、1.5kVDC 、调制型、隔离式 DC/DC 变换器
-
PRODUCT
MID02W0303AGY-3R产品0.25W、3kVDC 、调制型隔离式 DC/DC 变换器
-
PRODUCT
MID1W0505AGY-2S产品1W、半调制型、1.5kVDC 隔离式 DC/DC 变换器
-
PRODUCT
MID04W0503AGY-2R产品0.4W、1.5kVDC 、调制型、隔离式 DC/DC 变换器
-
PRODUCT
MID06W0503AGY-2S产品0.6W、1.5kVDC 、半调制型、隔离式 DC/DC 变换器
-
PRODUCT
MID1W0505AGY-3S产品1W、半调制型、3kVDC 隔离式 DC/DC 变换器
-
PRODUCT
MID06W0505AGY-2R产品0.6W、调制型、1.5kVDC 隔离式 DC/DC 变换器
-
ARTICLE
MIE1W0505BGLVH 荣获年度电源管理/电压变换器产品奖技术文章由全球知名媒体集团AspenCore主办的2024年“世界电子成就奖”(World Electronics Achievement Awards)颁奖典礼于11月5日在中国深圳举行。MPS超小尺寸隔离电源模块MIE1W0505BGLVH荣获了“年度电源管理/电压变换器产品”奖(见图1)。 “世界电子成就奖”旨在选拔并表彰为推动全球电子产业创新做出杰出贡献的企业和管理者,获提名的企业、管理者和产品均居于行业领军位置。 MIE1W0505BGLVH 是一款隔离稳压 DC/DC 电源模块。它采用容性隔离技术实现反馈阻断,无需使用传统光耦合器和并联稳压器即可调节输出电压(VOUT)。与传统隔离电源模块相比,MIE1W0505BGLVH 模块尺寸更小,运行可靠性更高。此外,它还提供连续短路保护 (SCP) 和过温保护 (OTP),并采用小尺寸 LGA-12 (4mmx5mm) 封...
-
PRODUCT
MIE1W0505BGY-5R-AEC1产品高效率、低 EMI的5V、1W 稳压、5kVRMS、隔离式DC/DC 模块,符合 AEC-Q100 认证
-
PRODUCT
MID6W2424A产品适用于 IGBT/SiC 偏置电源的 6W、24V VIN隔离电源模块
-
ARTICLE
设计高性能、高功率密度车载充电器技术文章电动汽车 (EV) 日益普及,全球性和国家级的各种激励措施层出不穷,更是提高了其性价比(见图 1)。2023 年,电动汽车销量已超过 1300 万辆,其中,纯电动汽车 (BEV) 和插电式混合动力汽车 (PHEV) 的销量较 2022 年增长了 30% 以上。 随着碳中和成为全球宏伟目标,汽车制造商也继续加大电动汽车的研发力度。电动汽车300 英里的续航里程基准不断被超越,达到 400 英里、甚至500 英里。与此同时,大多数插电式混合动力汽车提供的动力系统仅靠电池即可行驶 25 至 50 英里,而且还可以用内燃机作为电池的补充。 电动汽车最受关注的一个方面就是汽车的充电速度,而影响电动汽车在家充电的一个系统则是车载充电器 (OBC)。OBC 可以将用户家中的交流电网电压转换为可以为 EV 或 PHEV 电池充电的直流电压。这些电池通常使用 L1 或 L2 交流充电器充...
-
PRODUCT
MIE1W0505BGY产品5V、1W、3kVRMS和 5kVRMS、隔离式稳压 DC/DC 模块
-
ARTICLE
如何将隔离式电源模块应用于信号隔离技术文章信号传输无处不在。例如在工业应用中,电动汽车 (EV) 充电站和带有可编程逻辑控制器 (PLCs)的自动化系统都可能存在对人体造成危险的高电压(高达几千伏)。这种危险的高电压可能穿过信号线,造成信号干扰,并最终损坏终端电子设备。 让信号和电源通过隔离屏障将有助于解决这个问题。本文将介绍串行外设接口 (SPI) 以及 RS-232、RS-485 和 CAN 接口通信的信号隔离,同时以MPS简单易用的超小尺寸电源模块解决方案MIE1W0505BGLVH为例,说明如何将隔离式电源模块应用于信号隔离。 同时传输电源和信号并确保其隔离对工程师来说是一项挑战,因为隔离对人身安全、系统保护和信号完整性都至关重要。 安全性: 工业机器人、电动汽车充电站或医疗设备等应用都用到了高达千伏的电压水平,而人类只能承受约36V的电压。隔离可以保护用户免受危险的高电压伤害。 系统保护: 隔...
-
PRODUCT
MID1W2424A产品汽车级、1.5W、5kVRMS隔离式 DC/DC 变换器
-
USE CASE
电源管理用例:智能电表应用案例本用例将介绍 MP5493、MP5042 和 MIE1W0505BGLVH 在智能电表中的应用。 MPS 提供的 MP5493、MP5042 和 MIE1W0505BGLVH 可控制电表中的电涌、电压瞬变和突然断电。 智能电表广泛应用于住宅和商业建筑、能源系统、制造和充电基础设施中,用于测量电力消耗的关键参数。随着能源效率和节能工作的不断加强,设计人员也将节能组件集成到电表中,例如电源管理 IC (PMIC)、稳压器、低功耗微控制器和模拟前端 (AFE) 电路。然而,这些节电组件处理电压波动的能力较低,会影响整体供电的稳定性。MPS 提供的 MP5493、MP5042 和 MIE1W0505BGLVH 则可以控制电表中的电涌、电压瞬变和突然断电。 MP5493 是一款能量备份与管理产品。它结合了一个 DC/DC 变换器和一个支持超级电容充电及升压拓扑的双向 DC/DC 变换器...
直接登录
创建新帐号