MPQ18913
正在供货产品型号
MPQ18913GRPE-AEC1-Z MPQ18913GRPE-AEC1-P MPQ18913GRPE-A-AEC1-Z MPQ18913GRPE-A-AEC1-P
P&Z的含义 
相关产品
EVQ18913-D-01A 30V、0.5A、高频环形变压器驱动器评估板,符合 AEC-Q100 认证
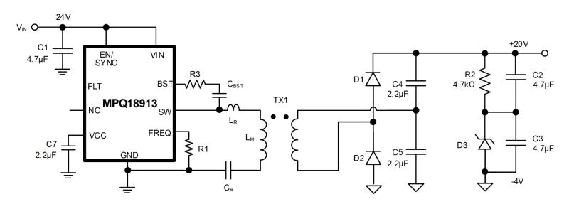
EVQ18913-D-01A 是用于演示 MPQ18913 功能的评估板。MPQ18913 是一款高频半桥变压器驱动器,适用于隔离电源中的原边开关。
该器件具有宽范围的可调开关频率 (fSW),非常适合 LLC 变换器等谐振拓扑。MPQ18913完整的保护功能包括输入过压保护 (OVP)、过流保护 (OCP) 和故障指示。该器件还具有内置软启动 (SS) 功能,用以控制启动期间的浪涌电流。
MPQ18913 采用侧面镀锡的 QFN-10 (2mmx2.5mm) 封装,并符合 AEC-Q100 等级1认证。建议在对 EVQ18913-D-01A 进行任何更改之前首先阅读 MPQ18913 数据表。
30V、0.5A、高频平面变压器驱动器评估板,符合 AEC-Q100 认证
立即购买
直接登录
创建新帐号