MP2328
正在供货产品型号
MP2328GTL-P MP2328GTL-Z
P&Z的含义
相关产品
采用MPS电感可优化性能

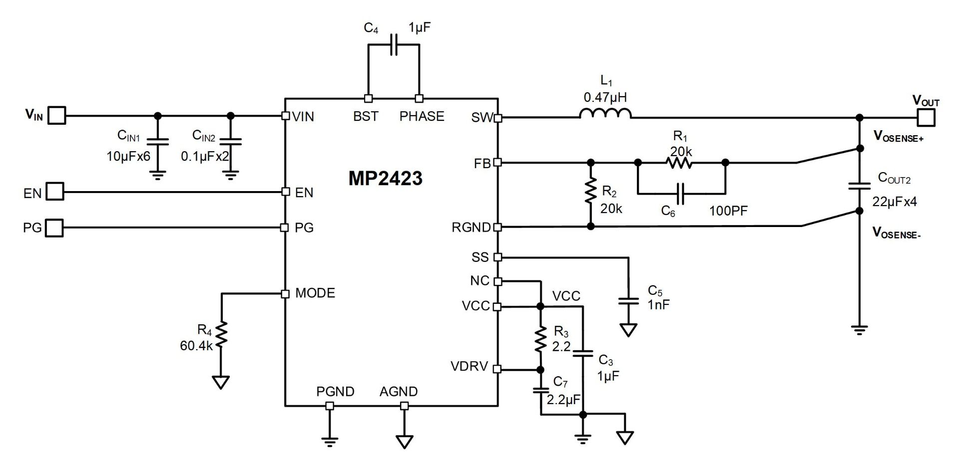
EVL2328-TL-00A 高效率、28V、2A、430kHZ 同步降压变换器,采用 SOT583 封装


采用MPS电感可优化性能
EVL2328 是一套设计用于演示 MP2328 产品性能的评估板。
MP2328 是一款具有内部功率 MOSFET 的全集成高频同步整流降压开关变换器。它提供非常紧凑的解决方案,在宽输入范围内可实现 2A 的连续输出电流,具有极好的负载和线性调整率。
MP2328 在宽输出电流负载范围内采用同步工作模式以实现高效率。恒定导通时间(COT)控制方案可提供非常快速的瞬态响应、简单的环路设计和非常严格的输出调节功能。全方位保护功能包括短路保护(SCP)、过流保护(OCP)、欠压保护(UVP)和过温关断保护。
MP2328 最大限度地减少了现有标准外部部件的使用,采用节省空间的 SOT583 封装。
推荐电感
重置参数
L (µH)
RDC (typ) (mΩ)
IR (40K) (A)
Isat (30%) (A)

MPL-AL6060-100
薄型塑封电感 10µH
10
24
6.9
6.6
L (µH)
RDC (typ) (mΩ)
IR (40K) (A)
Isat (30%) (A)
10
24
6.9
6.6
MPL-SE4030-6R8
半屏蔽电感 6.8µH
6.8
90
2.2
2.9
L (µH)
RDC (typ) (mΩ)
IR (40K) (A)
Isat (30%) (A)
6.8
90
2.2
2.9
MPL-SE5040-6R8
半屏蔽电感 6.8µH
6.8
45
3.5
4.6
L (µH)
RDC (typ) (mΩ)
IR (40K) (A)
Isat (30%) (A)
6.8
45
3.5
4.6
显示更多

直接登录
创建新帐号