- MP2423
MP2423
Session textval
Session Titefor popup
详情
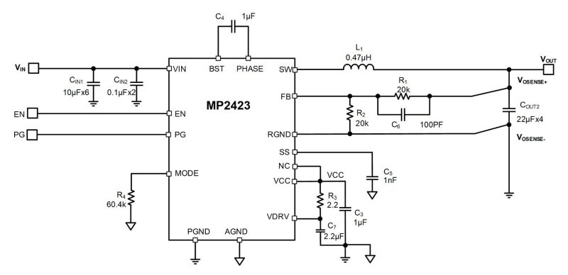
The MP2423 is a fully integrated, high-frequency, synchronous, buck converter. It offers a very compact solution that achieves up to 30A of output current (IOUT) with excellent load and line regulation across a wide input supply range. The MP2423 operates at a high efficiency across a wide IOUT load range
The MP2423 adopts an internally compensated constant-on-time (COT) control mode that provides fast transient response and eases loop stabilization.
The MP2423’s operation frequency can be set to 500kHz, 800kHz, or 1000kHz, and it has a selectable pulse-width modulation (PWM) or pulse-frequency modulation (PFM) mode via the MODE pin.
An open-drain power good (PG) signal indicates whether the output is within its nominal voltage range. PG is clamped to about 0.7V with an external pull-up voltage when the input supply fails to power the MP2423.
Full protection features include over-current protection (OCP), over-voltage protection (OVP), under-voltage protection (UVP), and over-temperature protection (OTP).
The MP2423 requires a minimal number of readily available, standard external components, and is available in a TLGA-36 (5mmx5mm) package.
-
显示更多
显示较少
产品特性和优势
- Wide 3.6V to 24V Input Voltage (VIN) Range
- Differential Output Voltage (VOUT) Remote Sense
- 30A of Continuous Output Current (IOUT)
- Adaptive Constant-On-Time (COT) Control for Ultra-Fast Transient Response
- 1% Reference Voltage (VREF) Accuracy
- 500kHz, 800kHz, and 1MHz Switching Frequency (fSW) and Selectable Pulse-Frequency Modulation (PFM)/Pulse-Width Modulation (PWM) via the MODE pin
- Adjustable VOUT from 0.4V
- Configurable Soft Start
- PG Active-Clamped at Low Level during Power Failure
- Pre-Biased Start-Up
- Over-Current Protection (OCP), Under-Voltage Protection (UVP), Under-Voltage Lockout (UVLO), Thermal Shutdown, and Over-Voltage Protection (OVP)
- Available in a TLGA-36 (5mmx5mm) Package
- Optimized Performance with MPS Inductor MPL-AY Series
正在供货产品型号
MP2423GLUTH-Z MP2423GLUTH-P
以 P 和 Z 结尾的零件编号是相同的零件。P 和 Z 仅表示卷筒尺寸
P&Z的含义 
MP2423 Resources
-
APPLICATION
网络附属存储(NAS)应用网络附加存储(NAS)是一种迅速普及的数据存储方式。它是一种连接到网络的集中式存储服务器,可以被网络中的任何授权用户访问。这些系统提供良好的便利性与灵活性,它们能够在现场进行物理存储与维护,还可以扩展存储容量以满足不断变化的需求。为满足客户与技术进步带来的不断增长的数据需求,NAS系统不仅要具有多协议能力,比之前的设计具有更高能效和更高功率密度,还必须提供出色的保护功能,如热保护和热插拔保护。 MPS提供广泛的电源管理解决方案组合,包括熔丝限流开关和热插拔保护、电源模块、PMIC、负载开关、降压变换器、线性稳压器、终端稳压器、步进和有刷直流电机驱动器以及模拟开关。这些高性能、灵活的组件以更小的封装尺寸提供了更先进的保护功能和集成度。可靠的创新和效率保证可帮助您设计更好、更快的NAS系统,并将其快速推向市场。 MPS的高功率密度解决方案极具成本效益,可满足为下一代网络附加存储供电的所有需...
-
PRODUCT CATEGORY
VIN (MAX) 20V 至 29V产品类目 -
APPLICATION
平板电视应用平板电视是一个庞大的消费市场,涉及4K、8K、LCD和OLED等技术。基于云的流媒体服务和智能设备的普及,使平板电视的设计比以往更具挑战性。消费者期望平板电视具有高分辨率和高亮度显示,具有出色的音频质量以及各种输入和接口功能,同时又能保持高效率、低功耗和低成本。下一代平板电视必须满足这些要求并适应新的技术,以提供最佳性能和便利性。 MPS多样的产品组合包括变换器、稳压器、驱动器、放大器、开关、整流器、控制器和监控电路。这些器件通过最小化无源元件数量来简化设计过程,并通过小尺寸封装提供高效率。其出色的电源管理和热保护功能确保了顶级的显示与音频质量。 MPS的电源管理解决方案简单经济,可以在不牺牲质量或效率的情况下实现平板电视的供电与优化。
-
APPLICATION
无线接入点系统应用无线连接是大多数现代技术的核心,而且随着物联网和智能设备的普及,不断要求更加强大且安全的无线性能。无线接入点系统可以作为交换机和路由器的一部分,也可以与之分离,它将WiFi设备接入无线网络,并最终链接到有线接入点,诸如以太网。这些设备需要提供可靠的性能并支持最新协议,以便为最终用户提供便捷的快速WiFi / WLAN连接。客户对高能效、小尺寸和低成本的需求,给设计流程带来更多挑战。MPS广泛的产品组合包括电荷泵、WLED驱动器、稳压器、控制器和变换器。它们共同构成了一套完整的解决方案套件,能够以小尺寸封装提供高效电源。这些创新、经济高效的解决方案有助于简化设计并提供高集成度,从而使无线访问既简单又安全,而且令客户始终保持在线。MPS创新、高效的电源管理产品可实现领先的无线接入点系统,从而提供最佳连接性。
-
APPLICATION
多功能打印机应用多功能打印机通常可在一个消费设备中提供打印、扫描和复印,甚至更多功能。新型喷墨打印机和激光打印机都将更多功能融入到设计中,如更方便的无线连接和更流畅的用户交互界面。这些多合一打印机必须能够快速打印或成像高质量的文档或照片副本,而且要求超低待机功耗并降低能耗,从而符合不断增长的节能趋势。MPS提供的LCD电源、WLED驱动器、变换器、整流器以及无刷、有刷和步进电机驱动器等产品,可以使设计高度集成、高效的多功能打印机比以往更加容易。这些器件可实现出色的电机和速度控制,同时降低BOM和解决方案总成。MPS广泛的解决方案组合能够为设计可靠且尖端的多功能打印机提供所需的一切。
-
PRODUCT
MP2421产品24V, 20A, Synchronous Step-Down Converter
-
PRODUCT
MP2384产品4.5 至 24V、4A, 低静态电流同步降压变换器
-
PRODUCT
MP2393产品具有 PG、SS 的 24V、3A、650kHz 同步降压变换器,采用 1.6x2.1mm SOT583 封装
-
PRODUCT
MP2329产品4.5 至 24V, 6.5A, 低 IQ, 同步 Buck 降压变换器
-
PRODUCT
MP2330H产品24V、3A、1.2MHz 同步降压变换器
-
PRODUCT
MP2345产品26V,2.5A, 600kHz, 高效同步降压转换器
-
PRODUCT
MP2344产品26V, 2A, 600kHz, 高效同步降压变换器
-
PRODUCT
MP2331H产品24V、2A、1.2MHz 同步降压变换器
-
PRODUCT
MP2314S产品2A、24V、500kHz、高效同步降压变换器
-
PRODUCT
MP2388产品1A、21V、2MHz 高效率同步降压变换器,采用超薄封装
-
PRODUCT
MP2229产品高效 21V, 6A 同步降压变换器,具有外部时钟同步、低功率模式和外部软启动功能
-
PRODUCT
MP8758H产品10A、22V、同步降压转换器,搭载打嗝 OCP、PFM/PWM 模式选择
-
PRODUCT
MP8756产品26V, 6A,低IQ, 大电流同步降压变换
-
PRODUCT
MP8759产品26V、8A、低静态电流、大电流同步降压变换器
-
PRODUCT
MP2317产品26V、1A、600kHz、高效率同步降压变换器
-
PRODUCT
MP8864产品4A、21V 高效同步降压变换器,搭载 I2C 接口
-
PRODUCT
MP1584产品3A, 1.5MHz, 28V 降压转换器
-
PRODUCT
MP2349产品带模式选择功能的 24V、6.5A、低静态电流( IQ)、同步降压变换器
-
PRODUCT
MP2328C产品带PG和软启动(SS)功能的高效率、28V、2A、450kHz、同步降压变换器,采用强制 CCM模式(FCCM)
-
PRODUCT
MP2338产品高效率、28V、3A、450kHz、同步降压变换器,采用 SOT583 封装
直接登录
创建新帐号