MP2331H
正在供货产品型号
MP2331HGTL-P MP2331HGTL-Z
P&Z的含义
相关产品

EV2331H-TL-00A 1.2MHz、2A、24V 高效率降压变换器评估板
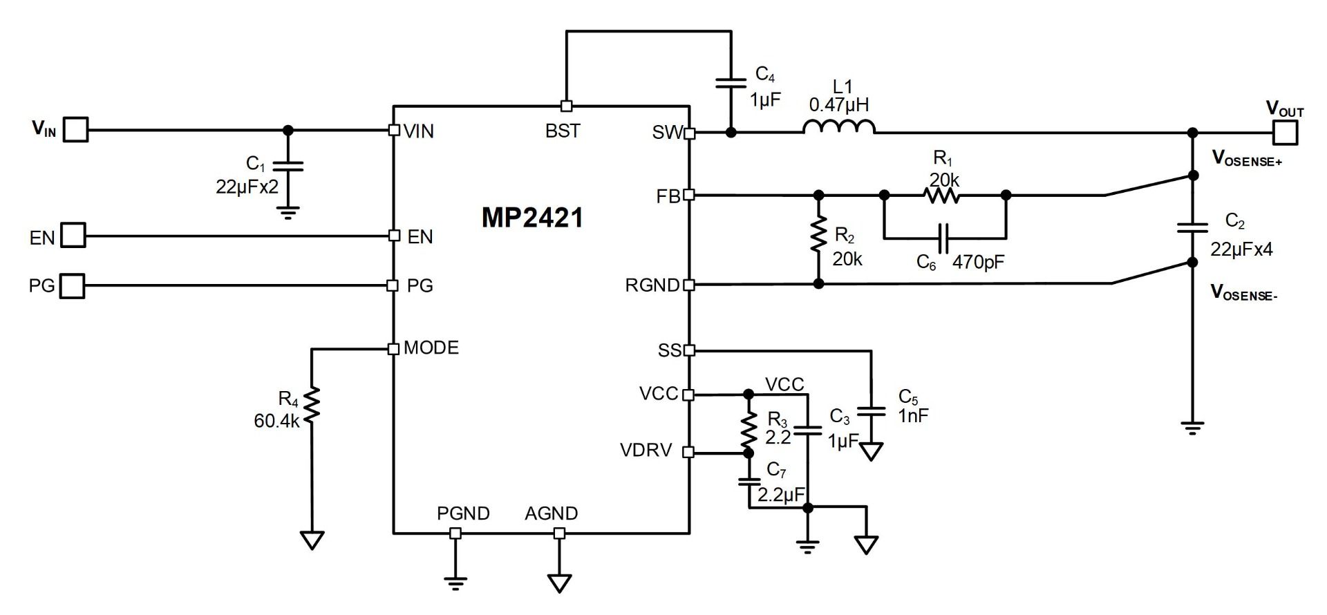
EV2331H-TL-00A 是一款用于演示 MPS 产品 MP2331H 性能的评估板。MP2331H 是一款集成内部功率 MOSFET 的全集成高频同步,整流降压开关变换器。它提供非常紧凑的解决方案,在宽输入范围内可实现 2A 的连续输出电流,具有极好的负载和线性调整率。MP2331H 在输出负载范围内采用同步工作模式以实现高效率。
恒定导通时间(COT)控制方案可提供快速瞬态响应、简单的环路设计和非常严格的输出调节功能。
全方位保护功能包括短路保护(SCP)、过流保护(OCP)、欠压保护(UVP)和过温关断保护。
MP2331H 最大限度地减少了现有标准外部元器件的使用,采用节省空间的 SOT583(1.6mmх2.1mm)封装。
推荐电感
重置参数
L (µH)
RDC (typ) (mΩ)
IR (40K) (A)
Isat (30%) (A)
MPL-AT2010-2R2
薄型塑封电感 2.2µH
2.2
125
2
2.6
L (µH)
RDC (typ) (mΩ)
IR (40K) (A)
Isat (30%) (A)
2.2
125
2
2.6
MPL-AT2514-2R2
薄型塑封电感 2.2µH
2.2
70
2.6
3.4
L (µH)
RDC (typ) (mΩ)
IR (40K) (A)
Isat (30%) (A)
2.2
70
2.6
3.4
MPL-AY3020-2R2
塑封电感 2.2µH
2.2
64
3.0
5.3
L (µH)
RDC (typ) (mΩ)
IR (40K) (A)
Isat (30%) (A)
2.2
64
3.0
5.3
显示更多

直接登录
创建新帐号