MP6902A
正在供货产品型号
MP6902AGJ-P MP6902AGJ-Z
P&Z的含义 
相关产品
EV6902A+MP6907-S_J-00A 高效同步整流评估板
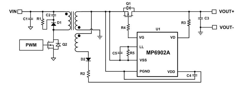
EV6902A+MP6907-S_J-00A 是 MP6902A 和 MP6907 的一套评估板,为反激转换器提供同步整流解决方案。
MP6902 和 MP6907 具有同步栅极输出,通过采用低 Ron MOSFET 代替肖特基整流器实现了高效的整流。其中 MP6907 比 MP6902A 具备更宽的 VDD 范围和更强的驱动能力。
立即购买
直接登录
创建新帐号