- MPQ18914
MPQ18914
30V, High-Frequency Transformer Driver for Automotive Applications, AEC-Q100 Qualified
Session textval
Session Titefor popup
详情
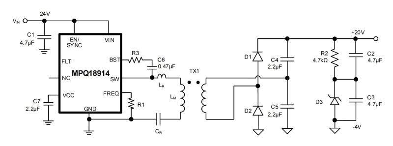
The MPQ18914 is a high-frequency, half-bridge transformer driver. It is ideal for use as the primary-side MOSFET in isolated power supplies for biasing silicon carbide (SiC) field-effect transistors (FETs), silicon FETs, and insulated gate bipolar transistors (IGBTs). The MPQ18914 simplifies isolated biased supply design by integrating the control, switching power stage, and protection circuitry into a single device. This topology supports designs with a high isolation voltage and small interwinding capacitance.
The MPQ18914 features soft switching to optimize EMI performance. It supports a wide 5V to 30V input voltage (VIN) range, and can survive surges of up to 50V. The device has a wide 400kHz to 3MHz configurable switching frequency (fSW) range, which reduces solution size and optimizes efficiency in resonant topologies (e.g. LLC converters).
Full safety and protection features include input over-voltage protection (OVP), over-current protection (OCP), and fault indication. The device’s built-in soft start (SS) controls the inrush current during start-up.
The MPQ18914 is available in a QFN-10 (2mmx2.5mm) package with wettable flanks, and is available in AEC-Q100 Grade 1.
-
显示更多
显示较少
产品特性和优势
- Advanced Protection Features:
- Over-Current Protection (OCP)
- Short-Circuit Protection (SCP)
- Over-Voltage Protection (OVP)
- Over-Temperature Protection (OTP)
- Fault Reporting
- Under-Voltage Lockout (UVLO)
- Supports Up to 5kV Isolation Voltage
- Low EMI:
- Soft Switching
- Flip-Chip Package
- Low Interwinding Capacitance
- Small Solution Size:
- 400kHz to 3MHz Configurable Switching Frequency (fSW)
- Available in a Tiny QFN-10 (2mmx2.5mm) Package with Wettable Flanks
正在供货产品型号
MPQ18914GRPE-AEC1-Z MPQ18914GRPE-AEC1-P MPQ18914GRPE-A-AEC1-Z MPQ18914GRPE-A-AEC1-P
以 P 和 Z 结尾的零件编号是相同的零件。P 和 Z 仅表示卷筒尺寸
P&Z的含义 
MPQ18914 Resources
-
PRODUCT CATEGORY
隔离式DC/DC变换器产品类目 -
APPLICATION
逆变器系统应用电动汽车 (EV) 的普及持续呈指数级增长,传统引擎的轰鸣声渐成过去。随着牵引逆变器也从电池中获取电力,街道上汽车发出的唯一声音将只有EV电机的嗡嗡声。牵引逆变器能够帮助将高压电池 (400V/800V) 中的能量转换为三相交流能量,以驱动汽车电机。它通常由六个单通道隔离栅极驱动器组成,具有先进的保护功能以确保电机正常运行。其系统专为 20kW 至 400kW 应用而设计,可为插电式混动全电动汽车的电机提供瞬时扭矩。 MPS 的大型隔离解决方案组合包括了隔离栅极驱动器、隔离栅极驱动器电源、数字隔离器、霍尔效应电流传感器和非隔离 DC/DC 变换器。这些组件可用于偏置和驱动 SiC/IGBT,并通过将变压器集成到芯片级封装中来提供高功率密度。这些方案通过采用容性隔离来实现高 CMTI 和磁噪声抗扰度,能够满足最严格的高功率规范。 MPS 强大的隔离解决方案能够为下一代牵引...
-
APPLICATION
车载充电模块(OBCM)应用电动汽车 (EV) 日益普及,其应用已呈指数级增长。车载充电 (OBC) 模块作为电动汽车的一个重要组成部分,决定了车辆连接交流充电器时的最大可能充电速率。全电动汽车的最大充电能力通常在 6.6kW 至 22kW 之间,插电式混动汽车的最大充电能力通常在 3.3kW 至 7.2kW 之间。 MPS 的大型汽车级隔离解决方案中包括了隔离式栅极驱动器、隔离式栅极驱动器电源、数字隔离器、霍尔效应电流传感器和非隔离式 DC/DC 变换器。这些解决方案通过容性隔离来实现高 CMTI 和磁噪声抗扰度,能够满足最严格的高功率规范。 MPS 强大的隔离解决方案可以为下一代车载充电器供电提供所需的一切。
-
APPLICATION
直流快速充电站应用随着电动汽车的普及,直流快速充电站也越来越常见。充电站作为主要高速公路沿线和人口稠密郊区基础设施的重要组成部分,可确保电动汽车在长途旅行和日常驾驶期间及时充电。充电站系统通常由多个25kW至75kW的模块组成,可以创建快速充电系统,提供150kW至400kW的功率,并可在最快20分钟内将电动汽车的电池电量从10%充至90%。 MPS 的大型隔离解决方案组合包括了隔离栅极驱动器、隔离栅极驱动器电源、数字隔离器、霍尔效应电流传感器和非隔离 DC/DC 变换器。这些组件可用于偏置和驱动 SiC/IGBT,并通过将变压器集成到芯片级封装中来提供高功率密度。MPS解决方案通过容性隔离来实现高 CMTI 和磁噪声抗扰度,能够满足最严格的高功率规范。 MPS 强大的隔离解决方案能够为下一代直流快速充电站供电提供所需的一切。
-
APPLICATION
可编程逻辑控制器 (PLC)应用 -
PRODUCT
MPQ18913产品30V 高频变压器驱动器,适用于汽车应用,符合 AEC-Q100 认证
-
USE CASE
SIC 电源用例:牵引逆变器应用案例本用例介绍MPQ18913在牵引逆变器中的应用。 MPQ18913是一款具有可配置宽 fSW 范围的 30V、0.3A、LLC 栅极驱动器隔离偏置电源,它为牵引逆变器设计提供了替代传统反激式变换器的方案。 牵引逆变器可以将电动汽车 (EV) 电池的直流电转换为三相半桥,以驱动电机提供速度和扭矩。反激式变换器作为一种成熟的拓扑结构,可以创建隔离偏置电源,为 SiC 或 IGBT 功率器件供电。其电压通常在正轨上介于 15V 至 20V 之间,在负轨上介于 -8V 至 0V 之间。 但反激式拓扑有一定的局限性,包括开关频率 (fSW) 较低,并且需要在高隔离电压和变压器引入的绕组间电容之间做出权衡,而绕组间电容可能导致电压尖峰和额外的损耗。新一代电动汽车设计采用的是需要更高隔离电压的 800V 架构,这些局限性让电源设计变得更加困难。 采用 LLC 拓扑的谐振拓扑现在越来越常见...
-
ARTICLE
设计高性能、高功率密度车载充电器技术文章电动汽车 (EV) 日益普及,全球性和国家级的各种激励措施层出不穷,更是提高了其性价比(见图 1)。2023 年,电动汽车销量已超过 1300 万辆,其中,纯电动汽车 (BEV) 和插电式混合动力汽车 (PHEV) 的销量较 2022 年增长了 30% 以上。 随着碳中和成为全球宏伟目标,汽车制造商也继续加大电动汽车的研发力度。电动汽车300 英里的续航里程基准不断被超越,达到 400 英里、甚至500 英里。与此同时,大多数插电式混合动力汽车提供的动力系统仅靠电池即可行驶 25 至 50 英里,而且还可以用内燃机作为电池的补充。 电动汽车最受关注的一个方面就是汽车的充电速度,而影响电动汽车在家充电的一个系统则是车载充电器 (OBC)。OBC 可以将用户家中的交流电网电压转换为可以为 EV 或 PHEV 电池充电的直流电压。这些电池通常使用 L1 或 L2 交流充电器充...
-
USE CASE
SIC/IGBT 电源用例:储能系统 (ESS)应用案例本用例介绍 MPQ18913 在 储能系统 (ESS)中为碳化硅 (SiC) 或绝缘栅双极晶体管 (IGBT) MOSFET 提供偏置电源的应用案例。 MPQ18913 隔离栅极驱动电源的 LLC 软开关拓扑和低漏电流特性可以优化储能系统中的隔离功能,提高系统效率并减小总体解决方案尺寸。 在宏大的减排目标和各项可持续发展举措的激励之下,向可再生能源的过渡进程在不断加速。建设可再生能源的基础设施对于有效整合和管理风能、太阳能、地热能和水力发电等间歇性能源非常重要。而储能系统是可再生能源基础设施的一个重要组成部分;它在低需求期间储存剩余能源,并在高需求期间分配能源。在传统设计中,变压器和光耦合器被用来实现组件之间的隔离;然而,ESS 的高电压和高能量密度常常对隔离能力带来挑战。 MPQ18913 隔离式栅极驱动电源的 LLC 软开关拓扑和低漏电流特性,能够优化储能系统中的隔离...
-
PRODUCT
MPL-AT2512-100C产品Low-Profile Molded Inductor, 10μH
-
PRODUCT
MPQ9841A-AEC1产品36V、1A、低IQ同步降压变换器,符合 AEC-Q100 认证
-
PRODUCT
MP2341产品24V、2A、1MHz、高效同步降压 LED 驱动器,采用 SOT583 封装
-
PRODUCT
MPQ6590A-AEC1产品80V、上管MOSFET 驱动器,符合 AEC-Q100 认证
-
PRODUCT
MID3W2424A产品适用于IGBT/ SiC偏置电源的3W、24VIN隔离电源模块
-
PRODUCT
MP1642A产品2A、2.4V 至 6V、同步降压变换器,具有FCCM模式,采用SOT563 封装
-
PRODUCT
MP1642C产品2A、2.4V 至 6V、同步降压变换器,具有FCCM模式和电源正常指示,采用SOT563 封装
-
PRODUCT
MPQ2279-AEC1产品6V、双路3A/3A、2.5MHz、同步降压变换器,带电源正常指示和软启动功能,符合AEC-Q100认证
-
PRODUCT
MPQ2279A-AEC1产品6V、双路 3A/3A、AAM 模式、2.5MHz同步降压变换器,带电源正常指示和软启动功能,符合 AEC-Q100 认证
-
PRODUCT
MPM3599产品带I2C接口的45V、双路12A/单路24A降压电源模块
-
PRODUCT
MP1642产品2A、2.4V 至 6V、35µA IQ 同步降压变换器,带电源正常指示并采用SOT563 封装
-
PRODUCT
MP1641产品1A、2.4V 至 6V、35µA IQ 同步降压变换器,带电源正常指示并采用SOT563 封装
-
PRODUCT
MP1642N产品2A、2.4V 至 6V、35µA IQ 同步降压变换器,采用SOT563 封装
-
PRODUCT
MP1641N产品1A、2.4V 至 6V、35µA IQ 同步降压变换器,采用 SOT563 封装
-
PRODUCT
MP2462产品32V、2A、800kHz、同步降压变换器
-
PRODUCT
MP4423C产品频率可调的6A、36V降压变换器
直接登录
创建新帐号