- MPQ20085-AEC1
MPQ20085-AEC1
Session textval
Session Titefor popup
详情
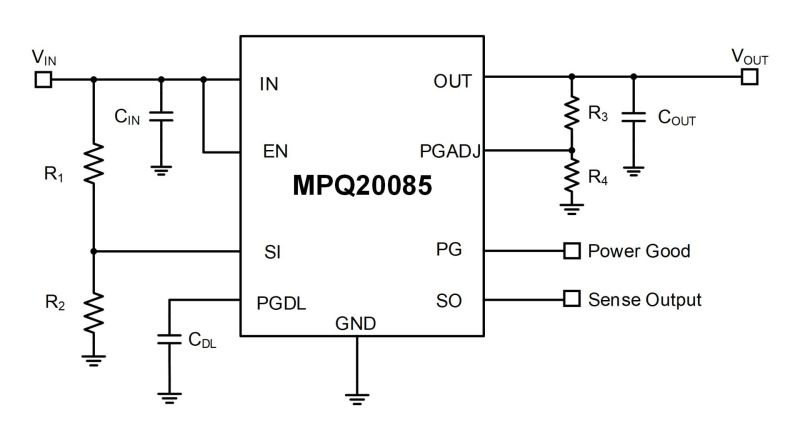
The MPQ20085-AEC1 is a low-dropout (LDO) linear regulator that supplies power to systems that are connected to the battery in automotive applications. It includes a wide 3V to 40V input voltage (VIN) range, making it capable of withstanding transients (such as load dump) that are anticipated in automotive systems.
The device is an optimal solution for powering always-on components such as microcontrollers (MCUs) and controller area network (CAN) transceivers in standby systems. The wide output voltage (VOUT) range allows the device to generate the bias voltage for silicon carbide (SiC) gate drivers and microphones as well as power MCUs and processors.
The MPQ20085-AEC1 also incorporates exceptionally precise VOUT accuracy of ±1.35% across line, load, and temperature. This allows it to quickly react to changes in load or line such as during cold-crank conditions.
The device is equipped with integrated voltage monitoring and power good (PG). The integrated voltage sensor can be used to monitor the VIN and alert downstream components (such as MCUs) when the battery voltage begins to fall. The PG delay and voltage threshold can be adjusted by external components. The low thermal resistance enables sustained operation against dissipation across the device.
The MPQ20085-AEC1 is available in a small QFN-10 (3mmx3mm) package with wettable flanks that facilitate a compact PCB design. It is available in AEC-Q100 Grade 1.
-
显示更多
显示较少
产品特性和优势
- Versatile Voltage Range:
- Wide 3V to 40V Input Voltage (VIN) Range
- Fixed 3.3V, 4V, 5V, or 8V Output Voltage (VOUT)
- Reduces Board Size:
- Available in a Small QFN-10 (3mmx3mm) Package
- Additional Features:
- ±1.35% Output Accuracy Over-Temperature
- 210mV Low-Dropout Voltage
- High PSRR (77dB at 1kHz)
- Power Good (PG) with Programmable Delay
- Integrated Voltage Monitoring
- Available in AEC-Q100 Grade 1
- Functional Safety System Design Capable:
- MPSafeTM-Compatible – Functional Safety Supporting Document Available
正在供货产品型号
MPQ20085GQE-xxxx-AEC1-Z MPQ20085GQE-xxxx-AEC1-P
以 P 和 Z 结尾的零件编号是相同的零件。P 和 Z 仅表示卷筒尺寸
P&Z的含义 
MPQ20085-AEC1 Resources
-
APPLICATION
显示(导航、抬头显示、仪表盘)应用汽车显示—包括中央显示器、平视显示器 (HUD) 和仪表盘—向驾驶员显示关键信息和交互式内容。中央信息显示器连接到主机,并提供导航和其他车内信息娱乐控制。汽车 HUD 和仪表仪表盘为驾驶员提供易于访问的信息。HUD 还可以在视线高度上从集群显示器中投射出关键指标,例如速度、温度和燃料用量。除了满足严格的散热要求、ISO26262 安全标准和 EMC 法规之外,这些高级显示器还要求高效率、易于集成和可扩展性的电源解决方案。 我们典型的电源管理解决方案组合包括降压和升压变换器、电源模块、低压差 (LDO) 稳压器、线性稳压器、USB 充电端口、负载开关、PMIC、背光 (WLED) 驱动器、直流有刷驱动和螺线管驱动器和直流无刷预驱动器。这些汽车级部件可实现高质量的显示,同时还满足重要的安全标准。 MPS 高效、可扩展的产品组合为您提供支持下一代汽车显示设计所需的一切。
-
APPLICATION
抬头显示(中端)应用汽车抬头显示设计已经从传统的硬件接口演变为提供各种车内功能的复杂信息娱乐系统。这些功能包括导航、无线连接、乘客娱乐、手势识别和语音控制。随着消费者对信息娱乐功能的期望不断提高,制造商面临着设计挑战,例如减少驾驶员分心、防止互联环境中的网络安全威胁以及满足充电和数据传输需求。除了符合 ISO26262 安全标准和 EMI 抑制之外,中档主机还提供具有成本效益的简化技术,以增强中央接口的功能和性能。 我们出色的汽车级部件产品组合包括低压差 (LDO) 稳压器、降压和升压变换器、电源模块、负载开关、模拟开关和 PMIC。这些部件满足温度和 EMI 要求,同时还有效地最大限度地减小了总解决方案尺寸。 MPS 可靠、经济高效的电源管理解决方案为您提供为下一代中端抬头显示设计供电所需的一切。
-
APPLICATION
抬头显示(高端)应用汽车抬头显示设计已经从传统的硬件接口演变为提供各种车内功能的复杂信息娱乐系统。这些功能包括导航、无线连接、乘客娱乐、手势识别和语音控制。随着消费者对信息娱乐功能的期望不断提高,制造商面临着设计挑战,例如减少驾驶员分心、防止互联环境中的网络安全威胁以及满足充电和数据传输需求。除了符合 ISO26262 安全标准和 EMI 抑制要求外,高端主机单元还提供强大的尖端技术,以实现直观、无缝的驾驶体验。 我们广泛的电源管理解决方案目录包括降压和升压变换器、电源模块、低压差 (LDO) 稳压器、降压转换器、负载开关、模拟开关和 PMIC。这些组件旨在确保以最小的封装尺寸实现最佳性能,同时满足温度和 EMI 安全要求。 MPS 优质、高效的产品目录为您提供支持下一代高端抬头显示设计所需的一切。
-
PRODUCT CATEGORY
LDO产品类目 -
PRODUCT
MPQ20087-AEC1产品40V, 500mA, High-Accuracy, High-PSRR, Fixed-Output Linear Regulator, AEC-Q100 Qualified
-
PRODUCT
MPQ20086-AEC1产品40V, 500mA, High-Accuracy, High-PSRR, Adjustable-Output Linear Regulator, AEC-Q100 Qualified
-
PRODUCT
MPQ20033-AEC1产品5.5V, 0.3A, High-Accuracy, Low-IQ LDO with Power Good, AEC-Q100 Qualified
-
PRODUCT
MPQ20032-AEC1产品5.5V, 0.5A, High-Accuracy, Low-IQ LDO with Power Good, AEC-Q100 Qualified
-
PRODUCT
MPQ71000FS-AEC1产品MPSafeTM ASIL-D, 36V, 300mA, Dual LDO with ADC and I2C Interface, AEC-Q100 Qualified
-
PRODUCT
MPQ20083-AEC1产品40V, 150mA, High-Accuracy, High-PSRR LDO, AEC-Q100 Qualified
-
PRODUCT
MPQ2023-AEC1产品36V、300mA、双路 LDO,带 ADC 和 I2C 接口,符合 AEC-Q100 认证
-
PRODUCT
MPQ20084-AEC1产品40V、150mA、输出可调、高精度LDO,符合 AEC-Q100认证
-
PRODUCT
MPQ20031-AEC1产品5.5V、1A、高精度、低 IQ、LDO,带电源正常指示且符合 AEC-Q100 认证
-
ARTICLE
采用MPS 产品优化家居远程控制系统技术文章红外 (IR) 和远频 (RF) 家用遥控器被广泛应用于音响系统、电视、照明以及其他控制系统。这些系统现在变得越来越复杂,其中不乏语音控制、连接控制、LED 显示和电容式触控等先进功能。相应的遥控器也对可靠性、易用性和电池寿命等方面提出越来越高的要求。 MPS能够为整个家庭的遥控系统提供高性价比解决方案(见图 1),优化各种智能家居遥控功能。MPS解决方案中包含了电机驱动器、LED 背光驱动器、监控电路、AC/DC 变换器、电池充电器IC、降压变换器、升压变换器、LDO 和 PMIC(如图 1 中的蓝色模块)。本文将逐一介绍这些组件,以及如何利用它们来优化家用遥控器设计。 电机驱动器是用于控制电机速度、方向、扭矩及其他参数的电子设备。它充当了电机与微控制器 (MCU) 或其他控制系统之间的接口,是机器人、自动化、电动汽车和家用电器等众多应用中不可或缺的组件。 电机驱动...
-
PRODUCT
MPQ20082-AEC1产品40V、300mA、低静态电流、可调输出、线性稳压器,符合 AEC-Q100 认证
-
PRODUCT
MPQ2019A-AEC1产品输出可调的40V、300mA、低静态电流线性稳压器,符合 AEC-Q100 认证
-
PRODUCT
MPQ2013D-AEC1产品40V、100mA、低静态电流线性稳压器,符合 AEC-Q100 认证
-
PRODUCT
MPQ2024A-AEC1产品40V、300mA 、幻象天线LDO,具有预升压、数字接口和用于数字诊断与保护的 ADC,符合 AEC-Q100 认证
-
PRODUCT
MPQ2026A-AEC1产品300mA、40V、双幻象天线 LDO, 具有预升压 (Pre-Boos) 功能、行业标准同步串行接口和用于数字诊断的 ADC,符合 AEC-Q100 认证
-
PRODUCT
MPQ2022A-AEC1产品40V、300mA 双通道 LDO,具有串行数字接口和用于数字诊断与保护的ADC,符合 AEC-Q100 认证
-
PRODUCT
MPQ2016-AEC1产品40V、30mA、低静态电流(IQ)线性调节器,符合 AEC-Q100 认证
-
PRODUCT
MPQ20073-AEC1产品2A、1.3V–6.0V DDR 存储器终端调节器,符合 AEC-Q100 认证
-
PRODUCT
MPQ2019-AEC1产品40V、300mA、低静态电流可调输出线性调节器
-
PRODUCT
MPQ2013-AEC1产品40V, 150mA, 低静态电流线性调节器
-
PRODUCT
MPQ2029-AEC1产品汽车级 40V、450mA、低静态电流可调输出线性调节器,符合 AEC-Q100 认证
直接登录
创建新帐号