MPQ4371-AEC1
正在供货产品型号
MPQ4371GVE-xxxx-AEC1-Z MPQ4371GVE-xxxx-AEC1-P MPQ4371GVE-1000-AEC1-Z MPQ4371GVE-1000-AEC1-P MPQ4371GVTE-xxxx-AEC1-Z MPQ4371GVTE-xxxx-AEC1-P MPQ4371GVTE-1001-AEC1-Z MPQ4371GVTE-1001-AEC1-P
 P&Z的含义 
相关产品
 
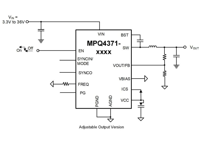
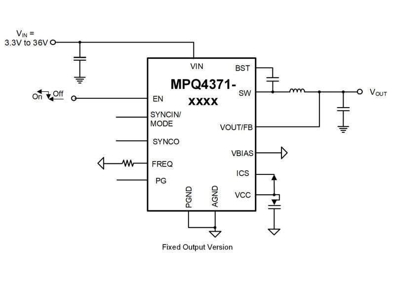
                                                                                    EVQ4371-V-1000-00A 是用于展示 MPQ4371-1000 功能的评估板。MPQ4371-1000 是一款集成了低导通电阻 (RDS(ON))上/下管功率 MOSFET(分别为 HS-FET 和 LS-FET)的同步降压开关稳压器。该器件可提供 11A 的输出电流 (IOUT),并采用MPS 特有的零延迟脉宽调制 (ZDPTM) 控制以提供超快速瞬态响应,同时降低对昂贵外部电容的需求。
该器件3.3V 至 36V 的宽输入电压 (VIN) 范围可适应汽车输入环境中的各种降压应用,1.8μA的关断模式静态电流 (IQ) 则使该器件适用于电池供电应用。
MPQ4371-1000通过在轻载条件下降低开关频率 (fSW) 来减少开关和栅极驱动损耗,从而在宽负载范围内实现高功率转换效率。
该器件还提供开漏电源正常 (PG) 信号以指示输出是否在其标称电压的 94% 至 106% 范围内。
它通过频率折返功能帮助防止启动期间电感电流 (IL) 的失控,并通过过温关断保护提供可靠的容错操作。
该器件还提供高占空比和低压差 (LDO) 模式以支持汽车冷启动条件。
EVQ4371-V-1000-00A 为整装测试评估板。MPQ4371-1000 采用侧面镀锡的 QFN-23 (4mmx5mm) 封装,并符合 AEC-Q100 等级1认证。
 
    
 
     立即购买
立即购买 
                   
                   
                   
                   
                   
                   
                   
                   
                                         
                                         
                                         
                                         
                                     
                                             
                                             
                                             
                             
         
                 
             
                 
                
直接登录
创建新帐号