自适应前照灯
自适应前照灯 内容
详情
自适应汽车大灯系统代表了汽车安全性与便利性的重大进步。该系统可根据各种驾驶条件智能调整汽车大灯的方向和亮度,从而提高能见度,并减少车辆产生的眩光给对面车辆的驾驶员造成影响。自适应前照灯对夜间驾驶尤其有用,它可以帮助驾驶员更快、更准确地发现障碍物以及行人。
MPS 的全套创新解决方案中包括了专为自适应大灯应用定制的全系列半导体组件,例如电机驱动器、LED 驱动器、智能二极管控制器、低压差 (LDO) 稳压器、看门狗定时器以及监控电路。这些器件经过精心设计,能够提供出色的效率、可靠性和紧凑的外形。
MPS卓越的解决方案组合为实现自适应前照灯系统供电提供了所需的一切。拥有MPS 产品,汽车制造商和照明系统制造商将能够精准控制自适应大灯功能,同时确保优异的性能与能效。
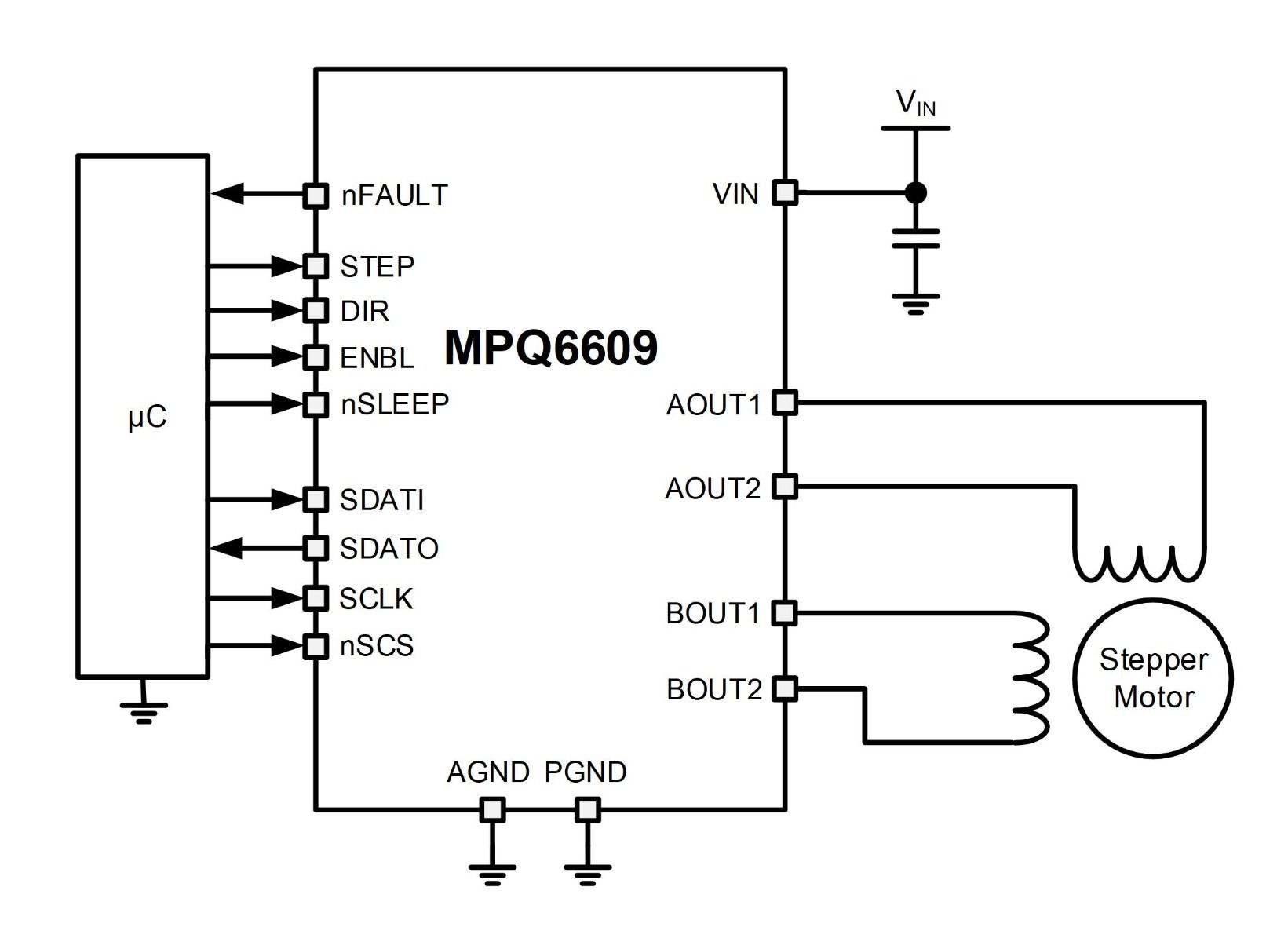
框图
选择元器件以获得下图表中更多产品信息
组件列表
技术论坛
MPS 工程师24小时内回复您!
【MPS PoE供电解决方案分享】11月主题:PoE技术在工业领域的应用——MPS 工业摄像机 解决方案
各位工程师朋友们,欢迎来到 MPS PoE 供电解决方案分享 11月 主题活动 第二弹 :PoE技术在 工业领域 的应用——MPS ...
DC-DC 功率转换
【应用分享】消费类电子-摄像机
...标题或框图查看完整应用 https://www.monolithicpower.cn/cn/applications/consumer-electronics/video-recorder.html 消费类电子-摄像机...
市场应用解决方案
一文看懂直流电机:运行阶段、故障检测及常见应用
...电机的常见应用,如 https://www.monolithicpower.cn/cn/applications/smart-home-building/security-camera.html 监控摄像机 、 https://www...
电机驱动器/传感器
直接登录
创建新帐号