- MPQ6609-AEC1
MPQ6609-AEC1
Session textval
Session Titefor popup
详情
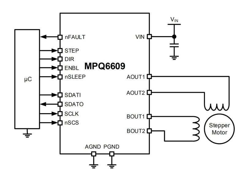
MPQ6609-AEC1 是一款内置变换器和电流调节器的步进电机驱动器。它无需外部采样电阻,在内部即可完成电流采样。其高集成度和小尺寸封装实现了节省空间且经济高效的步进电机驱动器解决方案。
MPQ6609-AEC1 可在 4V 至 32V 的输入电压 (VIN) 范围内工作,在适当的PCB 设计和散热条件下,能够提供每相高达 1A 的输出电流 (IOUT)。该器件能够在整步、半步、1/4步、1/8步、1/16 步和 1/32 步模式下操作双极或单极步进电机。
MPQ6609-AEC1的内部安全与诊断功能包括转子失速检测、负载开路检测、低温检测、过流保护 (OCP)、VIN 过压保护 (OVP) 和欠压保护 (UVP)、过温 (OT) 警告和 OT 关断。
该器件具有自动保持电流模式,在不需要全电流时(例如电机停止或轻载条件下)可降低绕组电流,从而自动节省电量。它可以测量电机的 BEMF,并可通过串行接口实现高级诊断和控制功能。通过串行接口还可设置控制模式,例如步进模式、方向、IOUT并读取诊断寄存器。此外,该器件还提供 STEP 和 DIR 输入引脚,使电机无需串行总线事务即可运动。
MPQ6609-AEC1 采用 QFN-18(3mmx4mm)封装,并符合 AEC-Q100 等级1 认证。
-
显示更多
显示较少
产品特性和优势
- 4V 至 32V 工作输入电压 (VIN)范围
- 两个内部全桥驱动器
- 支持双极和单极步进电机
- 最高 1/32 步微步进
- 内部电流采样和调节
- 低导通电阻 (RDS(ON)) (HS: 350mΩ、LS: 230mΩ)
- 串行控制接口
- 启用 (EN) 和Step输入引脚
- 兼容3.3V 和 5V逻辑输入
- 可配置 1A 峰值电流
- 自动保持电流
- 自动电流衰减
- 受控斜率
- 诊断功能包括:
- 转子失速检测
- BEMF 测量
- 负载开路检测
- 过流保护 (OCP)
- 输入过压保护 (OVP) 和欠压保护 (UVP)
- 过温 (OT) 警告和 OT 关断
- 低温检测
- 故障指示输出
- 采用节省空间的 QFN-18 (3mmx4mm) 封装
- 符合 AEC-Q100 等级1 认证

正在供货产品型号
MPQ6609GLE-AEC1-Z MPQ6609GLE-AEC1-P
以 P 和 Z 结尾的零件编号是相同的零件。P 和 Z 仅表示卷筒尺寸
P&Z的含义
MPQ6609-AEC1 Resources
-
PRODUCT CATEGORY
步进电机驱动器产品类目 -
APPLICATION
自适应前照灯应用自适应汽车大灯系统代表了汽车安全性与便利性的重大进步。该系统可根据各种驾驶条件智能调整汽车大灯的方向和亮度,从而提高能见度,并减少车辆产生的眩光给对面车辆的驾驶员造成影响。自适应前照灯对夜间驾驶尤其有用,它可以帮助驾驶员更快、更准确地发现障碍物以及行人。 MPS 的全套创新解决方案中包括了专为自适应大灯应用定制的全系列半导体组件,例如电机驱动器、LED 驱动器、智能二极管控制器、低压差 (LDO) 稳压器、看门狗定时器以及监控电路。这些器件经过精心设计,能够提供出色的效率、可靠性和紧凑的外形。 MPS卓越的解决方案组合为实现自适应前照灯系统供电提供了所需的一切。拥有MPS 产品,汽车制造商和照明系统制造商将能够精准控制自适应大灯功能,同时确保优异的性能与能效。
-
PRODUCT CATEGORY
步进电机驱动器产品类目 -
PRODUCT
MPQ6603-AEC1产品55V, Dual Full-Bridge Motor Driver with Internal Current Sense, AEC-Q100 Qualified
-
PRODUCT
MP6603产品带内部电流采样功能的 55V、双全桥电机驱动器
-
PRODUCT
MPQ6600L-AEC1产品具有内部电流采样功能的 35V、1.5A 步进电机驱动器,符合 AEC-Q100 认证
-
PRODUCT
MP6508A产品2.7V 至 18V、1.2A 双极性步进电机驱动器,采用 QFN-16 (3mmx3mm) 封装
-
PRODUCT
MP6613产品4.5V 至 45V、5A、简易 H 桥驱动 IC
-
PRODUCT
MP6606产品带串行接口和故障指示功能的 60V、8 通道下管驱动器
-
PRODUCT
MP6604C产品4.5V 至 45V、2.5A、简易双 H 桥驱动器(HS/LS)
-
PRODUCT
MP6604A产品具有独立输入引脚和使能引脚的简易双 H 桥电机驱动 IC
-
PRODUCT
MP6604B产品4.5V 至 45V、2.5A、简易双 H 桥驱动 IC(PHASE/EN)
-
PRODUCT
MP6605C产品带 I2C 接口的 4 通道下管驱动 IC
-
PRODUCT
MP6605D产品带并联接口的 4 通道下管 MOSFET 驱动 IC
-
PRODUCT
MP6605E产品带串行接口的 4 通道下管驱动 IC
-
PRODUCT
MP6602产品35V,带失速检测功能与串行接口的步进电机驱动器
-
PRODUCT
MP6500L产品具有内部电流采样功能和闭锁功能的 35V、2.5A 步进电机驱动器
-
PRODUCT
MP6600L产品集成内部电流采样和闭锁功能的 35V、1.5A 步进电机驱动器
-
PRODUCT
MP6500A产品35V,2.5A 步进电机驱动器
-
PRODUCT
MP6600产品35V、1.5A步进电机驱动器
-
PRODUCT
MP6601产品35V、2.5A步进电机驱动器
-
PRODUCT
MP6500产品集成内部电流采样功能的 2.5A 双极性步进电机驱动器
-
PRODUCT
MP6504产品集成 MOSFET 的 8V 至 32V、2A、步进电机驱动器
-
PRODUCT
MP6518产品35V,1.5A双极步进电机驱动器
-
PRODUCT
MP6520产品集成 MOSFET 的 8V 至 32V、1.5A步进电机驱动器
直接登录
创建新帐号