HF500-7
正在供货产品型号
HF500GS-7-Z HF500GS-7-P
P&Z的含义 
相关产品
EVHF500-7-S-00A 85VAC - 265VAC/50Hz、12V/0.3A、5V/0.3A 评估板
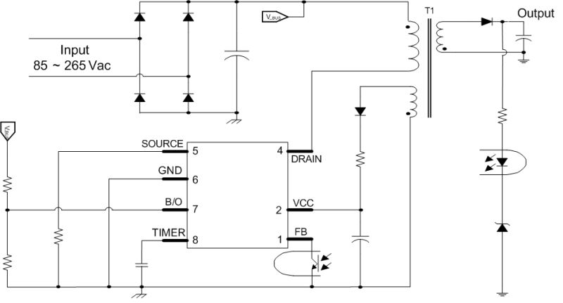
HF500-7 是一款内置斜坡补偿的定频电流模式调节器。HF500-7 将高雪崩耐受的 700V MOSFET 和全功能控制器集成到一个芯片中,以实现低功率、离线、反激式开关模式电源。
EVHF500-7-S-00A 评估板用于演示 MPS 的固定开关频率、多模式反激调节器的性能。它专为通用型离线电源设计。
EVHF500-7-S-00A 符合 EN55022 B 级导电 EMI 标准。多种保护功能包括欠压保护/开启、过载保护(OLP)、过压保护(OVP)、短路保护(SCP)、逐周期限流保护和过温保护(OTP)。
EVHF500-7-S-00A 的规格如下表所示。
立即购买
直接登录
创建新帐号