无线接入点系统
无线接入点系统 内容
详情
无线连接是大多数现代技术的核心,而且随着物联网和智能设备的普及,不断要求更加强大且安全的无线性能。无线接入点系统可以作为交换机和路由器的一部分,也可以与之分离,它将WiFi设备接入无线网络,并最终链接到有线接入点,诸如以太网。这些设备需要提供可靠的性能并支持最新协议,以便为最终用户提供便捷的快速WiFi / WLAN连接。客户对高能效、小尺寸和低成本的需求,给设计流程带来更多挑战。
MPS广泛的产品组合包括电荷泵、WLED驱动器、稳压器、控制器和变换器。它们共同构成了一套完整的解决方案套件,能够以小尺寸封装提供高效电源。这些创新、经济高效的解决方案有助于简化设计并提供高集成度,从而使无线访问既简单又安全,而且令客户始终保持在线。
MPS创新、高效的电源管理产品可实现领先的无线接入点系统,从而提供最佳连接性。
MPS广泛的产品组合包括电荷泵、WLED驱动器、稳压器、控制器和变换器。它们共同构成了一套完整的解决方案套件,能够以小尺寸封装提供高效电源。这些创新、经济高效的解决方案有助于简化设计并提供高集成度,从而使无线访问既简单又安全,而且令客户始终保持在线。
MPS创新、高效的电源管理产品可实现领先的无线接入点系统,从而提供最佳连接性。
框图
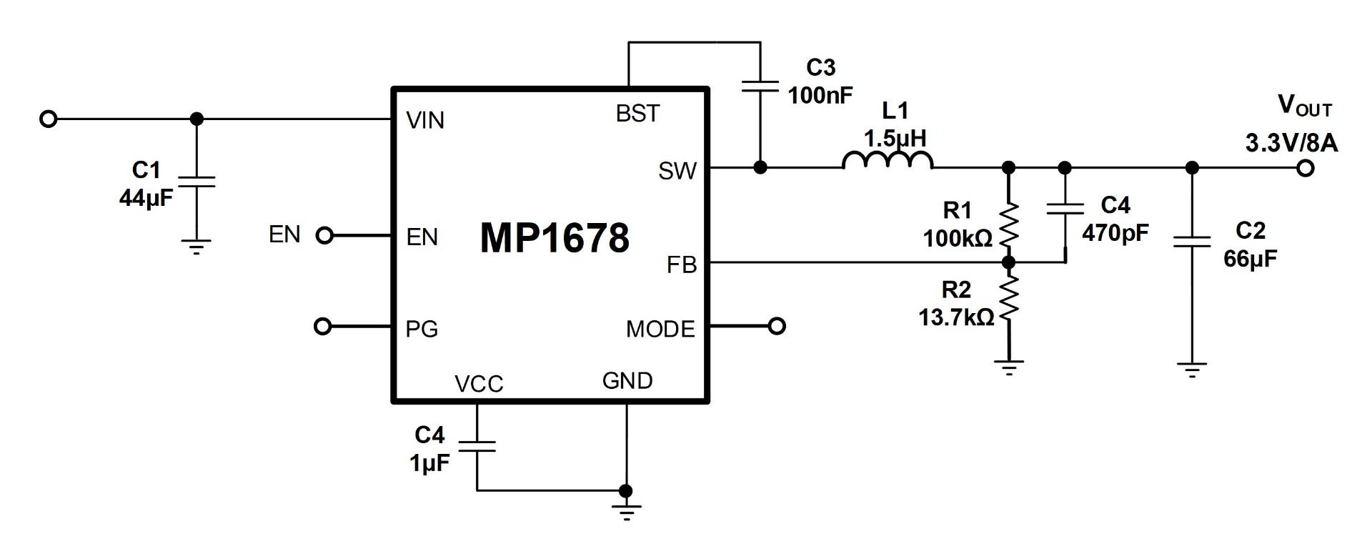
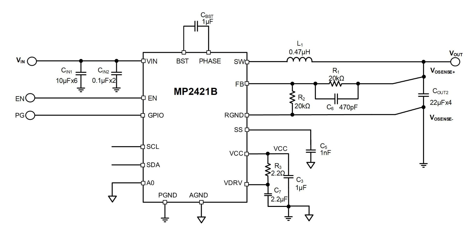
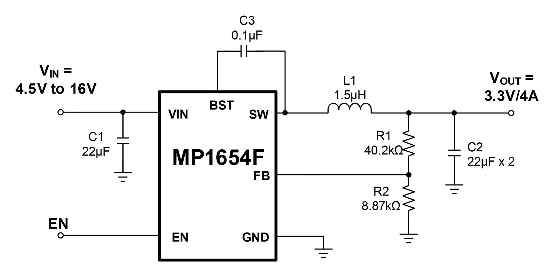
选择元器件以获得下图表中更多产品信息
组件列表
技术论坛
MPS 工程师24小时内回复您!
                                                            
                            
                                    MP5496(电源管理 IC) 和 MP8770C(降压变换器) 在 Wi-Fi 6/7 路由器和接入点的应用                                
                                
                                    本用例将介绍 https://www.monolithicpower.cn/mp5496.html MP5496 和 https://www.monolithicpower.cn/mp8770c.html MP8770C 在 Wi-Fi 6/7 路由器...                                
                                
                                                                                                                                                                                                        
                                            DC-DC 功率转换
                                                                                                                                                        
                                
                                    【应用分享】电信和数据通信基础设施-光模块                                
                                
                                    ...用 https://www.monolithicpower.cn/cn/applications/telecom-datacom-infrastructure/optical-module.html 电信和数据通信基础设施-光模块 h...                                
                                
                                                                                                                                                                                                        
                                            计算/COMPUTING
                                                                                                                                                        
                                
                                    【应用分享】电信和数据通信基础设施-小基站                                
                                
                                    ...www.monolithicpower.cn/cn/applications/telecom-datacom-infrastructure/small-cell-base-stations.html 电信和数据通信基础设施-小基站 htt...                                
                                
                                                                                                                                                                                                        
                                            计算/COMPUTING
                                                                                                                                                        
                                
    
    
                                        
                                        
                                        
                                        
                                        
                                        
                                        
                                        
                                        
                                        
                                        
                                        
                                        
                                        
                                        
                                        
                                        
                                        
                                        
                                        
                                        
                                        
                                        
                                        
直接登录
创建新帐号