MP4026
正在供货产品型号
MP4026GJ-P MP4026GJ-Z
P&Z的含义 
相关产品
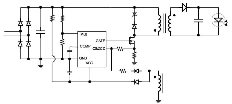
EV4026-J-00A 通用输入,7W原边控制,带有源PFC的离线白光LED驱动器评估板,适用于A19灯泡
EV4026-J-00A 是用于演示 MP4026 产品性能的评估板。MP4026是一款原边控制离线LED照明控制器,可为采用单级变换器的隔离式照明应用提供高功率因数和精确的LED电流。它采用临界导通模式,以减少MOSFET和二极管的开关损耗。EV4026-J-00A通常用于驱动隔离式7W A19 LED灯泡,在通用输入(90V〜265VAC,50/60Hz)下,实现20VTYP、350mA LED负载驱动。EV4026-J-00A具有高效率和良好的线性/负载调整率,符合IEC61547的浪涌抗扰性要求、IEC61000-3-2 C类谐波限制和EN55015传导EMI要求。该器件具有过压保护、短路保护、原边过流保护(OCP)等多重保护功能。
EV4026-J-00B
通用输入,20W原边控制,带有源PFC的离线白光LED驱动器评估板,适用于PAR38灯泡
EV4026-J-00C
通用输入,18W原边控制,带有源PFC的离线T8 白光LED驱动器评估板
立即购买
直接登录
创建新帐号