MP4056
正在供货产品型号
MP4056GK-P MP4056GK-Z MP4056GSE-P MP4056GSE-Z MP4056GS-P MP4056GS-Z
P&Z的含义 
相关产品
EV4056-K-00A 用于 MSOP-10 封装类型的 198VAC-265VAC/50Hz、48V/340mA、低成本、非隔离式、带有源 PFC 的 TRIAC 可调光 LED 驱动器评估板。
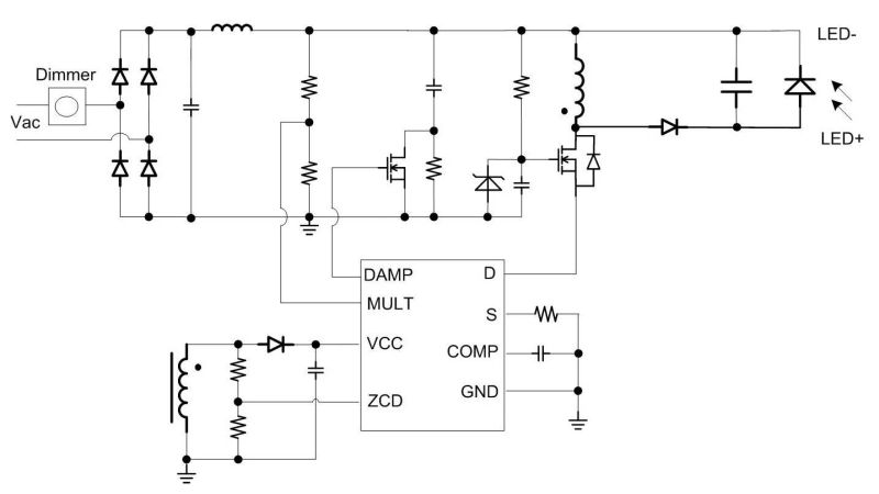
EV4056-K-00A 是用于演示 MP4056 产品性能的评估板。MP4056 是一款带有源 PFC 的非隔离式、TRIAC 可调光控制器,提供出色的调光性能。
它在临界导通模式下工作,以减少 MOSFET 和二极管开关损耗。它提供自适应调光器类型检测和基于切相的调光控制,能够实现良好的调光器兼容性和深度调光范围。
V4056-K-00A 通常设计用于驱动 16W TRIAC 可调光 LED 灯泡,LED 负载为 48VTYP、340mA,输入电压范围为 198VAC 至 265VAC,频率为 50Hz。
EV4056-K-00A 可以经济高效地利用物料,并且具有很高的效率。它符合 IEC61547 浪涌抗扰度测试、IEC61000-3-2 C 类谐波和 EN55015 传导 EMI 要求。它提供多种保护功能,例如过压保护、绕组输出短路保护、输出短路保护、ZCD 引脚短路保护、过温保护等。
EV4056-K-00A 是用于 MP4056 MSOP-10 封装类型的评估板。
用于 SOIC-8 封装类型的 108VAC-132VAC/60Hz、50V/200mA 低成本、非隔离式、带有源 PFC 的 TRIAC 可调光 LED 驱动器评估板。
立即购买
直接登录
创建新帐号