MPQ4326B-AEC1
正在供货产品型号
MPQ4326BGRE-xxxx-AEC1-Z MPQ4326BGRE-xxxx-AEC1-P MPQ4326BGRE-6000-AEC1-Z MPQ4326BGRE-6000-AEC1-P
P&Z的含义 
相关产品
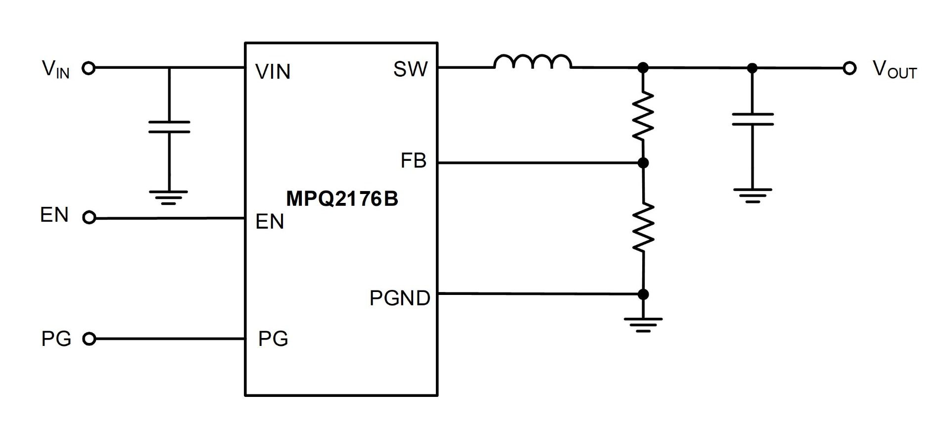
EVQ4326B-R-6000-00A是用于展示MPQ4326B-6000-AEC1性能的评估板。MPQ4326B-6000-AEC1是一款频率可调且集成内部上管和下管功率 MOSFET(分别为 HS-FET 和 LS-FET)的同步降压开关变换器。它可以提供高达 6A的高效率输出电流 (IOUT),并具有电流模式控制以实现快速环路响应。
该器件具有3.3V 至 36V 的宽输入电压 (VIN) 范围以及42V负载突降容限,可适应汽车输入环境中的各种降压应用。其1μA 的关断模式静态电流(IQ)使该器件适用于电池供电应用。
MPQ4326B-6000-AEC1通过在轻载条件下降低开关频率 (fSW) 来减少开关和栅极驱动损耗,从而实现宽负载范围内的高功率转换效率。
该器件通过开漏电源正常 (PG) 信号来指示输出是否在其标称电压的 94.5% 至 105.5% 范围内,并提供过温关断保护以实现可靠的容错操作。该器件还为汽车冷启动条件提供高占空比和低压差模式。
EVQ4326B-R-6000-00A 为整装测试评估板。MPQ4326B-6000-AEC1 采用侧面镀锡的 QFN-14 (4mmx4mm) 封装,并符合 AEC-Q100 等级1认证。
立即购买
直接登录
创建新帐号