MP1676C
正在供货产品型号
MP1676CGTL-Z MP1676CGTL-P
P&Z的含义 
相关产品
EVL1676C-TL-00A 16V, 6A, Synchronous, Step-Down Converter with FCCM Evaluation Board
MPL
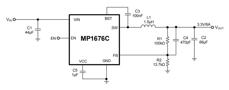
The EVL1676C-TL-00A evaluation board is designed to demonstrate the capabilities of the MP1676C, a synchronous, rectified, step-down switch-mode converter with built-in internal power MOSFETs.
The MP1676C can achieve up to 6A of continuous output current (IOUT) from a 4.2V to 16V input voltage (VIN) range, with excellent load and line regulation. The output voltage (VOUT) can be regulated to as low as 0.4V.
Constant-on-time (COT) control provides fast transient response, easy loop design, and tight output regulation. Full protection features include over-current protection (OCP), over-voltage protection (OVP), under-voltage protection (UVP), and thermal shutdown.
The MP1676C requires a minimal number of readily available, standard external components, and is available in an ultra-small SOT583 (1.6mmx2.1mm) package.
推荐电感
MPL
薄型塑封电感 1.5µH
薄型塑封电感 1.0µH
薄型塑封电感 2.2µH
立即购买
直接登录
创建新帐号