MP1653F
16V, 3A, 1.1MHz, High-Efficiency, Synchronous Step-Down Converter with FCCM in an SOT563 (1.6mmх1.6mm) Package
MPL
MPL
正在供货产品型号
MP1653FGTF-Z MP1653FGTF-P
P&Z的含义 
相关产品
EVL1653F-TF-00A 16V, 3A, Synchronous Step-Down Converter with FCCM Evaluation Board
MPL
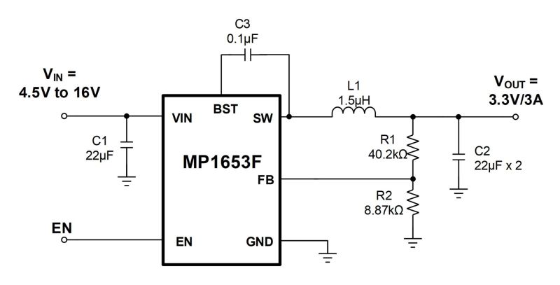
The EVL1653F-TF-00A evaluation board is designed to demonstrate the capabilities of the MP1653F, a synchronous, rectified, step-down switch-mode converter with built-in internal power MOSFETs.
The MP1653F can achieve up to 3A of continuous output current (IOUT) from a 4.5V to 16V input voltage (VIN) range, with excellent load and line regulation. The output voltage (VOUT) can be regulated to as low as 0.6V.
Constant-on-time (COT) control provides fast transient response, easy loop design, and tight output regulation. Full protection features include short-circuit protection (SCP), over-current protection (OCP), under-voltage protection (UVP), and thermal shutdown.
The MP1653F requires a minimal number of readily available, standard external components, and is available in an ultra-small SOT563 (1.6mmх1.6mm) package.
推荐电感
薄型塑封电感 1.5µH
薄型塑封电感 2.2µH
立即购买
直接登录
创建新帐号