MPC22166-B-130
Session textval
Session Titefor popup
详情
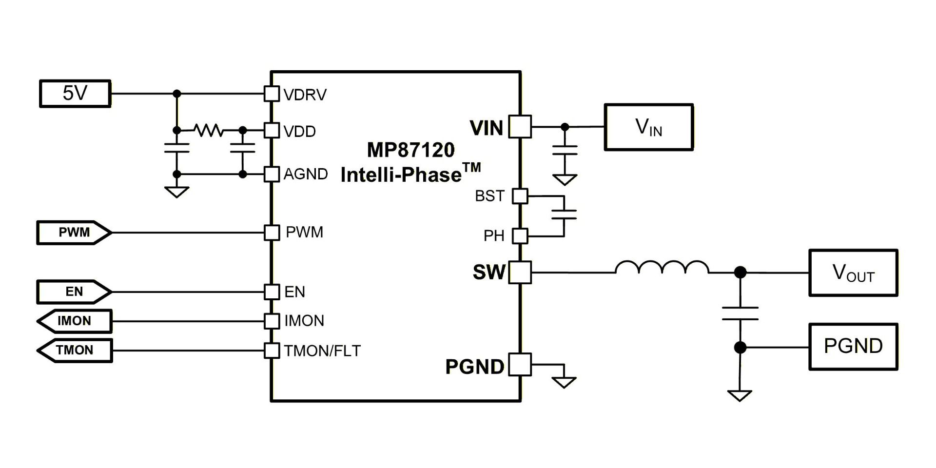
MPC22166-B-130 是一款双相、非隔离式、高效率降压电源模块。该器件集成了驱动器 MOSFET (DrMOS) 和电感,可提供高效率并具有小尺寸,是服务器应用的理想选择。
MPC22166-B-130 提供两个可单独使用或并联使用的独立输出。在宽输入电压 (VIN) 范围内,该器件可提供高达 130A(65A/相)的输出电流 (IOUT)。
MPC22166-B-130 具有多种可简化系统设计的功能。它可以与三态脉宽调制 (PWM) 信号控制器配合使用;它还提供 Accu-SenseTM 电流采样和温度采样功能,可分别用于电感电流 (IL)监控和结温 (TJ)报告。
MPC22166-B-130 采用 LGA-72(9mmx9.9mmx4mm)封装。
- 
            显示更多
            显示较少
              
产品特性和优势
- 采用Quiet SwitcherTM 技术 (QST) 限制峰值开关电压
- 4V 至 16V 宽输入电压 (VIN) 范围
- 高达 130A 的连续输出电流 (IOUT)
- Accu-SenseTM 电流采样 (CS)功能
- 温度采样功能
- 兼容三态脉宽调制 (PWM) 信号
- 过流保护 (OCP)
- 过温保护 (OTP)
- 故障报告
- 典型重量:1.6g
- 采用 LGA-72 (9mmx9.9mmx4mm) 封装
 
        正在供货产品型号
MPC22166-B-130-T
MPC22166-B-130 Resources
- 
            
                APPLICATION
 MPS电子开关解决方案应用
- 
            
                PRODUCT CATEGORY
 处理器内核供电 INTELLI-MODULE (DRMOS + 电感)产品类目
- 
            
                PRODUCT CATEGORY
 INTELLI模块产品类目
- 
            
                APPLICATION
 服务器(核供电)数据中心解决方案应用云计算、人工智能(AI)、机器学习以及其他一些革命性技术正在整个行业中扩展开来,并已融入了消费者的日常生活中。然而,要满足这些技术不断增长的数据和处理需求,服务器和数据中心需要具备前所未有的速度。在不降低效率或可靠性的前提下,不断缩小的占板空间内需要容纳史无前例的高功率密度。核心电压轨必须能够提供卓越的速度、保护功能和灵活性,以跟上不断增长的需求。 MPS多样化的解决方案在保证效率的同时,能保持较低的整体系统成本。其散热管理专为高密度、高耗电的服务器而设计,能够节约能源并优化输出。MPS专有的Intelli-PhaseTM技术可保持并提高每个新设计的性能。这些可扩展的解决方案还提供了热插拔功能和先进的FET技术,可帮助简化设计,实现节省空间的封装。MPS创新的产品实现了强大的功能、速度与效率,可充分满足您的服务器设计需求。 
- 
            
                PRODUCT  
 MPC22166-D-130产品5mm, 130A, Dual-Phase Intelli-ModuleTM with Quiet SwitcherTM Technology 
- 
            
                PRODUCT  
 MPC22158-130产品采用 Quiet SwitcherTM技术的130A、8mmx8mmx3.8mm、双相 Intelli-ModuleTM电源模块 
- 
            
                PRODUCT  
 MPC24380-260产品采用Quiet SwitcherTM技术的260A、4相 Intelli-ModuleTM 电源模块 
- 
            
                PRODUCT  
 MPC22164-A-130产品9mmx9.9mmx10mm、130A、2 相、高功率密度电源模块 
- 
            
                PRODUCT  
 MPC22165-A-170产品170A、2相、高功率密度 Intelli-ModuleTM电源模块,具有合规高电流密度和9mm x 9.9mm x 10mm小尺寸 
- 
            
                PRODUCT  
 MPC22157-130产品拥有双面冷却能力的130A、8mm、双相 Intelli-ModuleTM电源模块 
- 
            
                PRODUCT  
 MPC22166-A-130产品采用 Quiet SwitcherTM 技术的130A、两相 Intelli-ModuleTM 
- 
            
                ARTICLE  
 面向AI和HPC应用的MPS 开放式加速器模块 (OAM) 电源系统技术文章可持续发展是未来世界的必然趋势,能够降低碳排放的节能解决方案需求也随之不断增长,即使人工智能 (AI) 等新兴领域也不例外。为了顺应节能解决方案的发展趋势,MPS一直致力于提供效率更高的电源解决方案。我们的方案能够帮助客户实现人工智能和高性能计算(HPC)领域日益紧迫的节能减排目标。 MPS电源产品遵循模块化和智能化的方向,旨在打造效率高、性能稳的绿色节能数据中心。图 1 显示了 MPS 的 48V 开放式加速器模块 (OAM) 电源系统。 AI OAM电源系统采用智能调节、节能管理、实时监控等多种电源管理技术,能够满足AI技术和HPC应用的需求。 功能特性: MPC22167-130是一款能为处理器核心轨供电的两相 Intelli-ModuleTM器件。该器件专门针对 HPC 应用进行了优化,例如 OAM 外形尺寸的 AI 处理器、FPGA和ASI... 
- 
            
                USE CASE  
 INTELLI-MODULE 用例:OAM 形态AI 处理器应用案例本用例将介绍MPC22167-130符合开放加速器模块 (OAM) 外形规格的 AI 处理器应用(见图 1)。 多个 MPC22167-130 器件可与第一级电源模块配合使用,以支持端到端的电源解决方案,同时满足开放加速器模块形态AI 处理器的高功率要求。 超级计算机被越来越多地应用于自动驾驶、自动化客服操作以及预测性维护等新应用,应用方法也越来越复杂。为了应对这种局面,人们对AI计算的兴趣日趋高涨。这些新应用对超级计算机的功率要求越来越高,而随着 CPU 和 GPU 电流需求的不断增加,留给设计人员在电路板上安装多相稳压器 (VR)的空间不断被压缩。 两相降压电源模块MPC22167-130是MPS Intelli-ModuleTM系列的最新产品。该器件将 DrMOS、电感和其他无源元件集成到单个封装中,不仅占位面积小,功率密度还提高了2.5 倍。而且,它允许将 VR ... 
- 
            
                PRODUCT  
 MPC22168-170产品采用 Quiet SwitcherTM 技术的16V、170A、双相 Intelli-ModuleTM 电源模块 
- 
            
                PRODUCT  
 MPC22165-170产品采用 Quiet SwitcherTM 技术的 170A、两相 Intelli-ModuleTM电源模块 
- 
            
                PRODUCT  
 MPC22167-130产品采用 Quiet SwitcherTM 技术的 16V、130A 双相 Intelli-ModuleTM 
- 
            
                PRODUCT  
 MPC22164-130产品130A双相 Intelli-PhaseTM电源模块,采用Quiet SwitcherTM技术 
- 
            
                PRODUCT  
 MPC22163-130产品采用 Quiet SwitcherTM技术的130A、双相Intelli-ModuleTM电源模块 
- 
            
                PRODUCT  
 MPC22161-120产品采用 Quiet SwitcherTM 技术的 120A、双相 Intelli-ModuleTM 
- 
            
                ARTICLE  
 满足阻抗容限要求:PDN设计与优化策略技术文章目标阻抗是电信应用中电源传输网络(PDN)设计的关键基准。通过定义芯片上电源轨的最大PDN阻抗,可确保芯片即使在最差的瞬态电流条件下,也能在可接受的电源轨电压噪声水平内运行。 本文将重点介绍如何利用MPQ8785负载点 (PoL) 器件实现目标阻抗的优化,同时为寻求优化PDN的设计人员提供有效建议和实用指导,助力实现可靠高效的电力传输。 随着高频信号的兴起和电路板功率需求的不断提升,电源设计人员越来越重视能够高效为集成电路 (IC) 供电的无噪声配电。控制PDN在特定频段的阻抗是确保高速系统正常运行且满足性能要求的一种方法。该阻抗的估算方法通常为:将最大允许纹波电压除以最大预期电流阶跃负载。PDN目标阻抗(ZTARGET)计算公式如下 : \[ Z_{\mathrm{TARGET}} = \frac{V_{\mathrm{SUPPLY}} \times \text{Ripple... 
- 
            
                PRODUCT  
 MP2869A产品Dual-Loop, Digital, 16-Phase Controller with SVI3 Interface for AMD 
- 
            
                PRODUCT  
 MPQ8785产品支持PMBus 的 16V、40A、可扩展、数字、同步降压变换器 
- 
            
                PRODUCT  
 MP5046产品具有可配置限流和反向电流保护功能的 60V、5A 电熔丝 
- 
            
                PRODUCT  
 MP5024产品支持PMBus Lite 的16V、20A、2.8mΩ RDS(ON)、热插拔Intelli-Fuse解决方案 
- 
            
                PRODUCT  
 MPQ8626产品带可调限流功能的 16V、6A 高效率同步降压变换器 
 
    
 
     
                   
                                     
                                             
                                             
                                             
         
                 
             
                 
                
直接登录
创建新帐号