便携媒体播放器

便携媒体播放器 内容

详情

便携式媒体播放器(例如DVD/Blu-Ray播放器、MP3播放器等)市场流行度高,要求高质量的音频和视频播放以及便捷的用户交互界面。消费者期望的播放器应该要拥有较长的电池寿命、支持各种输入和连接选择。可视显示屏也朝着分辨率越来越高的小型化设备发展,同时还保持高性能的音频和低待机功耗。 

MPS全面的解决方案组合包括开关、驱动器、变换器、充电器和放大器。 每个器件的设计都以最小的封装尺寸实现最佳效率。我们的专业与创新为每种解决方案都提供出色的信噪比和电源抑制比,同时还可简化系统设计。

MPS为下一代便携式媒体播放器设计中的整个信号链提供了经济高效的解决方案。
显示更多 显示较少

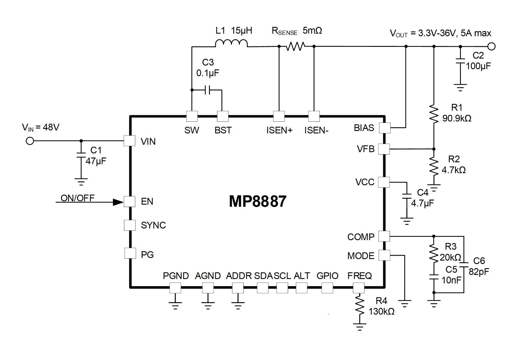
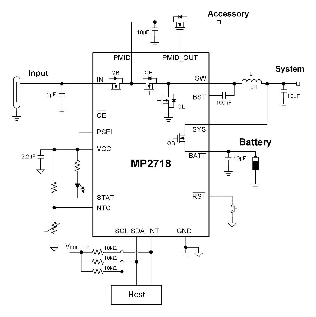
框图

选择元器件以获得下图表中更多产品信息

Load Switch
Load Switch
Battery Charger
Battery Charger
DC/DC Step-Down Converter
DC/DC Step-Down Converter
LDO
LDO
MOSFET Driver
MOSFET Driver
DC/DC Step-Up Converter
DC/DC Step-Up Converter
LED Driver
LED Driver
Analog Switch
Analog Switch
Class-D Amplifier
Class-D Amplifier
Ethernet
Ethernet
RTC
RTC
Memory
Memory
Processor
Processor
USB Switch
USB Switch
Speakers
Speakers
Stereo Headphones
Stereo Headphones
Digital Audio
Digital Audio
Stereo Audio CODEC
Stereo Audio CODEC
Video Decoder
Video Decoder
CMOS/CCD Sensors
CMOS/CCD Sensors
LCD Panel
LCD Panel
Screen Controller
Screen Controller
Microphone
Microphone
FM Receiver
FM Receiver
Stereo Audio Line In
Stereo Audio Line In
Display
Display
IDE
IDE
Memory Interface
Memory Interface
User Interface
User Interface
SD/MMC
SD/MMC
Hard Disk
Hard Disk
USB Port
USB Port
JTAG Port
JTAG Port
R8232
[Not supported by viewer]
Audio Output
Audio Output
Keyboard
Keyboard
IP Remote
IP Remote
Touch Screen
Touch Screen
Point of Load
Point of Load
Power Management
Power Management
Portable Media Player
Portable Media Player
Battery Management
Battery Management
CCIR656 Bus
CCIR656 Bus
Lens
Lens
NTSC/PAL/S-Video
NTSC/PAL/S-Video
DC Input
DC Input
Sound Source
Sound Source

组件列表

获取技术支持