- MP2421B
MP2421B
24V, 20A, Digital, Synchronous Step-Down Converter with Differential Remote Sense and Configurable System Settings via I2C and OTP
Session textval
Session Titefor popup
详情
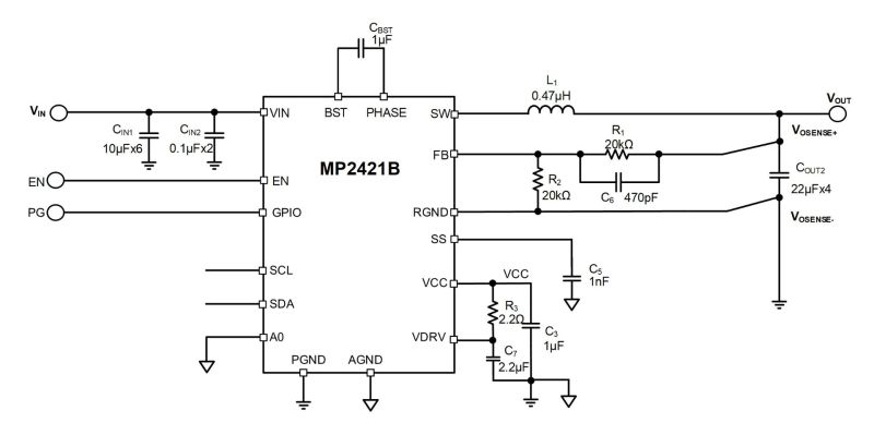
The MP2421B is a fully integrated, high-frequency, synchronous, buck converter with an I2C control interface. It offers a very compact solution that achieves up to 20A of output current (IOUT) with excellent load and line regulation across a wide input supply range.
The MP2421B operates at a high efficiency across a wide IOUT load range.
The MP2421B adopts an internally compensated constant-on-time (COT) control mode that provides fast transient response and eases loop stabilization.
The device's operating frequency can be configured from 300kHz to 1 MHz. In addition, forced pulse-width modulation (FPWM) mode or pulse-frequency modulation (PFM) mode can be selected via the I2C.
An open-drain power good (PG) signal indicates whether the output is within its nominal voltage range. PG is clamped at about 0.7V with an external pull-up voltage when the input supply fails to power the MP2421B.
Full protection features include over-current protection (OCP), over-voltage protection (OVP), under-voltage protection (UVP), and over-temperature protection (OTP).
The MP2421B requires a minimal number of readily available, standard external components, and is available in a TLGA-28 (3mmx4mm) package.
-
显示更多
显示较少
产品特性和优势
- Wide 3.6V to 24V Input Voltage (VIN) Range
- Differential Output Voltage (VOUT) Remote Sense
- 20A Continuous Output Current (IOUT)
- Adaptive Constant-On-Time (COT) for Ultra-Fast Transient Response
- 1% Reference Voltage Accuracy
- I2C-Configurable Reference Voltage (VREF) from 0.3V to 1.536V (in 1.5mV Steps) with Slew Rate Control
- Selectable Pulse-Frequency Modulation (PFM) or Forced Pulse-Width Modulation (FPWM) Mode, Adjustable Frequency, and Current Limit via the I2C Interface
- 7 Different Selectable I2C Addresses
- Configurable Soft Start
- Open-Drain Power Good/PMBus Alert Selectable via the I2C
- Power Good (PG) Active-Clamped at Low Level during Power Failure
- Pre-Biased Start-Up
- Over-Current Protection (OCP), Under-Voltage Protection (UVP), Under-Voltage Lockout (UVLO), Thermal Shutdown, and Over-Voltage Protection (OVP)
- Available in a TLGA-28 (3mmx4mm) Package
- Optimized Performance with MPS Inductor MPL-AY Series
正在供货产品型号
MP2421BGLKT-xxxx-Z MP2421BGLKT-0001-Z MP2421BGLKT-xxxx-P MP2421BGLKT-0001-P
以 P 和 Z 结尾的零件编号是相同的零件。P 和 Z 仅表示卷筒尺寸
P&Z的含义 
MP2421B Resources
-
APPLICATION
网络附属存储(NAS)应用网络附加存储(NAS)是一种迅速普及的数据存储方式。它是一种连接到网络的集中式存储服务器,可以被网络中的任何授权用户访问。这些系统提供良好的便利性与灵活性,它们能够在现场进行物理存储与维护,还可以扩展存储容量以满足不断变化的需求。为满足客户与技术进步带来的不断增长的数据需求,NAS系统不仅要具有多协议能力,比之前的设计具有更高能效和更高功率密度,还必须提供出色的保护功能,如热保护和热插拔保护。 MPS提供广泛的电源管理解决方案组合,包括熔丝限流开关和热插拔保护、电源模块、PMIC、负载开关、降压变换器、线性稳压器、终端稳压器、步进和有刷直流电机驱动器以及模拟开关。这些高性能、灵活的组件以更小的封装尺寸提供了更先进的保护功能和集成度。可靠的创新和效率保证可帮助您设计更好、更快的NAS系统,并将其快速推向市场。 MPS的高功率密度解决方案极具成本效益,可满足为下一代网络附加存储供电的所有需...
-
APPLICATION
平板电视应用平板电视是一个庞大的消费市场,涉及4K、8K、LCD和OLED等技术。基于云的流媒体服务和智能设备的普及,使平板电视的设计比以往更具挑战性。消费者期望平板电视具有高分辨率和高亮度显示,具有出色的音频质量以及各种输入和接口功能,同时又能保持高效率、低功耗和低成本。下一代平板电视必须满足这些要求并适应新的技术,以提供最佳性能和便利性。 MPS多样的产品组合包括变换器、稳压器、驱动器、放大器、开关、整流器、控制器和监控电路。这些器件通过最小化无源元件数量来简化设计过程,并通过小尺寸封装提供高效率。其出色的电源管理和热保护功能确保了顶级的显示与音频质量。 MPS的电源管理解决方案简单经济,可以在不牺牲质量或效率的情况下实现平板电视的供电与优化。
-
APPLICATION
无线接入点系统应用无线连接是大多数现代技术的核心,而且随着物联网和智能设备的普及,不断要求更加强大且安全的无线性能。无线接入点系统可以作为交换机和路由器的一部分,也可以与之分离,它将WiFi设备接入无线网络,并最终链接到有线接入点,诸如以太网。这些设备需要提供可靠的性能并支持最新协议,以便为最终用户提供便捷的快速WiFi / WLAN连接。客户对高能效、小尺寸和低成本的需求,给设计流程带来更多挑战。MPS广泛的产品组合包括电荷泵、WLED驱动器、稳压器、控制器和变换器。它们共同构成了一套完整的解决方案套件,能够以小尺寸封装提供高效电源。这些创新、经济高效的解决方案有助于简化设计并提供高集成度,从而使无线访问既简单又安全,而且令客户始终保持在线。MPS创新、高效的电源管理产品可实现领先的无线接入点系统,从而提供最佳连接性。
-
APPLICATION
监视摄像机应用监控摄像机是联网智能家居网络中不可或缺的一部分。 用户不断增长的期望值以及对数字和物理威胁的日益关注,意味着新型监控摄像机必须提供前所未有更多的高级功能和更高的集成度。除了能效、成本和低功耗以外,如今的高级功能还包括:- 高分辨率成像- 准确、可靠的运动感测- 更好的夜视能力- 更长的检测范围- 更好的运动控制- 无线连接- 防止误触发和极端天气- 紧凑、轻巧的整体解决方案- 大存储容量- 嵌入式安全功能以防止系统受损MPS的整流器、变换器、步进电机驱动器、半桥电机驱动器和LED驱动器帮助您设计高效、可靠、安全的监控摄像机,应用于安全智能家居系统。这些器件均采用超小尺寸封装,提供出色的热保护功能和EMI性能,可实现整个信号链的高性能。它们为设计下一代高效、紧凑的联网监控摄像机提供所需的一切。MPS极具成本效益的电源解决方案可以实现安全、先进的监控摄像机设计,它简化了系统集成,可以缩短产品的...
-
APPLICATION
多功能打印机应用多功能打印机通常可在一个消费设备中提供打印、扫描和复印,甚至更多功能。新型喷墨打印机和激光打印机都将更多功能融入到设计中,如更方便的无线连接和更流畅的用户交互界面。这些多合一打印机必须能够快速打印或成像高质量的文档或照片副本,而且要求超低待机功耗并降低能耗,从而符合不断增长的节能趋势。MPS提供的LCD电源、WLED驱动器、变换器、整流器以及无刷、有刷和步进电机驱动器等产品,可以使设计高度集成、高效的多功能打印机比以往更加容易。这些器件可实现出色的电机和速度控制,同时降低BOM和解决方案总成。MPS广泛的解决方案组合能够为设计可靠且尖端的多功能打印机提供所需的一切。
-
PRODUCT CATEGORY
数字稳压器产品类目 -
PRODUCT
MP2422B产品24V、25A 、带差分遥测的数字同步降压变换器,可通过I2C 和OTP进行系统配置
-
PRODUCT
MP8869H产品18V、12A、高效率、宽输入范围、同步降压变换器,集成 I2C 遥测功能
-
PRODUCT
MP8864产品4A、21V 高效同步降压变换器,搭载 I2C 接口
-
PRODUCT
MP8853产品带 I2C 接口的 2.85V 至 18V、4A、高效率、宽输入范围、同步降压变换器
-
PRODUCT
MP8869N产品18V、12A、高效率、宽输入范围、同步降压变换器,集成 I2C接口遥测功能
-
PRODUCT
MP8833A产品集成 I2C 接口的 1.5A 热电制冷器 (TEC) 控制器
-
PRODUCT
MP8870产品18V、15A 同步降压变换器,可通过 I2C和 MTP 配置系统
-
PRODUCT
MP8854产品2.85V - 18V, 4A, 高效宽输入同步降压变换器,通过 I2C 接口集成遥测功能
-
PRODUCT
MP8861产品2.85V - 18V、6A、高效宽输入同步降压变换器,通过 I2C 接口集成遥测功能
-
PRODUCT
MP8865产品6A、21V 高效率同步降压转换器,集成I2C 接口
-
PRODUCT
MP8868产品10A、17V 高效率同步降压转换器,搭载 I2C 接口
-
PRODUCT
MP8869S产品2.85-18V、12A、高效率同步降压变换器,通过 I2C 接口集成遥测功能
-
PRODUCT
MP8847产品6A,6V高效同步降压变换器,搭载 I2C 接口
-
PRODUCT
MP8867产品8A、17V 高效率同步降压变换器,集成 I2C 接口
-
ARTICLE
电源应用中的数字通信技术文章尽管数字接口日益流行,但电源子系统的数字接口可以为特定电子应用带来什么好处还未能被人们广泛了解。本文以适用于各种应用的MPS数字电源解决方案为例,总结了目前常见的数字通信物理接口和协议。 数字通信和控制可以为电源变换子系统及其所在系统带来很多好处。数字接口为电源设计工程师提供了很大的灵活性,它让工程师可以在系统板组装完成之后再完善某些参数,例如电压轨序列、故障保护阈值和反馈补偿等。 将OSI模型用于数字通信时,它主要涉及两个部分:执行通信的物理层(PHY)以及用于交流信息的协议或命令集。 大多数电源变换器的物理层(PHY)都采用I2C串行接口或其派生SMBus接口。它允许多个变换器电路与主机控制器共享一个接口,并用于服务器和PC中的多个子系统。 数据链路层定义了需要在主机和电压变换器电路之间传递的信息。其数据可以是一组可寻址寄存器,这些寄存器可以为每个IC定义唯一的数据位,...
-
ARTICLE
模拟信号与数字信号技术文章信号是将数据从一个系统或网络传输到另一系统或网络的电磁或电流。在电子设备中,信号通常是随时间变化的电压,也是携带信息的电磁波,当然也可以是电流等其他形式。电子设备中使用的信号主要有两种类型:模拟信号和数字信号。本文将讨论模拟信号与数字信号的特性、用途、优缺点以及典型应用。 模拟信号会随时间变化,而且通常被限制在一个范围内(例如+ 12V至-12V)。但在这个连续的范围内,它会有无限多个值。模拟信号使用介质的给定属性来传递信号信息,例如通过电线来传递电。在电信号中,用信号的不同电压、电流或频率来表达信息。模拟信号通常用于反应光线、声音、温度、位置、压力或其他物理现象的变化。 绘制电压与时间的关系图,我们会发现模拟信号会产生平滑而连续的曲线,不会产生任何离散变化(请参见图1)。 数字信号则将数据表示为一连串离散的值。在给定时间内,数字信号只能从有限的一组可能值中选取一...
-
PRODUCT
MP8796B产品16V、30A、带 PMBus 接口的可扩展数字同步降压变换器
-
REFERENCE DESIGN
VERSAL ACAP 超高效率 I2C 8 电压轨参考设计参考设计 -
REFERENCE DESIGN
VERSAL ACAP 超高效率 I2C 电源管理参考设计参考设计
直接登录
创建新帐号