MP44010
正在供货产品型号
MP44010HP-LF MP44010HS-LF-P MP44010HS-LF-Z
P&Z的含义 
相关产品
EV44010-S+4688-N-01A 反激 PFC+2 通道 DC/DC 30W 离线 WLED 驱动器
EV44010-S+4688-N-01A 是用作 30W LED 照明驱动器的 MP44010 和 MP4688 的评估板。
EV44010-S+4688-N-01A 包含两级:第一级是使用 MP44010 的反激 PFC,它可以提供高功率因数;第二级是使用 MP4688 的 2 通道 DC/DC,每个通道可为 LED 提供 15W/350mA 的输出。
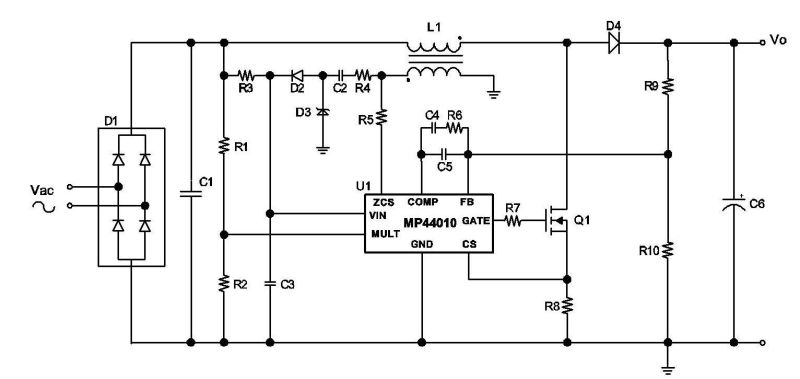
MP44010 是一款临界导通模式 PFC 控制器,能使用超少的外部元器件提供简单的高性能有源功率因数校正。
MP4688 是一款高电压输入降压开关调节器,可为 LED 提供恒定电流。它应用了迟滞电流模式控制,以实现非常快速的响应。
EV44010-S+4688-N-01A 能够满足 IEC61000-3-2 的 C 类标准和 EN55015 标准。
30W 输出、85V-265V AC 输入单级离线 LED 驱动器
立即购买
直接登录
创建新帐号