MP44030
正在供货产品型号
MP44030GS-xxxx-Z MP44030GS-xxxx-P MP44030GS-0000-Z MP44030GS-0000-P
P&Z的含义 
相关产品
EV44030-HR1008-00A Universal Input, 24V/25A Output, CrM/DCM Interleaved PFC, Current Mode Control, LLC Evaluation Board
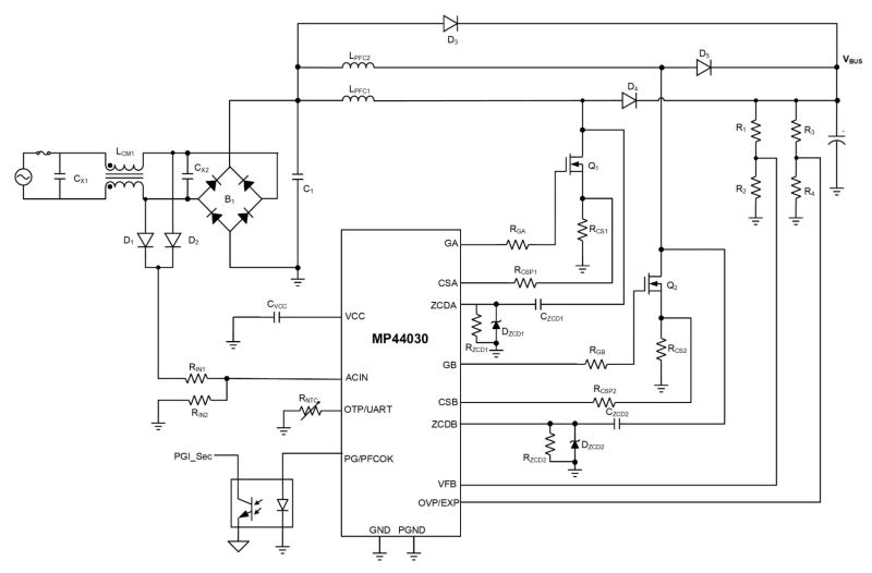
The EV44030-HR1008-00A is an evaluation board designed to demonstrate the capabilities of MPS’s MP44030 and HR1008. The MP44030 is a critical conduction mode (CrM)/discontinuous conduction mode (DCM), multi-mode, digital, configurable, two-phase interleaved power factor correction (PFC) controller. It is equipped with cutting-edge technologies to achieve excellent efficiency under all load conditions.
The MP44030 employs a digital constant-on-time (COT) scheme to achieve hybrid CrM and DCM. To achieve excellent efficiency under light loads, the switching frequency (fSW) can be reduced due to DCM. The device's PF compensation and low total harmonic distortion (THD) help the power supply easily meet regulatory requirements.
The MP44030 offers phase-shedding, skip-mode operation, and burst mode operation to improve light-load efficiency. The IC's power consumption is reduced in skip mode and burst mode to further minimize no-load consumption and achieve excellent light-load efficiency.
The HR1008 is a fully digital, current mode LLC controller that can easily achieve excellent stability and fast response simultaneously. The LLC converter's zero-voltage switching (ZVS) feature significantly benefits efficiency, and it can always be guaranteed by the adaptive dead time of both the high-side gate and the low-side gate driver. This effectively prevents any capacitive operation.
The HR1008 integrates a high-voltage (HV) current source for start-up, which also acts as an X capacitor discharger during AC input dropout.
The EV44030-HR1008-00A's input voltage ranges between 90VAC and 264VAC. The board's maximum efficiency is 93.73% at 115VAC and 95.08% at 230VAC. In addition, the board's no-load power loss is below 110mW under a 230VAC input.
The PFC features various protections to ensure the system safety in the event of any faults, such as thermal shutdown (TSD), external over-temperature protection (OTP), open-loop protection (OLP), over-voltage protection (OVP), over-current limiting (OCL), and pin open protection.
The LLC stage of the evaluation board implements three operation modes based on the load conditions. This allows the device to independently optimize efficiency under different load conditions. Over-current protection (OCP), OVP, over-power protection (OPP), and OTP have configurable protection behaviors.
The EV44030-HR1008-00A is designed as a PC power supply. It can also be used to evaluate the performance and features of the MP44030 and HR1008 for lighting, television, and industrial power supply applications.
直接登录
创建新帐号