MP9186
NOT RECOMMENDED FOR NEW DESIGNS
MP9186 continues to be in production for existing customers. Please consider this alternative for new designs:
MP2229GQ-Z
正在供货
MP2229GQ-Z
正在供货
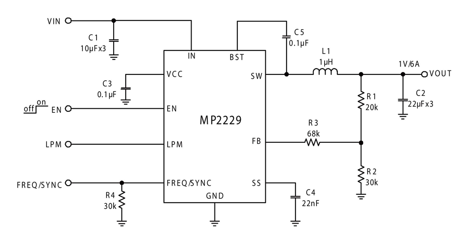
高效 21V, 6A 同步降压变换器,具有外部时钟同步、低功率模式和外部软启动功能
Features & Benefits
- 4.5V 至 21V 宽输入工作电压范围
- 6A 输出电流
- 40mΩ/18mΩ 低导通阻抗内部功率 MOSFETs
- 可编程频率
- 300KHz 至 2Mhz 外部时钟频率同步功能
- 可通过外部信号选择低功率模式
- 外部软启动
- 输出预偏置电压启动
- 带打嗝保护模式的 OCP 保护
- 过温关断保护
- 输出电压可调节低至 0.6V
- 采用 QFN-14 (3mmx3mm) 封装
… and many more!
正在供货产品型号
MP9186GQ-P MP9186GQ-Z
P&Z的含义 
推荐电感
重置参数
L (µH)
RDC (typ) (mΩ)
IR (40K) (A)
Isat (30%) (A)
MPL-AY3020-R47
塑封电感 0.47µH
0.47
19.5
6.3
9
L (µH)
RDC (typ) (mΩ)
IR (40K) (A)
Isat (30%) (A)
0.47
19.5
6.3
9
MPL-SE5040-R47
半屏蔽电感 0.47µH
0.47
7.3
8.0
16
L (µH)
RDC (typ) (mΩ)
IR (40K) (A)
Isat (30%) (A)
0.47
7.3
8.0
16
MPL-AL4020-R47
低阻抗塑封电感 0.47µH
0.47
6.2
9.2
12.5
L (µH)
RDC (typ) (mΩ)
IR (40K) (A)
Isat (30%) (A)
0.47
6.2
9.2
12.5
显示更多
立即购买

直接登录
创建新帐号