- MPQ2931-AEC1
MPQ2931-AEC1
Session textval
Session Titefor popup
详情
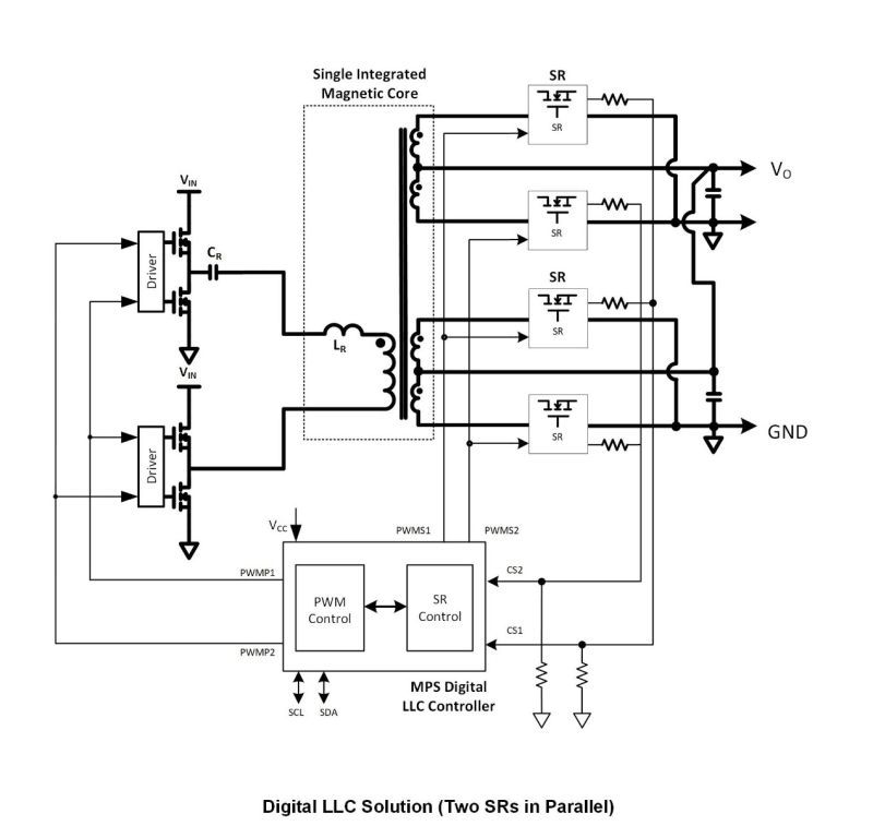
The MPQ2931-AEC1 is a digital LLC controller for full bridges with synchronous rectification control. It provides two pulse-width modulation (PWM) channels for primary-side control, and two PWM channels for secondary-side control.
The integrated multiple-time programmable (MTP) memory provides extensive configurability for loop parameters, soft-start time (tSS), switching frequency (fSW), and protection parameters. The PMBus/I2C interface monitors fault statuses.
The MPQ2931-AEC1 is available in a QFN-24 (4mmx4mm) package, and is available in AEC-Q100 Grade 1.
-
显示更多
显示较少
产品特性和优势
- Open-Loop Control for Primary-Side and Secondary-Side Operation
- Configurable Frequency Setting
- Up to 3MHz Operating Frequency
- Configurable Soft-Start Time (tSS)
- Input Voltage (VIN), Output Voltage (VOUT), and Output Current (IOUT) Monitoring and Reporting
- Open-Drain Power Good (PG) Signal for Fault Notification
- Fewer External Components
- PMBus/I2C Compatible
- Internal Multiple-Time Programmable (MTP) Memory to Store Custom Configurations
- Under-Voltage Lockout (UVLO), Over-Voltage Protection (OVP), Under-Voltage Protection (UVP), Over-Current Protection (OCP), and Over-Temperature Protection with Options for No Action, Latch-Off, Auto-Retry, or Hiccup Mode
- Restriction of Hazardous Substances in Electrical and Electronic Equipment (RoHS) Compliant
- Available in AEC-Q100 Grade 1
- Available in a QFN-24 (4mmx4mm) Package
正在供货产品型号
MPQ2931GRE-xxxx-AEC1-Z MPQ2931GRE-xxxx-AEC1-P MPQ2931GRE-0000-AEC1-Z MPQ2931GRE-0000-AEC1-P
以 P 和 Z 结尾的零件编号是相同的零件。P 和 Z 仅表示卷筒尺寸
P&Z的含义 
MPQ2931-AEC1 Resources
-
APPLICATION
12V 至 48V 双向变换器系统应用 -
PRODUCT CATEGORY
处理器核心电源控制器产品类目 -
PRODUCT
MP29540产品数字多相控制器
-
PRODUCT
MP29816-C产品双环路、数字式、16 相控制器,带 PMBus 和 AVSBus 接口
-
PRODUCT
MP2869A产品用于AMD的双环路数字 16 相控制器,带SVI3接口
-
VIDEO
MPS电源小课堂:多相电源-这就是电源界的“动车组列车”视频多相电源由一个多相电源控制器和多个功率半桥构成,为输出端芯片提供高质量的电能。它就像是我们今天经常乘坐的动车组列车,每一个功率半桥都是一个“动力车厢”,而多相电源控制器则是火车的“控制系统”,控制着整个列车的方向和速度,同时也保障各个“动力车厢”的协同运行。 更多精彩电源小课堂视频,敬请期待---> 联系我们 多相控制器&Intelli-Phase|芯源系统|MPS 处理器核心电源控制器| 多相控制器&Intelli-Phase|MPS|芯源系统 MP2891:面向业界领先GPU产品的双路输出、数字、16 相控制器,带有 PWM-VID 接口 MP86956:集成 HS-FET/LS-FET 和驱动器的Intelli-PhaseTM 解决方案,采用 LGA 和 TLGA (5mmx6mm) 封装 如何为多相电源系统设计热平衡...
-
VIDEO
MPS电源小课堂:COT控制方式如何保证多相电路均流视频均流对于多相供电系统来说至关重要,它不仅关系到系统的稳定性和可靠性,还直接影响到电源模块的寿命和效率。本视频给大家介绍一下通过COT控制方式如何来保证多相电路均流。 更多精彩电源小课堂视频,敬请期待---> 联系我们 多相控制器&Intelli-Phase|芯源系统|MPS 处理器核心电源控制器| 多相控制器&Intelli-Phase|MPS|芯源系统 MP2891:面向 NVIDIA 产品的双路输出、数字、16 相控制器,带有 PWM-VID 接口 MP86956:集成 HS-FET/LS-FET 和驱动器的Intelli-PhaseTM 解决方案,采用 LGA 和 TLGA (5mmx6mm) 封装 恒定导通时间(COT)控制的过去与现在 DC/DC 变换器中恒定导通时间控制(COT)的优势 文章:使用数字多相控制...
-
PRODUCT
MP2927产品三路输出数字多相控制器,兼容用于AVSBus的PMBus 接口
-
PRODUCT
MP2880产品单路输出、20 相数字控制器, 兼容用于AVSBus 的 PMBus 接口
-
PRODUCT
MP2882产品双路输出、16 相数字控制器, 兼容用于SVI2/AVSBus 的 PMBus 接口
-
PRODUCT
MP2891产品双路输出、数字、16 相控制器,带有 PWM-VID 接口
-
PRODUCT
MP2926产品带PMBus 接口的三环路数字多相控制器
-
PRODUCT
MP2855产品带 PMBus 接口的双环路数字多相控制器,可为AMD SVI2供电
-
PRODUCT
MP2886A产品多相数字 PWM 控制器,支持 PMBus 和 PWM-VID 协议
-
PRODUCT
MP2884A产品多相数字 PWM 控制器,支持 PMBus 和 PWM-VID 协议
-
PRODUCT
MP2853产品集成 PMBusTM 接口的双路数字多相控制器,主要用于 AMD SVI2
-
PRODUCT
MP2965产品集成 PMBus 接口的双路数字多相控制器,主要用于 VR13.HC 和 AVSBus
-
PRODUCT
MP2888A产品多相数字 PWM 控制器,支持 PMBus 和 PWM-VID 协议
-
PRODUCT
MP2953B产品集成 PMBus 接口的 6 相数字多相控制器,支持 VR12.5标准
-
PRODUCT
MP2935产品4相PWM控制器,用于 VR12.5 应用v
-
PRODUCT
MP2932产品6相PWM控制器,具有针对VR10和VR11的8位DAC代码
-
PRODUCT
MP2930产品4相PWM控制器,8位DAC代码适用于VR10和VR11
-
PRODUCT
MPQ5472-AEC1产品全集成、16V、2路12A双输出降压变换器,具有并行模式、450mA LDO、I2C接口和灵活的系统配置,并符合 AEC-Q100 认证
-
PRODUCT
MPQ1918-AEC1产品100V、高频、半桥 GaN/MOSFET 驱动器,符合 AEC-Q100 认证
-
PRODUCT
MPQ4576-AEC1产品600mA、60V 高效率全集成同步降压变换器,符合 AEC-Q100 认证
直接登录
创建新帐号