MP3214
正在供货产品型号
MP3214DQ-LF-P MP3214DQ-LF-Z
P&Z的含义 
相关产品
EV3214DQ-00A 500mA LED相机闪光灯电荷泵评估板
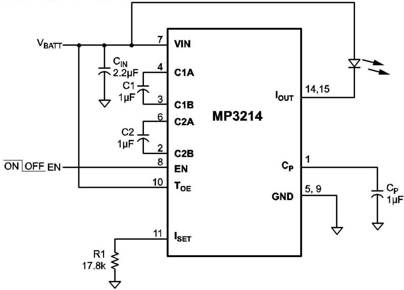
EV3214DQ-00A是MP3214的评估板,MP3214是一款用于相机和电话应用的低噪声、大电流LED驱动器。它可以在2.7至5.5 V的输入电压范围内驱动高达500mA的LED。
MP3214具有高效率且只需较少的外部元器件(两个小型旁路电容、两个小型电荷泵电容和一个调节电阻),非常适合要求小尺寸和高效率的便携式应用。
MP3214采用高效率无电感电荷泵,具有1x、1.5x和2x自动模式控制,可实现高效电源转换。
立即购买
直接登录
创建新帐号