- MP5446A
MP5446A
2.7V to 5.5V with Quad Peak 6A, Short EN On/Off Delay Buck Converters and Dual LDOs PMIC with I2C Interface
Session textval
Session Titefor popup
详情
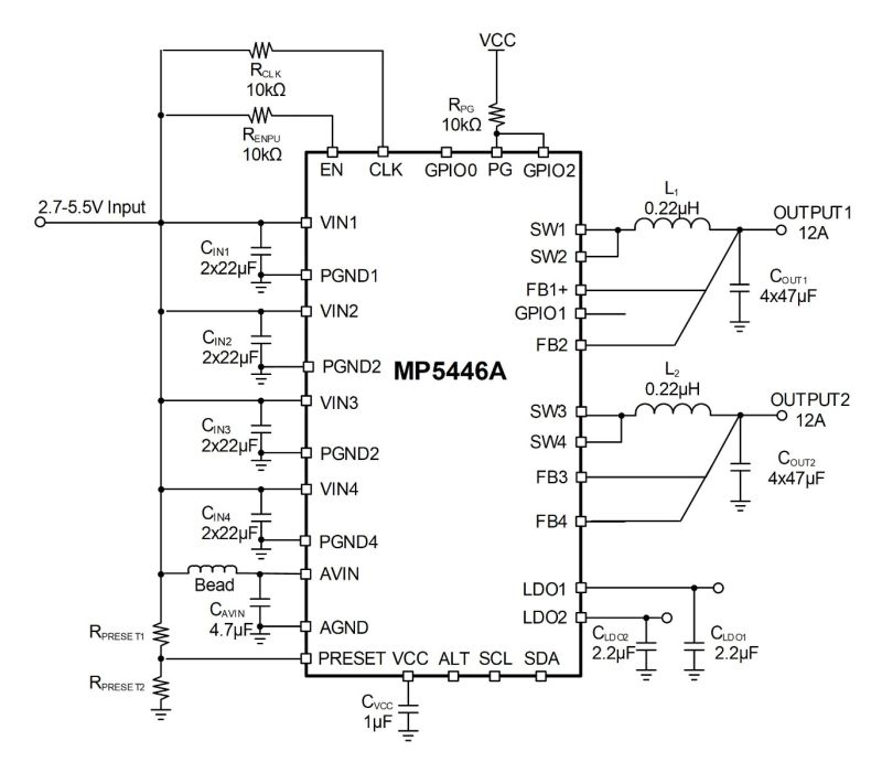
The MP5446A is a complete power management solution that integrates high-efficiency, high-frequency, quad-output, synchronous buck converters and two low-dropout (LDO) regulators with a flexible logic interface.
The MP5446A offers a highly integrated solution that delivers up to 6A of peak output current (IOUT) per channel, with excellent load and line regulation across a wide input voltage (VIN) supply range. The MP5446A’s four bucks can work in parallel to provide peak 12A or 24A of output current (IOUT). In addition, buck 1 supports remote voltage sense.
The MP5446A uses adaptive constant-on-time (COT) control to provide ultra-fast load transient response. Full protection features include under-voltage lockout (UVLO), over-voltage protection (OVP), over-current protection (OCP), and thermal shutdown.
The MP5446A integrates multi-page, one-time programmable (MOTP) memory, which supports up to four user-configurable pages, and can be selected by the PRESET pin. The output voltage (VOUT), switching frequency (fSW), current limit (ILIM), and power sequence are selectable via the OTP or I2C, as are many other parameters, providing great system flexibility.
The MP5446A requires a minimal number of readily available, standard external components, and is available in a WLCSP-72 (3.4mmx3.75mm) package.
-
显示更多
显示较少
产品特性和优势
- High-Efficiency Step-Down Converters:
- Wide 2.7V to 5.5V Input Voltage (VIN) Range
- Output Voltage (VOUT) Down to 0.2V
- Peak 6A Output Current (IOUT) per Channel
- Supports Buck Parallel Operation for Peak 12A and 24A IOUT
- Integrated Bootstrap Capacitor
- Internal 17mΩ and 8.5mΩ Low On Resistance (RDS(ON)) Power MOSFETs
- Buck 1 Supports Remote Sense
- Configurable Switching Frequency (fSW): 420kHz to 3MHz
- Adaptive Constant-On-Time (COT) Control for Ultra-Fast Transient Response
- Selectable Pulse-Frequency Modulation (PFM) Mode/Continuous Conduction Mode (CCM), Current Limit, and Protection Mode via the Multi-Page, One-Time Programmable (MOTP) Memory or I2C
- Low-Dropout (LDO) Regulators:
- Two Low-Noise LDOs
- Output Voltage (VOUT) Down to 0.4V
- 150mV Dropout at 400mA Load
- System:
- MPS Patented Flex-Timer Sequence Control
- Integrated Watchdog Monitor: Window Mode and Q&A Mode
- Alert Indicator
- Configurable Soft Start (SS) and Soft Shutdown
- Accurate Telemetry Readback Including VIN, VOUT, IOUT, Temperature, and Faults via the I2C
- Over-Current Protection (OCP), Over-Voltage Protection (OVP), Under-Voltage Protection (UVP), and Thermal Shutdown Protection
- MOTP Memory with Four User OTP Pages Selectable via the PRESET Pin
- Available in a WLCSP-72 (3.4mmx3.75mm) Package
- Cyclic Redundancy Check (CRC) for OTP Memory and I2C Register
正在供货产品型号
MP5446AGC-xxxx-Z MP5446AGC-xxxx-P MP5446AGC-0000-Z MP5446AGC-0000-P
以 P 和 Z 结尾的零件编号是相同的零件。P 和 Z 仅表示卷筒尺寸
P&Z的含义 
MP5446A Resources
-
APPLICATION
光模块应用光模块是用于高速数据传输的光收发器,可在需要发送和接收大量数据的任何地方应用。无论短距离还是长距离,光模块都是从数据中心到电信公司之间进行大型、高效数据传输的理想选择。光模块的大小和带宽范围不一,最新一代的光模块支持高达400GB/s的速度。这些收发器传送的数据量非常大,因此需要独特的电源解决方案来适应其高功率和小尺寸要求。MPS的单片设计在超小型封装中实现了高功率和超低功耗,简化了布局和散热设计,并使效率最大化,这对任何光学模块设计都至关重要。MPS提供广泛的产品组合,涵盖了光模块的电源部分,包括降压或升压变换器、控制器、电熔丝和负载开关,以及稳压器。这些产品包括EML驱动器,甚至包括TEC控制以改善热量管理。而对于核心电源,MPS提供了带或不带I2C的多种降压变换器作为分立或电源模块。MPS的产品提供先进的功率密度,可以满足大功率设备的需求,包括支持下一代光模块设计。
-
PRODUCT CATEGORY
电源管理芯片 (PMIC)产品类目 -
PRODUCT
MPQ8897产品12V Power Management IC with I2C/I3C Interface for DDR5
-
PRODUCT
MP5472产品12V, 6A, Fully Integrated Dual-Output PMIC with I2C Interface and Flexible System Configurations
-
PRODUCT
MPQ70160FS-AEC1产品基于MPSafeTM开发流程的ASIL D级、6.5V、电源管理IC,集成6 个降压变换器(2路 4A、2路 3A 和2路 1A),适用于汽车 ADAS应用,符合 AEC-Q100认证
-
PRODUCT
MP5446产品2.7V 至 5.5V、4 路 6A 峰值、降压变换器和双 LDO PMIC,带 I2C 接口
-
ARTICLE
为汽车SOC电源树选择最佳POL变换器技术文章汽车系统的算力需求不断攀升,对高级驾驶辅助系统(ADAS)和信息娱乐系统片上系统 (SoC) 的功率需求也水涨船高。SoC 可能需要独立的电源轨,电流范围从几百安到几毫安不等。本文将围绕汽车 SoC 的预稳压器设计,深入探讨如何完成复杂的最佳负载点 ( PoL ) 变换器选择,以实现SoC 电源轨供电。 在讨论组件选型之前,我们先列出本案例的SoC电源需求(见表1)。 注释: 1) 电压容差包括变换器的直流精度、负载瞬态响应和IR压降。 最大额定电流是上表中最重要的参数,它决定IC的选型。一方面,为确保最佳性能,DC/DC变换器的标称输出电流(IOUT)必须等于或大于电源轨的额定电流;另一方面,建议所选器件提供的电流不超过电源轨所需电流的150%,以实现最优性价比。基于这些考虑,能够满足系统要求的IC选择范围就已经缩小,然后,再考虑其他需求,进一步优化选择范围。...
-
PRODUCT
MPQ70331FS-AEC1产品45V、3A HV降压、2A LV降压、250mA LV升压、ASIL-D PMIC,符合 AEC-Q100 认证
-
ARTICLE
采用MPS 产品优化家居远程控制系统技术文章红外 (IR) 和远频 (RF) 家用遥控器被广泛应用于音响系统、电视、照明以及其他控制系统。这些系统现在变得越来越复杂,其中不乏语音控制、连接控制、LED 显示和电容式触控等先进功能。相应的遥控器也对可靠性、易用性和电池寿命等方面提出越来越高的要求。 MPS能够为整个家庭的遥控系统提供高性价比解决方案(见图 1),优化各种智能家居遥控功能。MPS解决方案中包含了电机驱动器、LED 背光驱动器、监控电路、AC/DC 变换器、电池充电器IC、降压变换器、升压变换器、LDO 和 PMIC(如图 1 中的蓝色模块)。本文将逐一介绍这些组件,以及如何利用它们来优化家用遥控器设计。 电机驱动器是用于控制电机速度、方向、扭矩及其他参数的电子设备。它充当了电机与微控制器 (MCU) 或其他控制系统之间的接口,是机器人、自动化、电动汽车和家用电器等众多应用中不可或缺的组件。 电机驱动...
-
PRODUCT
MP8795H产品16V、20A、同步降压变换器,具有可调限流值、可调频率和电压追踪功能
-
PRODUCT
MP5475产品具有 I2C接口、遥测功能和灵活系统配置的全集成 12V、6A、4降压变换器PMIC
-
PRODUCT
MP5470B产品4V 至 16V、电源管理 IC,带四个 3A/3A/2A/2A 降压变换器并可通过 I²C和 MTP 进行灵活的系统设置
-
PRODUCT
MP5520产品具有双通道电熔丝和均电功能的 2.7V 至 16V 断电保护管理 IC
-
PRODUCT
MP5516产品带电熔丝的 2.65V 至 16V、6A、断电保护管理 IC
-
PRODUCT
MPQ7930-AEC1产品基于MPSafeTM 开发流程的5.5V 电源管理IC,集成6 个降压变换器,符合 AEC-Q100 认证
-
PRODUCT
MP5491产品适用于光模块的4通道激光二极管电流源 IC
-
PRODUCT
MP5493产品用于 PLC 模式的 36V、0.6A、550kHz、同步降压超级电容充电和升压芯片
-
PRODUCT
MP5490产品全集成的电源管理解决方案,带用于光模块的 4 通道 IDAC 和带负偏置的多通道 ADC
-
PRODUCT
MP5424产品集成4个 4.5A/2.5A/4.5A/2A 降压变换器、3 个 LDO和1 个负载开关的5V PMIC,可通过 I2C 接口和 MTP 进行灵活的系统设置
-
PRODUCT
MP8792产品16V、12A、同步降压变换器,具有可调限流、可调频率和电压跟踪功能
-
PRODUCT
MP5479产品集成 4 个降压变换器(2A/2.5A/4.5A/4.5A)、5 个 LDO 的 2.7V 至 5.5V PMIC,通过 I2C 和 MTP 进行可配置系统设置
-
PRODUCT
MP8795产品16V、15A、同步降压变换器,具有可调电流限、可调频率和电压追踪功能
-
PRODUCT
MPQ7920-AEC1产品集成 4 个 2A/2.5A/4.5A/4.5A 降压变换器、5 个 LDO 的 5V PMIC,通过 I2C 和 MTP 进行灵活的系统设置,符合 AEC-Q100 认证
-
PRODUCT
MP28310产品集成 300nA 静态电流(IQ)、2V 至 5.5V、100mA 低压差线性稳压器的 300mA、2V 至 5.5V、500nA静态电流(IQ)降压变换器,采用 CSP-12(1.2mmx1.6mm)封装
-
PRODUCT
MPQ2166产品集成 PG 和 SS 功能的工业级 6V、双路 2A/2A 或 3A/1A 低静态电流同步降压调节器
直接登录
创建新帐号