MPQ70160FS-AEC1
基于MPSafeTM开发流程的ASIL D级、6.5V、电源管理IC,集成6 个降压变换器(2路 4A、2路 3A 和2路 1A),适用于汽车 ADAS应用,符合 AEC-Q100认证
正在供货产品型号
MPQ70160FSGUTE-xxxxAEC1-Z MPQ70160FSGUTE-xxxxAEC1-P MPQ70160FSGUTE-0005AEC1-Z MPQ70160FSGUTE-0005AEC1-P
P&Z的含义 
相关产品
EVQ70160FS-UT-00A MPSafeTM ASIL-D, 5.5V PMIC with 6 Buck Converters Evaluation Board, AEC-Q100 Qualified
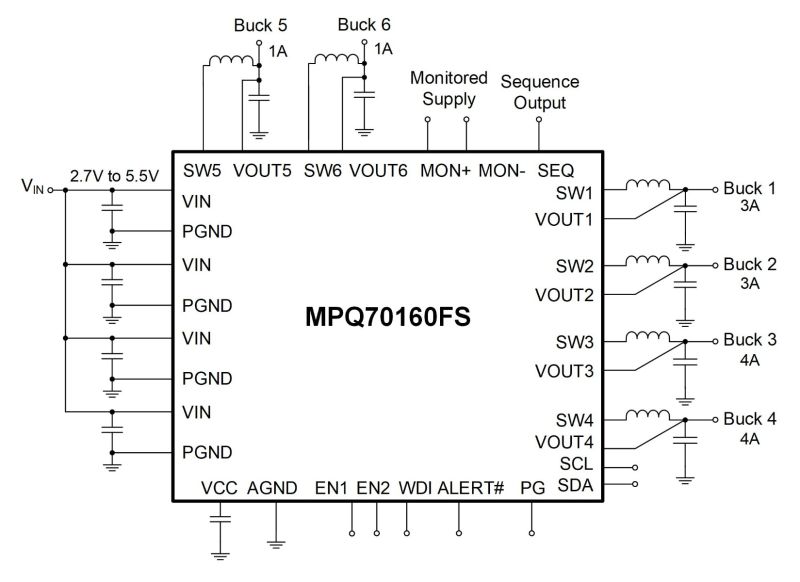
The MPQ70160FS-AEC1 is a power management IC (PMIC) designed to meet the power management requirements of processors used in various safety-relevant automotive systems.
Six integrated synchronous buck converters can be configured as 3-rail, dual-phase converters or 6-rail, single-phase converters. With dynamic voltage scaling, the output voltage (VOUT) of each converter can be changed during normal operation. The PMBus interface with packet error checking (PEC) and integrated, multi-page one-time programmable (OTP) memory (MOTP) allows for a high degree of configurability.
To prevent overshoot during start-up, soft-start (SS) functionality is featured on each converter. In addition, to allow proper discharge during shutdown, soft shutdown functionality is featured on each converter. The slew rate for both functions is configurable via the digital registers.
A configurable windowed or Q&A watchdog and dedicated WDI pin, external voltage monitor, and sequence output pin are all featured.
A 2MHz, fixed-frequency, peak current mode control regulates VOUT, offers fast transient performance, and allows for a large reduction in the external inductance and capacitance. Frequency spread spectrum (FSS) reduces EMI noise. A full protection suite is included with under-voltage lockout (UVLO), under-voltage protection (UVP), over-voltage protection (OVP) and thermal shutdown.
Safety mechanisms such as the built-in self-test (BIST) provide high diagnostic coverage, which helps the system achieve its target ASIL rating. The MPQ70160FS-AEC1 is developed under MPS's advanced MPSafeTM functional safety product development process, which has been independently certified to meet ISO26262 guidelines.
The EVQ70160FS-UT-00A is a fully assembled and tested evaluation board. The MPQ70160FS-AEC1 is available in a TQFN-32 (5mmx5mm) package with wettable flanks. It is AEC-Q100 qualified.
基于 MPSafeTM 开发流程的 5.5V PMIC,带 6 个降压变换器(2个2A和4个1A)、符合ASIL-D标准和AEC-Q100 认证
基于 MPSafeTM 开发流程的ASIL-B、5.5V PMIC,带 6 个降压变换器且符合 AEC-Q100 认证
立即购买
直接登录
创建新帐号