- MPQ2279-AEC1
MPQ2279-AEC1
6V, Dual 3A/3A, 2.5MHz, Synchronous Step-Down Converter with Power Good and Soft Start, AEC-Q100 Qualified
Session textval
Session Titefor popup
详情
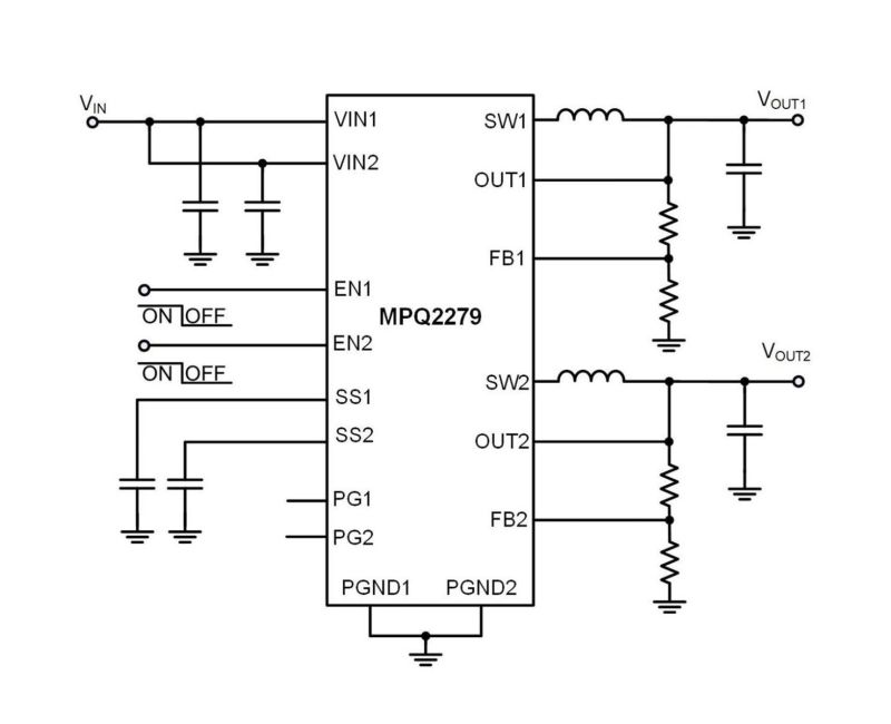
The MPQ2279-AEC1 is a monolithic, dual, step-down, switch-mode converter with built-in internal power MOSFETs. The device achieves 3A/3A of output current (IOUT) from a 2.5V to 6V input voltage (VIN) range, with excellent load and line regulation. The IOUT can be regulated to as low as 0.6V.
Constant-on-time (COT) control provides fast-transient response and eases loop stabilization. Fault protections include cycle-by-cycle current limiting and thermal shutdown.
The MPQ2279-AEC1 is ideal for a wide range of applications, including automotive infotainment systems, clusters, and telematics.
The MPQ2279-AEC1 requires a minimal number of readily available, standard external components, and is available in a QFN-16 (2.5mmx3.5mm) package.
-
显示更多
显示较少
产品特性和优势
- Designed for Automotive Applications:
- Wide 2.5V to 6V Operating Input Voltage (VIN) Range
- 3A/3A Continuous Output Current (IOUT)
- 1% Feedback (FB) Accuracy
- Operation Junction Temperature (TJ) from -40°C to +150°C
- Available in AEC-Q100 Grade 1
- High Performance for Improved Thermals:
- Integrated, Low-Resistance High-Side and Low-Side MOSFETs (HS-FETs and LS-FETs, Respectively)
- Optimized for EMC and EMI Reduction:
- 2.5MHz Switching Frequency (fSW)
- Forced Continuous Conduction Mode (FCCM) Across the Full Load Range
- MeshConnectTM Flip-Chip Package
- Optimized for Board Size and BOM:
- Integrated Compensation Network
- Additional Features:
- Enable (EN) for Power Sequencing
- Power Good (PG) Indicators
- 100% Duty On
- External Soft-Start (SS) Control
- Output Discharge
- Output Over-Voltage Protection (OVP)
- Short-Circuit Protection (SCP) with Hiccup Mode
- Available in a QFN-16 (2.5mmx3.5mm) Package
- Available with a Wettable-Flank Package
- Functional Safety System Design Capable:
- MPSafeTM Compatible – Functional Safety Supporting Document Available
正在供货产品型号
MPQ2279GRHE-AEC1-Z MPQ2279GRHE-AEC1-P
以 P 和 Z 结尾的零件编号是相同的零件。P 和 Z 仅表示卷筒尺寸
P&Z的含义 
MPQ2279-AEC1 Resources
-
APPLICATION
车载充电模块(OBCM)应用电动汽车 (EV) 日益普及,其应用已呈指数级增长。车载充电 (OBC) 模块作为电动汽车的一个重要组成部分,决定了车辆连接交流充电器时的最大可能充电速率。全电动汽车的最大充电能力通常在 6.6kW 至 22kW 之间,插电式混动汽车的最大充电能力通常在 3.3kW 至 7.2kW 之间。 MPS 的大型汽车级隔离解决方案中包括了隔离式栅极驱动器、隔离式栅极驱动器电源、数字隔离器、霍尔效应电流传感器和非隔离式 DC/DC 变换器。这些解决方案通过容性隔离来实现高 CMTI 和磁噪声抗扰度,能够满足最严格的高功率规范。 MPS 强大的隔离解决方案可以为下一代车载充电器供电提供所需的一切。
-
APPLICATION
直流快速充电站应用随着电动汽车的普及,直流快速充电站也越来越常见。充电站作为主要高速公路沿线和人口稠密郊区基础设施的重要组成部分,可确保电动汽车在长途旅行和日常驾驶期间及时充电。充电站系统通常由多个25kW至75kW的模块组成,可以创建快速充电系统,提供150kW至400kW的功率,并可在最快20分钟内将电动汽车的电池电量从10%充至90%。 MPS 的大型隔离解决方案组合包括了隔离栅极驱动器、隔离栅极驱动器电源、数字隔离器、霍尔效应电流传感器和非隔离 DC/DC 变换器。这些组件可用于偏置和驱动 SiC/IGBT,并通过将变压器集成到芯片级封装中来提供高功率密度。MPS解决方案通过容性隔离来实现高 CMTI 和磁噪声抗扰度,能够满足最严格的高功率规范。 MPS 强大的隔离解决方案能够为下一代直流快速充电站供电提供所需的一切。
-
APPLICATION
抬头显示(高端)应用汽车抬头显示设计已经从传统的硬件接口演变为提供各种车内功能的复杂信息娱乐系统。这些功能包括导航、无线连接、乘客娱乐、手势识别和语音控制。随着消费者对信息娱乐功能的期望不断提高,制造商面临着设计挑战,例如减少驾驶员分心、防止互联环境中的网络安全威胁以及满足充电和数据传输需求。除了符合 ISO26262 安全标准和 EMI 抑制要求外,高端主机单元还提供强大的尖端技术,以实现直观、无缝的驾驶体验。 我们广泛的电源管理解决方案目录包括降压和升压变换器、电源模块、低压差 (LDO) 稳压器、降压转换器、负载开关、模拟开关和 PMIC。这些组件旨在确保以最小的封装尺寸实现最佳性能,同时满足温度和 EMI 安全要求。 MPS 优质、高效的产品目录为您提供支持下一代高端抬头显示设计所需的一切。
-
PRODUCT CATEGORY
降压转换器产品类目 -
PRODUCT
MPQ4111-AEC1产品20V, 0.5A to 4A, Low Quiescent Current, Synchronous Step-Down Converter, AEC-Q100 Qualified
-
PRODUCT
MPQ2277A-AEC1产品6V, Dual 1A/1A, AAM Mode, 2.5MHz, Synchronous Step-Down Converter with Power Good and Soft Start, AEC-Q100 Qualified
-
PRODUCT
MPQ2183-AEC1产品6V, 1A to 3A, 2.4MHz, Synchronous Step-Down Converter with Frequency Spread Spectrum, AEC-Q100 Qualified
-
PRODUCT
MPQ2279A-AEC1产品6V, Dual 3A/3A, AAM Mode, 2.5MHz, Synchronous Step-Down Converter with Power Good and Soft Start, AEC-Q100 Qualified
-
PRODUCT
MPQ4110-AEC1产品Low Quiescent Current, Synchronous Step-Down Converter, AEC-Q100 Qualified
-
PRODUCT
MPQ2294-AEC1产品6V, 30A, Synchronous Buck Converter with ZDPTM, AEC-Q100 Qualified
-
PRODUCT
MPQ4373-AEC1产品36V, 6A to 11A, Low-EMI, Synchronous Step-Down Converter with ZDPTM, AEC-Q100 Qualified
-
PRODUCT
MPQ4583-AEC1产品90V、3.5A、9μA IQ、同步降压 DC/DC 变换器,符合 AEC-Q100 认证
-
PRODUCT
MPQ4384-AEC1产品36V, 12A to 18A, Low-EMI, Synchronous Step-Down Converter with ZDPTM, AEC-Q100 Qualified
-
PRODUCT
MPQ2277-AEC1产品6V、双通道1A/1A、2.5MHz 同步降压变换器,带电源正常指示和软启动功能,符合AEC-Q100认证
-
PRODUCT
MPQ70160FS-AEC1产品采用 MPSafeTM 开发流程的5.5V PMIC,带6个降压变换器,符合ASIL-D标准和AEC-Q100认证
-
PRODUCT
MPQ2183A-AEC1产品6V、1A 至 3A、2.5MHz、固定输出、带 FSS 的同步降压变换器,符合AEC-Q100 认证
-
PRODUCT
MPQ2176B-AEC1产品5.5V、4A至6A、2.2MHz、同步降压变换器,符合 AEC-Q100认证
-
PRODUCT
MPQ71020FS-AEC1产品采用 MPSafeTM 开发流程的6V、30A、同步降压变换器,采用 ZDPTM 技术、符合 ASIL-D 标准和 AEC-Q100 认证
-
PRODUCT
MPQ71411FS-AEC1产品MPSafeTM ASIL-D, 6V, 30A, Synchronous Buck Converter with ZDPTM, AEC-Q100 Qualified
-
PRODUCT
MPQ2285-AEC1产品6V、10A、可配置、高频同步降压变换器,采用 ZDPTM 且符合 AEC- Q100认证
-
PRODUCT
MPQ2176-AEC1产品5.5V、4A至6A、2.2MHz、同步降压变换器,符合 AEC-Q100认证
-
PRODUCT
MPQ2177F-AEC1产品6V、1A、2.5MHz、AAM 模式、同步降压变换器,具有电源正常指示和软启动功能,符合 AEC-Q100 认证
-
PRODUCT
MPQ2177FGQHE-18-AEC1-Z产品6V、1A、2.5MHz、AAM 模式、同步降压变换器,具有电源正常指示和软启动功能,符合 AEC-Q100 认证
-
PRODUCT
MPQ2177FGQHE-12-AEC1-Z产品6V、1A、2.5MHz、AAM 模式、同步降压变换器,具有电源正常指示和软启动功能,符合 AEC-Q100 认证
-
PRODUCT
MPQ2284-AEC1产品6V、8A、可配置、高频同步降压变换器,采用 ZDPTM 且符合 AEC-Q100 认证
直接登录
创建新帐号