- MPQ4583-AEC1
MPQ4583-AEC1
Session textval
Session Titefor popup
详情
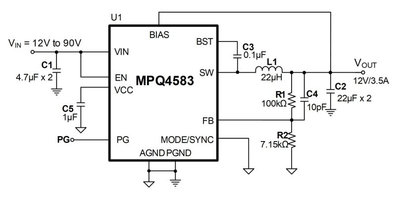
MPQ4583-AEC1 是一款同步降压变换器。它具有集成上/下管 MOSFET(分别为 HS-FET 和 LS-FET)和 9μA 静态电流 (IQ),同时支持高达 3.5A 的输出电流 (IOUT)及内部补偿功能。
该器件具有节能模式 (PSM),并在轻载条件下通过低 IQ来减少开关和栅极驱动损耗,从而实现宽负载范围内的高功率转换效率。为了实现轻载下的小输出纹波,还可将 MODE/SYNC 引脚拉高以进入强制连续导通模式 (FCCM)。无论负载条件如何,其开关频率 (fSW) 始终固定为 400kHz。
MPQ4583-AEC1具有全面的保护功能,包括过流保护 (OCP)、带打嗝模式的短路保护 (SCP)、输出过压保护 (OVP) 和过温保护 (OTP)。
MPQ4583-AEC1 采用 QFN-19 (3mmx5mm) 封装,并符合 AEC-Q100 等级1认证。
-
显示更多
显示较少
产品特性和优势
- 4.5V 至 90V 输入电压 (VIN) 范围
- 9μA 静态电流 (IQ)
- 具有频率抖动功能的400kHz 固定开关频率 (fSW)
- 可选节能模式 (PSM)/强制连续导通模式 (FCCM)
- 0.8V 至 35V 输出电压 (VOUT) 范围
- 结温 (TJ) = 25°C 时具有 ±1% 反馈 (FB) 参考精度
- 5V/12V VOUT 支持内部 FB 电阻分压器(带微调)
- 输出过压保护 (OVP) 和使能 (EN) 关断期间支持VOUT放电功能
- 170mΩ/80mΩ 内部 MOSFET
- 电源正常 (PG) 指示
- 如果 VBIAS≥4.25V,则由BIAS 为VCC 电压 (VCC)供电以实现高效率
- 内部环路补偿和软启动 (SS)
- 输出过流保护 (OCP)、OVP 和过温关断保护
- 采用侧面镀锡的 QFN-19 (3mmx5mm) 封装
- 符合 AEC-Q100 等级1认证
正在供货产品型号
MPQ4583GQVE-AEC1-Z MPQ4583GQVE-5-AEC1-Z MPQ4583GQVE-12-AEC1-Z MPQ4583GQVE-AEC1-P MPQ4583GQVE-5-AEC1-P MPQ4583GQVE-12-AEC1-P
以 P 和 Z 结尾的零件编号是相同的零件。P 和 Z 仅表示卷筒尺寸
P&Z的含义 
MPQ4583-AEC1 Resources
-
VIDEO
MPS电源小课堂:汽车DCDC EMI(下)之系统EMI优化视频我们将分三期来讨论DCDC开关电源EMI问题,分别是: DCDC噪声源分析 汽车级DCDC如何通过芯片设计来优化EMI 汽车DCDC系统EMI优化设计(本期) 联系我们 开关变换器和控制器(车规级)|汽车|芯源系统|MPS MPQ4436A-AEC1:45V、6A、低静态电流(IQ)同步降压变换器,带频谱扩展(FSS)功能且符合AEC-Q100认证 MPQ4572:2A、60V 高效率全集成同步降压变换器,符合 AEC-Q100 认证 MPQ4583-AEC1:90V、3.5A、9μA IQ、同步降压 DC/DC 变换器,符合 AEC-Q100 认证 低EMI DC/DC变换器PCB设计 | 文章 | MPS 汽车电子中的电磁干扰生成、传播与抑制(上)| 技术文章 | MPS 汽车...
-
VIDEO
MPS电源小课堂:汽车DCDC EMI(中)之芯片EMI优化设计视频我们将分三期来讨论DCDC开关电源EMI问题,分别是: DCDC噪声源分析 汽车级DCDC如何通过芯片设计来优化EMI(本期) 汽车DCDC系统EMI优化设计 更多精彩电源小课堂视频,敬请期待---> 联系我们 开关变换器和控制器(车规级)|汽车|芯源系统|MPS MPQ4436A-AEC1:45V、6A、低静态电流(IQ)同步降压变换器,带频谱扩展(FSS)功能且符合AEC-Q100认证 MPQ4572:2A、60V 高效率全集成同步降压变换器,符合 AEC-Q100 认证 MPQ4583-AEC1:90V、3.5A、9μA IQ、同步降压 DC/DC 变换器,符合 AEC-Q100 认证 低EMI DC/DC变换器PCB设计 | 文章 | MPS 汽车电子中的电磁干扰生成、传播与抑制(上)...
-
VIDEO
MPS电源小课堂:汽车DCDC EMI(上)之噪声源分析视频我们将分三期来讨论DCDC开关电源EMI问题,分别是: DCDC噪声源分析(本期) 汽车级DCDC如何通过芯片设计来优化EMI 汽车DCDC系统EMI优化设计 更多精彩电源小课堂视频,敬请期待---> 联系我们 开关变换器和控制器(车规级)|汽车|芯源系统|MPS MPQ4436A-AEC1:45V、6A、低静态电流(IQ)同步降压变换器,带频谱扩展(FSS)功能且符合AEC-Q100认证 MPQ4572:2A、60V 高效率全集成同步降压变换器,符合 AEC-Q100 认证 MPQ4583-AEC1:90V、3.5A、9μA IQ、同步降压 DC/DC 变换器,符合 AEC-Q100 认证 低EMI DC/DC变换器PCB设计 | 文章 | MPS 汽车电子中的电磁干扰生成、传播与抑制(上)...
-
APPLICATION
中央网关应用随着车辆继续集成电子控制单元 (ECU) 网络以实现尖端功能,汽车中央网关控制器在桥接和管理跨各种协议(例如 CAN、FlexRay、LIN、以太网和 ISO-9141)的数据传输方面发挥着核心作用。 中央网关实现了 ECU 网络之间的物理隔离,以及协议之间的可移植性,以支持车辆不同功能域之间的通信。 这些功能对于网络安全和新兴的物联网 (IoT)、无线软件更新 (SOTA) 和汽车共享等服务是不可或缺的。 除了满足 ISO26262 安全标准和 EMC 法规之外,现代中央网关控制器还需要强大的处理能力和安全性。 我们全面的电源解决方案组合包括电源模块、看门狗定时器、低压差 (LDO) 稳压器、降压和升压变换器以及 USB 充电端口。 这些组件经过精心设计,可确保在小型封装中实现强大、可靠的中央网关控制器,同时还符合严格的温度和 EMI 要求。 MPS 高效、可扩展的解决方案可...
-
APPLICATION
显示(导航、抬头显示、仪表盘)应用汽车显示—包括中央显示器、平视显示器 (HUD) 和仪表盘—向驾驶员显示关键信息和交互式内容。中央信息显示器连接到主机,并提供导航和其他车内信息娱乐控制。汽车 HUD 和仪表仪表盘为驾驶员提供易于访问的信息。HUD 还可以在视线高度上从集群显示器中投射出关键指标,例如速度、温度和燃料用量。除了满足严格的散热要求、ISO26262 安全标准和 EMC 法规之外,这些高级显示器还要求高效率、易于集成和可扩展性的电源解决方案。 我们典型的电源管理解决方案组合包括降压和升压变换器、电源模块、低压差 (LDO) 稳压器、线性稳压器、USB 充电端口、负载开关、PMIC、背光 (WLED) 驱动器、直流有刷驱动和螺线管驱动器和直流无刷预驱动器。这些汽车级部件可实现高质量的显示,同时还满足重要的安全标准。 MPS 高效、可扩展的产品组合为您提供支持下一代汽车显示设计所需的一切。
-
APPLICATION
抬头显示(中端)应用汽车抬头显示设计已经从传统的硬件接口演变为提供各种车内功能的复杂信息娱乐系统。这些功能包括导航、无线连接、乘客娱乐、手势识别和语音控制。随着消费者对信息娱乐功能的期望不断提高,制造商面临着设计挑战,例如减少驾驶员分心、防止互联环境中的网络安全威胁以及满足充电和数据传输需求。除了符合 ISO26262 安全标准和 EMI 抑制之外,中档主机还提供具有成本效益的简化技术,以增强中央接口的功能和性能。 我们出色的汽车级部件产品组合包括低压差 (LDO) 稳压器、降压和升压变换器、电源模块、负载开关、模拟开关和 PMIC。这些部件满足温度和 EMI 要求,同时还有效地最大限度地减小了总解决方案尺寸。 MPS 可靠、经济高效的电源管理解决方案为您提供为下一代中端抬头显示设计供电所需的一切。
-
APPLICATION
抬头显示(高端)应用汽车抬头显示设计已经从传统的硬件接口演变为提供各种车内功能的复杂信息娱乐系统。这些功能包括导航、无线连接、乘客娱乐、手势识别和语音控制。随着消费者对信息娱乐功能的期望不断提高,制造商面临着设计挑战,例如减少驾驶员分心、防止互联环境中的网络安全威胁以及满足充电和数据传输需求。除了符合 ISO26262 安全标准和 EMI 抑制要求外,高端主机单元还提供强大的尖端技术,以实现直观、无缝的驾驶体验。 我们广泛的电源管理解决方案目录包括降压和升压变换器、电源模块、低压差 (LDO) 稳压器、降压转换器、负载开关、模拟开关和 PMIC。这些组件旨在确保以最小的封装尺寸实现最佳性能,同时满足温度和 EMI 安全要求。 MPS 优质、高效的产品目录为您提供支持下一代高端抬头显示设计所需的一切。
-
APPLICATION
激光雷达应用激光成像、检测和测距 (LiDAR) 是汽车高级驾驶辅助系统 (ADAS) 应用的快速扩展市场。自动驾驶汽车感知传感是 ADAS 技术的一项前沿功能,随着新车将雷达与摄像头和 LiDAR 系统集成,该功能将继续发展。 LiDAR 使用光脉冲的实时测量来提供比雷达更高带宽的环境感知。 LiDAR 提高了距离分辨率和精度,并实现了小尺寸的解决方案,从而降低了 BOM 尺寸和成本。然而,除了符合 ISO26262 安全标准和 EMI 缓解之外,这些卓越的功能还需要更高的技术复杂性。 我们高效、强大的汽车级零件目录包括降压变换器、升压变换器、升压变换器、降压电源模块、低压差 (LDO)、监控电路和看门狗定时器。这些组件旨在简化 LiDAR 系统的设计并降低成本,还旨在最大限度地减少 EMI 并确保符合安全要求,因此消费者和制造商可以对他们的车辆充满信心。 MPS 高度紧凑、精确的电源管理解决方...
-
APPLICATION
信息娱乐系统应用汽车车载信息娱乐系统越来越多地由软件驱动,以增强安全性和整体驾驶体验。现代汽车将驾驶和环境信息、乘客娱乐、无线连接和导航集成到一个集中的信息娱乐系统架构中。然而,随着复杂的车载信息娱乐系统的兴起,汽车设计师还面临着越来越多的系统复杂性,例如高级驾驶辅助系统 (ADAS) 以及对连接性和舒适性的考虑,以及符合 ISO26262 安全标准和 EMI 法规。 我们卓越的车规级组件套件包括降压和升压变换器、电源模块、低压降 (LDO) 稳压器、USB 充电端口、负载开关、模拟开关、PMIC、背光 (WLED) 驱动器、直流有刷和螺线管驱动器和直流无刷预驱动器。这些部件旨在以紧凑的封装尺寸简化系统设计,并确保符合严格的安全要求。 MPS 可靠、高效的电源解决方案为下一代信息娱乐系统设计供电提供了所需的一切。
-
APPLICATION
后置摄像头(汽车电池供电)应用后置摄像头是高级驾驶辅助系统 (ADAS) 中最常见的摄像头子系统。越来越多的汽车将其作为标准配置提供。要实现对车辆后方可能存在的危险进行精确、实时的监控,并将信息直接传送到通常位于驾驶舱头部的 LCD 显示器,后置摄像头子系统必须具有高集成度和快速的数据处理速度。为了实现消费者更高的安全性与便利性,这些高级安全功能需要满足 ISO26262 安全标准和 EMI 缓解措施之外,也增加了工程师的设计复杂度与额外的考量因素。 MPS 可靠且可扩展的电源管理解决方案组合包括电源模块、降压变换器和线性稳压器。这些汽车级器件可满足严格的温度与 EMI 要求,同时还能简化系统设计并最大限度地减小整体解决方案尺寸。 MPS 高效、高性价比的产品组合为下一代后置摄像头供电设计提供了所需的一切。
-
APPLICATION
后置摄像头(同轴电缆供电)应用后置摄像头是高级驾驶辅助系统 (ADAS) 中最常见的摄像头子系统。越来越多的汽车将其作为标准配置提供。要实现对车辆后方可能存在的危险进行精确、实时的监控,并将信息直接传送到通常位于驾驶舱头部的 LCD 显示器,后置摄像头子系统必须具有高集成度和快速的数据处理速度。为了实现消费者更高的安全性与便利性,这些高级安全功能需要满足 ISO26262 安全标准和 EMI 缓解措施之外,也增加了工程师的设计复杂度与额外的考量因素。 MPS 可靠且可扩展的电源管理解决方案组合包括电源模块、降压变换器和线性稳压器。这些汽车级器件可满足严格的温度与 EMI 要求,同时还能简化系统设计并最大限度地减小整体解决方案尺寸。 MPS 高效、高性价比的产品组合为下一代后置摄像头供电设计提供了所需的一切。
-
APPLICATION
前置摄像头(汽车电池供电)应用前置摄像头是一种日益流行的摄像头子系统,用于高级驾驶辅助系统 (ADAS) 。越来越多的汽车将其作为标准配置提供,因此,无电池摄像头系统必须高度集成并提供快速数据处理,从而对车辆前方可能存在的危险进行准确、实时的监测,同时为车道保持和碰撞避免等集成系统提供辅助。在提高驾驶员安全性和便利性的同时,这些高级功能也增加了设计的复杂性,但仍需要符合 ISO26262 安全标准和 EMC 规范。 MPS高效紧凑的电源管理解决方案组合包括电源模块、PMIC、升压和降压变换器、升降压控制器、负载开关、监控电路、线性稳压器和终端稳压器。 这些汽车级部件可帮助您在不影响安全性的情况下简化系统设计并缩短上市时间。 MPS 可靠且可扩展的产品系列为下一代前置摄像头(汽车电池供电)供电设计提供了所需的一切。
-
APPLICATION
无线车充应用无线车充已成为新车型中越来越受欢迎的功能。它为用户提供了便利,想要为智能手机或其他便携式设备充电,只需将其放置在中控台托盘等指定区域即可,无需物理连接设备或插入充电槽。充电功能现在已是大多数汽车型号的预期标配,其设计目标是在提升效率的同时遵守严格的汽车安全标准,如EMC和散热要求。但每个新功能都会增加设计的复杂性,为确保驾驶员和乘员的舒适性和便利性,空间利用变得尤为重要。 MPS高效且可扩展的产品组合包括符合AEC-Q100标准的降压变换器和线性稳压器。这些组件同时支持感应式和谐振式无线充电拓扑。而且将耗散的热量降至最低,并有效防止电磁干扰(EMI),始终将安全性放在首位。 MPS紧凑而可靠的电源管理解决方案为驱动下一代无线车充提供了所需的一切。
-
APPLICATION
驾驶员监控系统应用驾驶员监控系统是汽车安全的最新技术之一。作为整体人机界面(HMI)的一部分,驾驶员监控系统可以跟踪生命体征参数和驾驶员的注意力,能在驾驶员无法操作车辆的情况下,为其提供帮助。当然,高级的新功能会增加设计的复杂性和工程设计的额外注意事项。但安全始终是头等大事,因此这些组件必须满足严格的EMI和温度要求,这样消费者和制造商才会对改善舒适性和便利性充满信心,还能最大程度地减少驾驶员分心。 我们的汽车级解决方案结合了高性能的电源模块,PMIC,降压变换器和线性稳压器。这些组件将顶级的灵活性和效率整合到一个小型封装中,大大节省了成本和电路板空间,缩短了上市时间。 MPS可靠、经济高效的电源管理解决方案可为您提供下一代驾驶员监控系统所需的一切。
-
APPLICATION
360°环视摄像头应用360°环视摄像头可以为驾驶员提供汽车的鸟瞰图,它通过会将影像显示在机舱头部的LCD显示器上,帮助消除驾驶员的盲点。其影像图出自布置在车辆周围的多个摄像头(通常至少四个)共同创建的合成图像。作为后视摄像头的下一代产品,360°环视摄像头系统正随着高级驾驶员辅助(ADAS)功能的兴起而日益普及,以提高消费者的安全性和便利性。这些环视摄像头系统具有高集成度和快速数据处理能力,以实现最先进的安全功能,例如车道偏离和碰撞警告,移动物体检测以及交通标志识别功能等。高级的新功能不仅需要符合ISO26262安全标准及EMI标准外,同时也增加了设计的复杂性和额外的注意事项。 我们卓越的电源管理解决方案组合包括降压和升压变换器,线性稳压器,终端调节器和降压开关。这些汽车级产品可满足严格的温度和EMI要求,同时可简化系统设计并最小化整体解决方案尺寸。 MPS 高度紧凑、高效的产品组合为您提供了市面上最...
-
APPLICATION
传感器融合域控制器应用感知传感系统是新型车辆中流行的高级驾驶辅助系统(ADAS)。随着雷达与摄像头、甚至激光雷达(LIDAR)系统的集成,感知传感系统也将更进一步发展。但是,每一种传感器都有其优势和局限性,而这正是传感器融合出现的契机。通过融合所有汽车感知系统的输入,驾驶员可以更好地获取信息,从而准确获知车辆周围的物体或潜在危险。但是,这些令人印象深刻的功能除了必须符合ISO26262安全标准和EMI要求之外,还意味更高的设计复杂性。 MPS可靠的汽车级电源管理解决方案组合包括电源模块、降压变换器和线性稳压器。这些器件均经过精心设计,以更小封装尺寸实现了更佳效率与性能,同时最大程度降低了EMI并确保符合安全性要求。制造商可以对自己设计的车辆充满信心,而消费者则可放心使用。 MPS可靠且可扩展的解决方案为下一代传感器融合供电设计提供了所需的一切。
-
APPLICATION
远程信息处理 (TELEMATICS/E-CALLS)应用远程信息处理和紧急呼叫系统可以监测车辆状况,并在发生碰撞事故时,帮助驾驶员或向紧急救援人员直接发出警报,从而提高车辆的安全性。这些嵌入式车载工具可以监测和诊断,并提供一系列功能诸如车辆追踪、道路救援通信和紧急呼叫通信等。但新功能将使设计更复杂,更具挑战性。像所有汽车部件一样,这些汽车级部件必须满足严格的EMI和温度要求,消费者和制造商都希望其设计在提高舒适性和便利性的同时,仍然保证安全,并最大程度地避免影响驾驶员。 MPS提供了广泛的电源管理解决方案组合,包括电源模块、降压和升压变换器、LDO和线性稳压器,以及D类音频放大器。这些高度可靠的产品可满足严格的温度和EMI要求,同时可简化系统设计并缩小整体解决方案尺寸。 MPS可靠、高效的解决方案可为下一代汽车远程信息处理和紧急呼叫设计提供所需的一切。
-
APPLICATION
77GHZ 雷达应用77GHz雷达在汽车高级驾驶辅助系统(ADAS)中迅速普及。感知系统是ADAS技术中不断增长的市场,随着新汽车将雷达与摄像头甚至LIDAR系统集成在一起,感知系统也将继续扩张。汽车成像雷达被用作感测车辆周围物体或潜在危险的附加方式。77GHz雷达改进了其24GHz的前身,通过提供更大带宽实现了更大范围的分辨率和精度;而且,由于更高的频率意味着应用中使用的传感器可以更小,77GHz雷达还实现了更小的解决方案尺寸。但是,这些令人印象深刻的功能也意味设计更加复杂,除了要符合ISO26262安全标准和EMI规范以外,还要做更多考虑。 MPS的汽车级组件提供顶级的产品组合,包括电源模块和降压/升压变换器。所有这些器件均经过专门设计,能够以最小封装尺寸提供最佳效率和性能。这些器件还可以最大程度地降低EMI,确保符合安全要求,令消费者和制造商对车辆充满信心。 MPS可靠且高性价比的解决方案可以为...
-
PRODUCT CATEGORY
降压转换器产品类目 -
PRODUCT
MPQ2277-AEC1产品6V, Dual 1A/1A, 2.5MHz, Synchronous Step-Down Converter with Power Good and Soft Start, AEC-Q100 Qualified
-
PRODUCT
MPQ70160FS-AEC1产品基于MPSafeTM开发流程的ASIL D级、6.5V、电源管理IC,集成6 个降压变换器(2路 4A、2路 3A 和2路 1A),适用于汽车 ADAS应用,符合 AEC-Q100认证
-
PRODUCT
MPQ2183A-AEC1产品6V, 1A to 3A, 2.5MHz, Fixed-Output, Synchronous Step-Down Converter with FSS, AEC-Q100 Qualified
-
PRODUCT
MPQ2176B-AEC1产品5.5V, 4A to 6A, 2.2MHz Synchronous Step-Down Converter, AEC-Q100 Qualified
-
PRODUCT
MPQ71020FS-AEC1产品MPSafeTM, ASIL-D, 6V, 30A, Synchronous Buck Converter with ZDPTM, AEC-Q100 Qualified
-
PRODUCT
MPQ2285-AEC1产品6V、10A、可配置、高频同步降压变换器,采用 ZDPTM 且符合 AEC- Q100认证
直接登录
创建新帐号