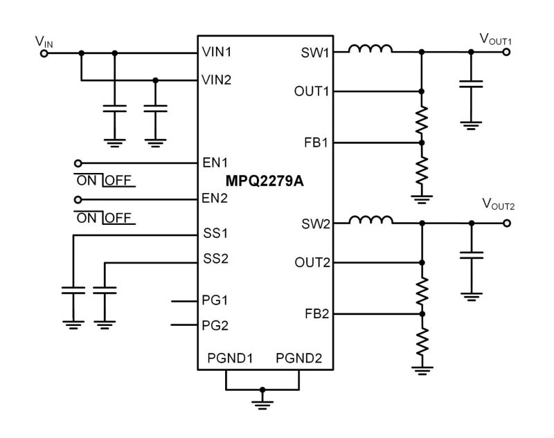
MPQ2279A-AEC1
6V, Dual 3A/3A, AAM Mode, 2.5MHz, Synchronous Step-Down Converter with Power Good and Soft Start, AEC-Q100 Qualified
正在供货产品型号
MPQ2279AGRHE-AEC1-Z MPQ2279AGRHE-AEC1-P
P&Z的含义 
相关产品
MPQ2279-AEC1 6V, Dual 3A/3A, 2.5MHz, Synchronous Step-Down Converter with Power Good and Soft Start, AEC-Q100 Qualified
The MPQ2279-AEC1 is a monolithic, dual, step-down, switch-mode converter with built-in internal power MOSFETs. The device achieves 3A/3A of output current (IOUT) from a 2.5V to 6V input voltage (VIN) range, with excellent load and line regulation. The IOUT can be regulated to as low as 0.6V.
Constant-on-time (COT) control provides fast-transient response and eases loop stabilization. Fault protections include cycle-by-cycle current limiting and thermal shutdown.
The MPQ2279-AEC1 is ideal for a wide range of applications, including automotive infotainment systems, clusters, and telematics.
The MPQ2279-AEC1 requires a minimal number of readily available, standard external components, and is available in a QFN-16 (2.5mmx3.5mm) package.
具有 PG 和 SS 的 5.5V、3A 峰值、2.4MHz 同步降压变换器,符合 AEC-Q100 认证
直接登录
创建新帐号