- MPQ6007-AEC1
MPQ6007-AEC1
Session textval
Session Titefor popup
详情
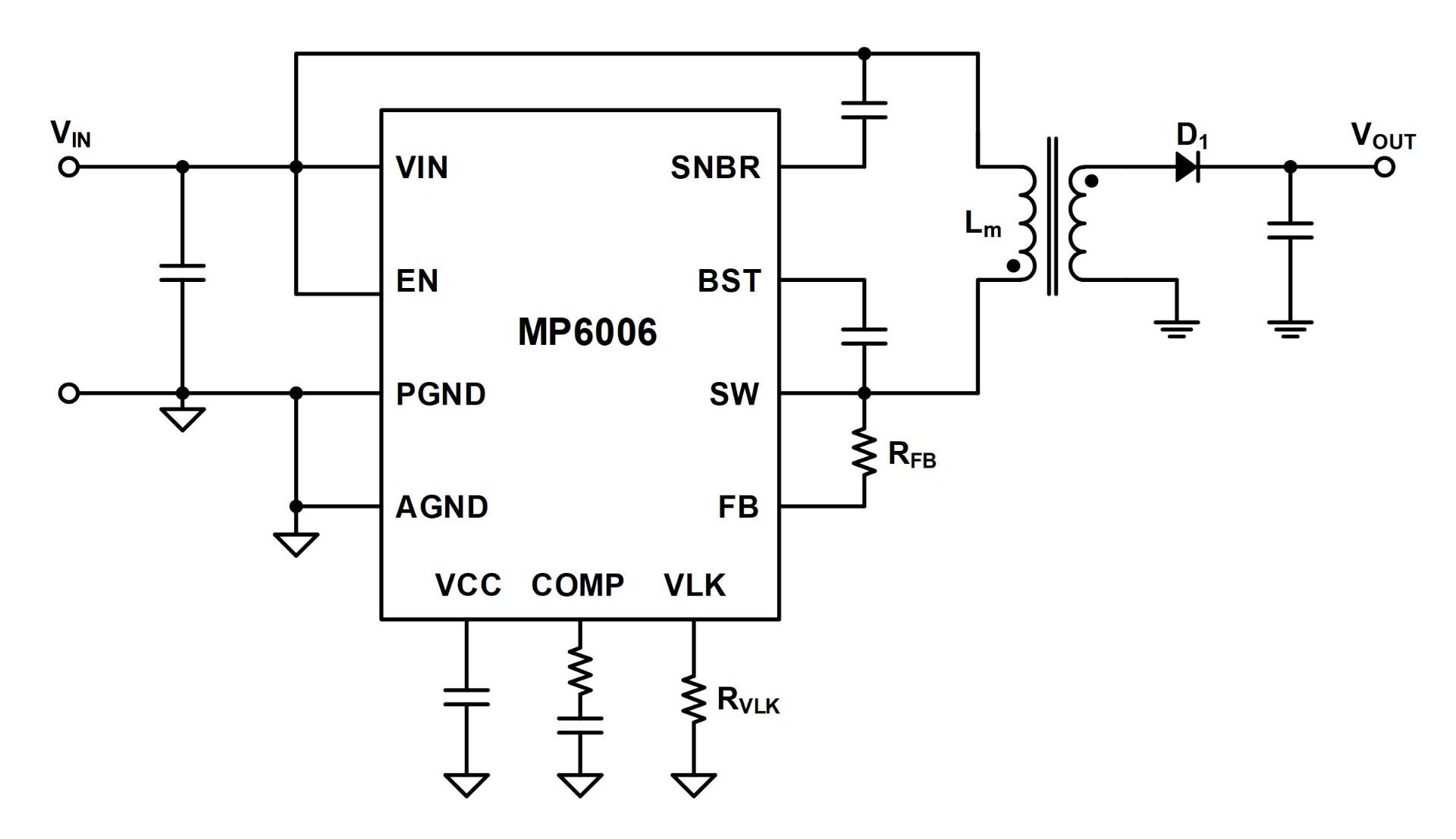
MPQ6007-AEC1是一款具有宽输入电压 (VIN) 范围的高效率有源钳位反激式变换器,专为超小尺寸原边调节 (PSR) 反激拓扑结构设计。在PSR反激模式下,MPQ6007-AEC1通过SW 引脚而非辅助绕组采样输出电压 (VOUT),从而简化了变压器的设计。
该器件集成两个 MOSFET,并采用有源钳位反激拓扑结构。它省去了传统的 RCD 钳位电路,使隔离电源解决方案具有更简单的BOM。其紧凑的有源钳位功率回路结合频率抖动功能,提供了出色的 EMI 性能。该器件还采用线-负载调节补偿技术,以消除漏感对输出调节的影响。
MPQ6007-AEC1丰富的保护功能包括过载保护 (OLP)、短路保护 (SCP)、过压保护 (OVP) 和过温保护 (OTP)。
该器件采用侧面镀锡的QFN-11( 3mmx3mm )封装,并符合 AEC-Q100认证。
-
显示更多
显示较少
产品特性和优势
- 符合AEC-Q100认证
- 4.5V至36V宽输入工作电压 (VIN) 范围
- 有源钳位原边调节( PSR )反激拓扑,无辅助绕组
- 集成0.04Ω和0.12Ω反激式 MOSFET
- 4.5A过流 (OC) 阈值
- 线-负载调节补偿
- 启动期间的频率折返
- 利用频率抖动降低 EMI
- 全面保护功能:
- 过载保护(OLP)
- 短路保护(SCP)
- 过压保护(OVP)
- 过温保护(OTP)
- 采用侧面镀锡的QFN-11(3mmx3mm)封装
正在供货产品型号
MPQ6007GQE-AEC1-Z MPQ6007GQE-AEC1-P
以 P 和 Z 结尾的零件编号是相同的零件。P 和 Z 仅表示卷筒尺寸
P&Z的含义 
MPQ6007-AEC1 Resources
-
ARTICLE
电动车高压系统设计:隔离辅助电源为何不容忽视?技术文章新能源汽车市场正处于快速发展阶段,特别是在中国,新能源乘用车的渗透率已经超过了50%。作为新能源汽车的核心部分,电源架构是影响电动车技术发展的关键。当前,为实现更快的充电速度和更高的整车能效,母线电压正由400V系统迅速向800V高压系统演进,这一变化为系统各部分带来了全新的挑战与机遇。 本文将围绕高压环境下的隔离辅助电源,从应用场景到解决方案进行全面解析,帮助工程师快速掌握该技术的核心。 当母线电压从400V提升至800V时,逆变器的主功率器件也正逐步由IGBT转向碳化硅。与此同时,驱动器和隔离辅助电源也需要相应调整,这构成了电源架构升级的重要环节。 隔离辅助电源本质是带隔离的DC/DC变换器,用于给系统中高压侧器件供电。鉴于当前电动汽车高压系统运行环境复杂多变,辅助电源必须具备良好的抗扰动能力和电磁兼容性,以确保输出始终稳定可靠。 在牵引逆变器中,隔离辅助电源正压用于保...
-
APPLICATION
逆变器系统应用电动汽车 (EV) 的普及持续呈指数级增长,传统引擎的轰鸣声渐成过去。随着牵引逆变器也从电池中获取电力,街道上汽车发出的唯一声音将只有EV电机的嗡嗡声。牵引逆变器能够帮助将高压电池 (400V/800V) 中的能量转换为三相交流能量,以驱动汽车电机。它通常由六个单通道隔离栅极驱动器组成,具有先进的保护功能以确保电机正常运行。其系统专为 20kW 至 400kW 应用而设计,可为插电式混动全电动汽车的电机提供瞬时扭矩。 MPS 的大型隔离解决方案组合包括了隔离栅极驱动器、隔离栅极驱动器电源、数字隔离器、霍尔效应电流传感器和非隔离 DC/DC 变换器。这些组件可用于偏置和驱动 SiC/IGBT,并通过将变压器集成到芯片级封装中来提供高功率密度。这些方案通过采用容性隔离来实现高 CMTI 和磁噪声抗扰度,能够满足最严格的高功率规范。 MPS 强大的隔离解决方案能够为下一代牵引...
-
APPLICATION
车载充电模块(OBCM)应用电动汽车 (EV) 日益普及,其应用已呈指数级增长。车载充电 (OBC) 模块作为电动汽车的一个重要组成部分,决定了车辆连接交流充电器时的最大可能充电速率。全电动汽车的最大充电能力通常在 6.6kW 至 22kW 之间,插电式混动汽车的最大充电能力通常在 3.3kW 至 7.2kW 之间。 MPS 的大型汽车级隔离解决方案中包括了隔离式栅极驱动器、隔离式栅极驱动器电源、数字隔离器、霍尔效应电流传感器和非隔离式 DC/DC 变换器。这些解决方案通过容性隔离来实现高 CMTI 和磁噪声抗扰度,能够满足最严格的高功率规范。 MPS 强大的隔离解决方案可以为下一代车载充电器供电提供所需的一切。
-
PRODUCT CATEGORY
转换器产品类目 -
PRODUCT CATEGORY
开关变换器和控制器产品类目 -
PRODUCT
MP6005A产品420KHz、8V 至 80V 输入电压范围、高效率反激/正激控制器
-
PRODUCT
MP6005产品高效率反激/正激控制器,提供原边和副边调节功能
-
PRODUCT
MP6004产品80V,3A 原边调节反激/降压 DCDC 转换器
-
PRODUCT
MP6001产品15W,集成 150V 功率开关管的反激/正激 DC-DC 变换器
-
PRODUCT
MP6003产品单片反激/SEPIC DC-DC变换器
-
PRODUCT
MP6002产品反激/正激 DC-DC 变换器,30W,集成 150V 功率开关管
-
PRODUCT
MP6006产品Wide Input, Primary-Side Regulated, Active-Clamp Flyback Converter
-
ARTICLE
七步设计反激式变换器技术文章在当今众多的变换器拓扑结构中,反激式拓扑是最常用的一种。尽管很简单,但这种变换器设计却赋予很多应用巨大的优势。近年来,很多更新、更复杂的拓扑结构不断出现,但反激式变换器设计仍然很流行。 这种开关模式电源变换器在中低功率范围(约 2W 至 100W)内提供了极具竞争力的尺寸、成本与效率比。反激式变换器的操作基于耦合电感器,它实现了电源转换,同时还可以隔离变换器的输入和输出。耦合电感器还支持多个输出,这使反激式变换器成为多种应用的理想选择。 反激式变换器的基本组成元件与大多数其他开关变换器拓扑相同,唯一的不同是它采用了耦合电感器,它将变换器的输入与输出隔离(见图 1)。 反激式变换器有两个信号半周期: tON and tOFF,它们以MOSFET的开关状态命名并受其控制。 在tON期间,MOSFET处于导通状态,电流从输入端流经原边电感器并对耦合电感器进行线性充电。在t...
-
ARTICLE
低EMI DC/DC变换器PCB设计技术文章每个开关电源都是一个宽带噪声源。因此,将汽车电路板网络中的DC/DC 变换器集成到汽车控制单元中,同时仍然满足汽车 原始设备制造商(OEM) 的 EMC 要求,是一项很艰巨的任务。 通常,来自 DC/DC 变换器和其他高速电路的噪声会通过所连接的电缆辐射,这些电缆为噪声提供了有效的天线路径。为了阻断这种潜在的辐射路径,需要在每个电缆连接点都设置滤波器电路。但是,只有当噪声源的 H场或 E 场没有耦合到滤波器组件或电缆中时,滤波才会有效。 在近场环境中,场强的下降与距离平方的倒数 (1/d2) 成正比。因此,噪声源、滤波器组件和连接器之间需要保持一定的最小距离。 但实际上,PCB 尺寸和电缆连接器的位置通常取决于机械空间的大小。而且,在 PCB 的某些区域,元件的最大高度可能非常有限,或者也有可能无法进行双面组装。这些硬件条件的限制要求设计人员在决定元件位置和 PCB 布局时要非常谨慎...
-
PRODUCT
MPQ2279-AEC1产品6V, Dual 3A/3A, 2.5MHz, Synchronous Step-Down Converter with Power Good and Soft Start, AEC-Q100 Qualified
-
PRODUCT
MPQ2279A-AEC1产品6V, Dual 3A/3A, AAM Mode, 2.5MHz, Synchronous Step-Down Converter with Power Good and Soft Start, AEC-Q100 Qualified
-
PRODUCT
MPQ8880A-AEC1产品60V、4.5A、高效率、数字、可配置、同步降压变换器,带PMBus接口且符合 AEC- Q100认证
-
PRODUCT
MPQ5472-AEC1产品全集成、16V、2路12A双输出降压变换器,具有并行模式、450mA LDO、I2C接口和灵活的系统配置,并符合 AEC-Q100 认证
-
PRODUCT
MPQ18811-AEC1产品隔离式单通道栅极驱动器,符合 AEC-Q100 认证
-
PRODUCT
MPQ4242B-AEC1产品集成升降压变换器的5A、36V、全集成 USB PD 解决方案,符合 AEC-Q100 认证
-
PRODUCT
MPQ3432-AEC1产品具有可调电流限制的 21A、高效率、全集成、同步升压变换器,符合 AEC-Q100 认证
-
PRODUCT
MPQ2166B-AEC1产品6V、双路 2A/2A 或 3A/1A、低静态电流(IQ)、同步降压变换器,集成了电源正常指示和软启动功能 ,符合 AEC-Q100 认证
-
PRODUCT
MPQ79500FS-AEC1产品MPSafe™ 6 通道 ASIL-D 电压监测器,符合 AEC-Q100 认证
-
PRODUCT
MPQ4340-AEC1产品多相 36V、4A、超低静态电流同步降压变换器,符合 AEC-Q100 认证
-
PRODUCT
MPQ18913产品适用于汽车应用的 30V、0.3A 高频变压器驱动器,符合AEC-Q100认证
直接登录
创建新帐号