MP8846
正在供货产品型号
MP8846GQ-P MP8846GQ-Z
P&Z的含义 
相关产品
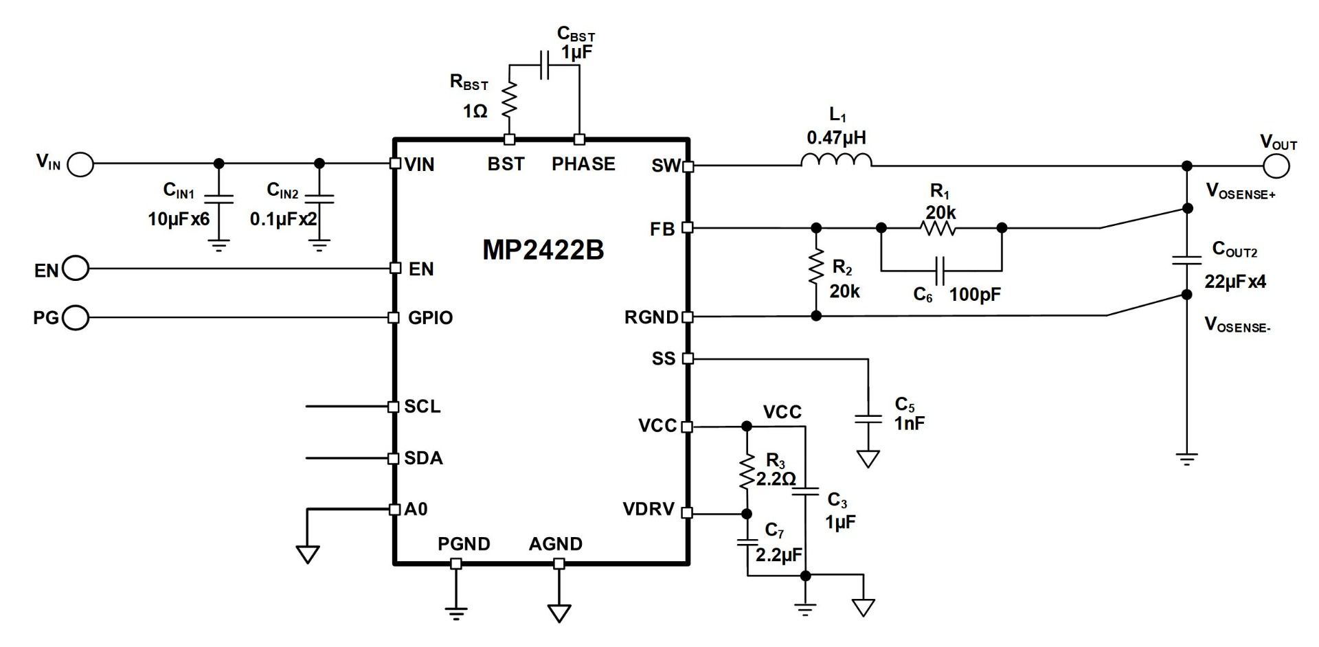
EV8846-Q-00A 具有 I2C 接口的 6A 高效率同步降压变换器
EV8846-Q-00A 用于演示 MPS 产品MP8846 的性能。MP8846 是一款高集成度、高频同步降压变换器,具有 I2C 控制接口。它经过优化,在 4.5V 至 8V 输入电源范围内,可支持最高 6A 的负载电流,具有极好的负载和线性调整率。
电流控制模式提供了快速瞬态响应,并使环路更易稳定。通过 3.4Mbps I2C 串行接口可以实时控制参考电压电平。电压的可调节范围是 0.6V 至 1.87V,调节步长为 10mV。还可通过 I2C 接口选择电压变化斜率、开关频率和节电模式。全方位保护功能包括过流保护、过压保护和过温保护。
MP8846 采用 QFN15(3mmx3mm)封装。
MP88xx I2C GUI
配置 Mp88xx 的多个参数,包括输出电压和开关频率
Virtual Bench Pro 4.0
由 MPS 支持的图形用户界面(GUI),用于通过 I2C 接口配置和监控多个 MPS 数字电源解决方案
了解更多我们的评估板套件
直接登录
创建新帐号