MP6631H
正在供货产品型号
MP6631HGL-xxxx-Z MP6631HGL-xxxx-P MP6631HGL-0000-Z MP6631HGL-0000-P
 P&Z的含义 
相关产品
 
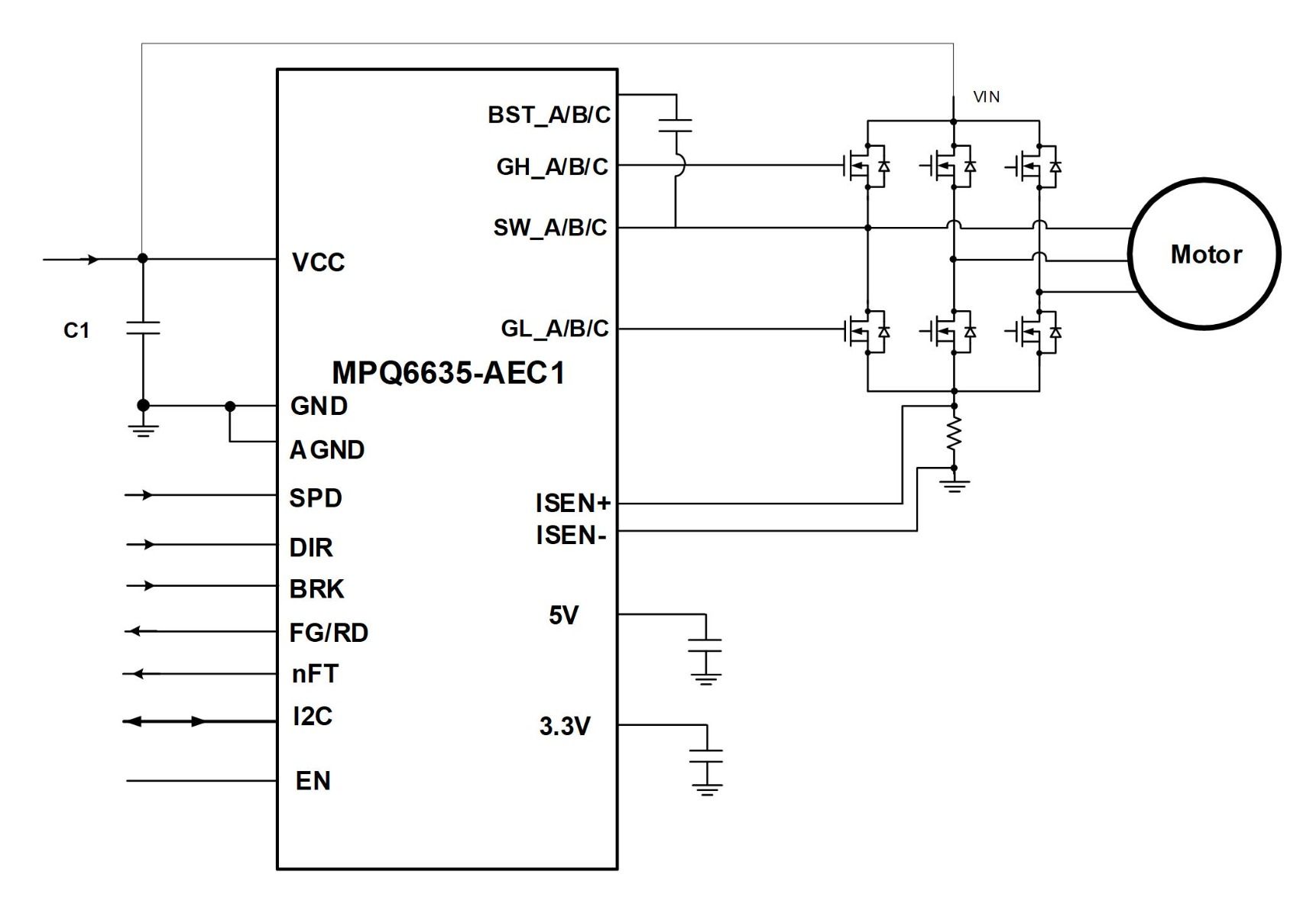
                                                                                    The EV6631H-L-00A is an evaluation board designed for the MP6631H, a three-phase brushless DC (BLDC) motor driver with integrated power MOSFETs. The MP6631H drives a three-phase BLDC motor with a single external Hall sensor or three external Hall sensors. The peak phase current is up to 3A across the 3.6V to 35V input voltage (VIN) range.
The MP6631H controls the motor speed via the pulse-width modulation (PWM) signal or the DC signal on the PWM/DC pin with closed-/open-loop control. The device features a built-in, configurable speed curve function. It also features a sinusoidal drive for maximum torque while minimizing the low-speed ripple and noise across the full speed range.
The MP6631H provides rotational speed detection. The rotational speed detector (the FG/RD pin) is an open-drain output. It outputs a high or low voltage relative to the Hall comparator’s output. Direction control is achieved via the DIR pin’s input.
Full protection features include input over-voltage protection (OVP), under-voltage lockout (UVLO) protection, locked-rotor protection, over-current protection (OCP), and thermal shutdown.
The MP6631H is available in a QFN-26 (3mmx4mm) package.
24V 输入、3A 峰值相电流、三相无刷直流电机驱动器
 
    
 
     立即购买
立即购买 
                   
                   
                                         
                                         
                                         
                                         
                                         
                                         
                                         
                                         
                                         
                                         
                                         
                                         
                                         
                                         
                                         
                                         
                                         
                                         
                                         
                                         
                                         
                                         
                                         
                                         
                                     
                                             
                                             
                                             
                             
         
                         
                     
                 
                 
                
直接登录
创建新帐号