- MP6642
MP6642
Session textval
Session Titefor popup
详情
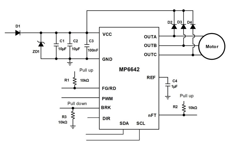
The MP6642 is a three-phase sensorless brushless DC (BLDC) motor driver with integrated power MOSFETs with up to 5A of phase peak current. It features sensorless field-oriented control (FOC) for better efficiency and low vibration. The input voltage (VIN) ranges from 4V to 35V.
The MP6642 controls the motor speed through the pulse-width modulation (PWM) signal with a PWM input frequency between 50Hz and 100kHz. In addition, the device supports DC input speed control.
The MP6642 also has a rotational speed detector feature. The rotational speed detector (the FG/RD pin) is an open-drain output. The direction control is achieved through the DIR pin's input.
The I2C interface accesses the internal register configurations for optimized operation.
Rich protection includes input over-voltage protection (OVP), under-voltage lockout (UVLO), locked-rotor protection, phase-loss protection, over-current protection (OCP), under-current protection (UCP), and thermal shutdown protection.
The MP6642 is available in a wettable-flank TQFN-17 (3mmx4mm) package.
-
显示更多
显示较少
产品特性和优势
- 4V to 35V Operating Input Voltage (VIN) Range
- Up to 5A of Peak Phase Current
- Sensorless Field-Oriented Control (FOC)
- Integrated MOSFET: (HS-FET + LS-FET) = 100mΩ
- Supports 0.1V to 3V DC Input or 50Hz to 100kHz Pulse-Width Modulation (PWM) Input
- Curve Configurations
- Open-Loop or Closed-Loop Speed Control
- Configurable Soft Acceleration Time
- Configurable Align Time
- Direction/Brake Control
- Power-Saving Mode
- 24kHz PWM Output Frequency
- Configurable Current Limit Up to 5A
- Short-Circuit Protection (SCP)
- Over-Voltage Protection (OVP)
- Phase-Loss Protection
- Locked-Rotor Protection
- Selectable FG and RD Output
- Faults Diagnostics
- Available in a TQFN-17 (3mmx4mm) Wettable-Flank Package

正在供货产品型号
MP6642GLTE-xxxx-Z MP6642GLTE-xxxx-P MP6642GLTE-0000-Z MP6642GLTE-0000-P
以 P 和 Z 结尾的零件编号是相同的零件。P 和 Z 仅表示卷筒尺寸
P&Z的含义
MP6642 Resources
-
APPLICATION
空气净化器&加湿器应用空气净化器和加湿器需要可靠地改善最终用户所处空间的空气质量。一个好的设计还需要提高能效、具有便利性并且噪音低。随着越来越多的家用电器被期望具备智能家居特性,消费者们还开始要求一些新功能,诸如易于控制的无线连接。为了满足并超越客户期望,设计人员面临的挑战是在更小、更安静的空气质量系统中采用更强大的电机、控制单元和其他组件。而且,设计时还必须牢记舒适性和低成本等激发购买欲望的关键因素。 MPS广泛的产品组合包括电熔丝、负载开关、升压和降压变换器、线性稳压器、预驱动器、电机驱动器、LCD电源、LED和WLED驱动器以及运算放大器。这些灵活、可靠的解决方案通过小尺寸封装提供出色的功率密度,可以帮助您轻松设计下一代空气净化器和加湿器,并加快产品上市时间。 MPS经济高效、历经时间考验的电源管理芯片,可为您提供系统供电所需的一切,努力超越客户的期望。
-
PRODUCT CATEGORY
风扇驱动器产品类目 -
APPLICATION
冰箱应用冰箱必须具备可靠性、有效冷却、能效和便利性等关键特性。这些重要的电器设备必须保持食物处于适当的温度,同时还不会产生噪音或显著提高电费。新一代冰箱还集成了智能家居所需的功能,例如触摸屏、无线连接和预测性维护。作为家庭最大和最重要的电器之一,冰箱的设计需要最小化除霜周期、可闻噪声和能耗,同时保持较低的成本并确保使用寿命长和性能可靠。MPS高效的解决方案组合包括LCD电源、WLED驱动器、整流器、变换器,以及步进、有刷和无刷直流电机驱动器,帮助您缩短下一代冰箱的上市时间并降低系统总成。这些灵活、可靠的产品以小尺寸封装提供出色的功率密度,可以实现创新功能并降低系统功耗。MPS极具成本效益且经过时间考验的电源管理设备可以为优质创新的冰箱设计提供所需的一切。
-
APPLICATION
空调设备应用无论应用于工业环境还是家庭环境,空调设备必须符合可靠性、能效和便捷性等关键指标。优质的空调系统在带来凉爽气流的同时不会引入大量噪声或提高电费。新一代的空调设备还集成了很多智能家居所需的功能,诸如电容式触摸、预测性维护和无线连接等。为了满足并超越客户期望,设计人员面临的挑战是在更小、更安静的A/C系统中采用更强大的电机、风扇和控制单元。而且,设计时还必须牢记舒适性和低成本等激发购买欲望的关键因素。 MPS高效的解决方案组合包括整流器、变换器、无刷直流电机和步进电机驱动器,可以帮助您缩短下一代空调设备的开发上市周期。这些灵活、可靠的产品均通过小尺寸封装提供出色的功率密度,可实现创新功能并降低系统功耗。MPS极具成本效益且经过时间验证的电源管理设备可以为设计安全高效的空调设备提供所需的一切。
-
PRODUCT
MPQ6635-AEC1产品35V, 3-Phase, Sensorless BLDC Motor Driver with Configurable Gate Driver
-
PRODUCT
MP6634产品35V、2A峰值、三相无传感器BLDC 电机驱动器
-
PRODUCT
MP6636产品集成 MOSFET 的 18V、4A 峰值、三相、无传感器BLDC 电机驱动器
-
PRODUCT
MP6631H产品35V 输入、3A 峰值相电流、三相直流无刷电机驱动器
-
PRODUCT
MP6616B产品带闭环/开环速度控制和增强型 ESD 功能的18V、2A、单相 BLDC 电机驱动器
-
PRODUCT
MP6655产品集成 MOSFET 和霍尔传感器的 18V、2.5A 单相 BLDC 风扇驱动器
-
PRODUCT
MPQ6634-AEC1产品35V、2A 峰值、三相、无传感器 BLDC 电机驱动器,符合 AEC-Q100认证
-
PRODUCT
MP6637产品带集成 MOSFET 的 5.5V、1.3A 峰值、三相无传感器 BLDC 电机驱动器
-
PRODUCT
MP6653A产品35V、1.2A、单相 BLDC 电机驱动器,带集成霍尔传感器和 MOSFET并采用 TSOT23-6-SL 和 TSOT23-6 封装
-
PRODUCT
MP6637A产品具有集成 MOSFET的 5.5V、1.3A 峰值、3 相、无传感器正弦 BLDC 电机驱动器
-
PRODUCT
MPQ6653A-AEC1产品集成霍尔传感器的35V/1.2A、单相 BLDC 电机驱动器,采用 TSOT23-6-SL或TSOT23-6 封装,符合 AEC-Q100 认证
-
PRODUCT
MP6631B产品35V、3A 峰值相电流、三相 BLDC 电机驱动器
-
PRODUCT
MP6632A产品带 1A 栅极驱动器的 50V、三相无刷直流电机驱动器
-
PRODUCT
MPQ6653-AEC1产品具有嵌入式霍尔传感器的 35V 单相 BLDC 电机驱动器,符合 AEC-Q100 认证
-
PRODUCT
MPQ6631H-AEC1产品35V输入、3A 峰值相电流、三相 BLDC 电机驱动器,符合AEC-Q100认证
-
PRODUCT
MP6653产品带嵌入式霍尔传感器的 32V、单相 BLDC 电机驱动器
-
PRODUCT
MP6632产品带1A 栅极驱动器的 50V、三相 BLDC 电机驱动器
-
PRODUCT
MP6653AGDTE产品35V、1.2A、单相 BLDC 电机驱动器,带集成霍尔传感器和 MOSFET并采用侧面镀锡的TQFN-6 (2mmx3mm)封装
-
PRODUCT
MPQ6653AGDTE-AEC1产品集成霍尔传感器的35V/1.2A、单相 BLDC 电机驱动器,采用 TQFN-6 (2mmx3mm) WF 封装,符合 AEC-Q100 认证
-
PRODUCT
MP9517产品集成霍尔传感器的单相、直流无刷电机驱动器
-
PRODUCT
MP6505产品400mA单相无刷直流电机驱动器
直接登录
创建新帐号