- MP8762H
MP8762H
NOT RECOMMENDED FOR NEW DESIGNS
MP8762H continues to be in production for existing customers. Please consider this alternative for new designs:
MP8771
MP8771
18V、10A、700kHz、高效率同步降压变换器
Features & Benefits
- 3V 至 17V 宽工作输入电压范围
- 10A 输出电流
- 17mΩ/8mΩ 低导通阻抗内部功率 MOSFET
- 100μA 静态电流
- 输出电压可调节低至 0.6V
- 高效率同步工作模式
- 预偏置上电
- 700kHz 固定开关频率
- 外部可编程软启动时间
- 供电时序使能(EN)和电源正常信号(PG)
- 过流保护(OCP)自动恢复功能
- 过温关断保护
- 采用 QFN-16(3mmx3mm)封装
… and many more!
Session textval
Session Titefor popup
详情
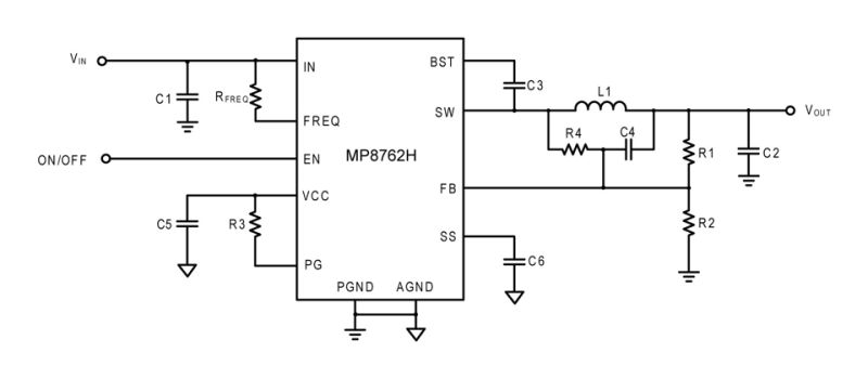
MP8762H 是一款全集成高频同步整流降压开关变换器。它提供了非常紧凑的解决方案,在宽输入范围内可实现 10A 的输出电流,具有极好的负载和线性调整率。MP8762H 在宽输出电流负载范围内可高效工作。
MP8762H 采用恒定导通时间(COT)控制模式,可提供快速瞬态响应,并使环路更易稳定。
工作频率可通过外部电阻轻松在 200kHz 至 1MHz 范围内进行编程,并且当输入电压随前馈补偿而变化时,该频率几乎保持不变。
VCC 欠压锁定值在内部设置为 3.8V,但可使用使能引脚上的电阻网络对该阈值编程来增加该值。输出电压上电斜坡由软启动引脚控制。漏级开路结构的输出指示(PG)引脚可指示输出电压是否在正常范围内。
全集成保护功能包括过流保护(OCP)、过压保护(OVP)和过温关断保护。
MP8762H 最大限度地减少了现有标准外部元器件的使用,采用 QFN 3X4 封装。
-
显示更多
显示较少
产品特性和优势
- 2.5V 至 5V 工作输入电压范围,外部 5V 偏置
- 4.5V 至 18V 工作输入电压范围,内部偏置
- 10A 输出电流
- 低导通阻抗内部功率 MOSFET
- 专有开关损耗降低技术
- 用于超快瞬态响应的自适应恒定导通时间(COT)控制
- -40<142/>C 至 +125<143/>C 结温范围内的参考电压精度为 1.5%
- 可调节软启动时间
- 预偏置启动
- 200kHz 至 1MHz 可编程开关频率
- 非锁定 OCP、OVP 和过温关断保护
- 输出电压可调范围:0.611V 至 13V
正在供货产品型号
MP8762HGLE-P MP8762HGLE-Z
以 P 和 Z 结尾的零件编号是相同的零件。P 和 Z 仅表示卷筒尺寸
P&Z的含义 
MP8762H Resources
-
PRODUCT CATEGORY
VIN (MAX) 14V 至 19V产品类目 -
PRODUCT CATEGORY
转换器产品类目 -
ARTICLE
满足阻抗容限要求:PDN设计与优化策略技术文章目标阻抗是电信应用中电源传输网络(PDN)设计的关键基准。通过定义芯片上电源轨的最大PDN阻抗,可确保芯片即使在最差的瞬态电流条件下,也能在可接受的电源轨电压噪声水平内运行。 本文将重点介绍如何利用MPQ8785负载点 (PoL) 器件实现目标阻抗的优化,同时为寻求优化PDN的设计人员提供有效建议和实用指导,助力实现可靠高效的电力传输。 随着高频信号的兴起和电路板功率需求的不断提升,电源设计人员越来越重视能够高效为集成电路 (IC) 供电的无噪声配电。控制PDN在特定频段的阻抗是确保高速系统正常运行且满足性能要求的一种方法。该阻抗的估算方法通常为:将最大允许纹波电压除以最大预期电流阶跃负载。PDN目标阻抗(ZTARGET)计算公式如下 : \[ Z_{\mathrm{TARGET}} = \frac{V_{\mathrm{SUPPLY}} \times \text{Ripple...
-
PRODUCT
MP1653N产品16V, 3A, 1.1MHz, High-Efficiency, Synchronous Step-Down Converter in an SOT563 Package
-
PRODUCT
MP1652N产品16V, 2A, 1.1MHz, High-Efficiency, Synchronous Step-Down Converter in an SOT563 Package
-
PRODUCT
MPQ8785产品支持PMBus 的 16V、40A、可扩展、数字、同步降压变换器
-
PRODUCT
MPQ8785GMJT-XXXX-Z产品支持PMBus 的 16V、40A、可扩展、数字、同步降压变换器
-
ARTICLE
采用MPS 产品优化家居远程控制系统技术文章红外 (IR) 和远频 (RF) 家用遥控器被广泛应用于音响系统、电视、照明以及其他控制系统。这些系统现在变得越来越复杂,其中不乏语音控制、连接控制、LED 显示和电容式触控等先进功能。相应的遥控器也对可靠性、易用性和电池寿命等方面提出越来越高的要求。 MPS能够为整个家庭的遥控系统提供高性价比解决方案(见图 1),优化各种智能家居遥控功能。MPS解决方案中包含了电机驱动器、LED 背光驱动器、监控电路、AC/DC 变换器、电池充电器IC、降压变换器、升压变换器、LDO 和 PMIC(如图 1 中的蓝色模块)。本文将逐一介绍这些组件,以及如何利用它们来优化家用遥控器设计。 电机驱动器是用于控制电机速度、方向、扭矩及其他参数的电子设备。它充当了电机与微控制器 (MCU) 或其他控制系统之间的接口,是机器人、自动化、电动汽车和家用电器等众多应用中不可或缺的组件。 电机驱动...
-
PRODUCT
MP8770C产品具有强制 CCM 的 3V 至 17V、8A、同步降压变换器
-
PRODUCT
MP8795H产品16V、20A、同步降压变换器,具有可调限流值、可调频率和电压追踪功能
-
PRODUCT
MP8770产品17V、8A、700kHz、高效率同步降压变换器
-
PRODUCT
MP1477H产品17V、3A、1.2MHz 高效率同步降压变换器,采用 SOT563 封装
-
PRODUCT
MP2182产品带软启动和电源正常指示功能的 2A 同步降压变换器
-
PRODUCT
MPQ8626产品带可调限流功能的 16V、6A 高效率同步降压变换器
-
PRODUCT
MP8774产品12A、宽输入 3V-18V、700kHz 同步降压变换器,集成 PG 和外部软启动功能,采用 3x3mm QFN 封装
-
PRODUCT
MP1477产品17V、3A、800kHz 高效率同步降压变换器,支持 COT 控制功能,采用 SOT563 封装
-
PRODUCT
MP9486A产品100V 输入, 3.5A, 峰值电流限降压转换器
-
PRODUCT
MPQ8623产品带可调限流功能的 16V、6A 高效l率同步降压变换器
-
PRODUCT
MP2183产品带软启动和电源正常指示功能的 3A 同步降压变换器
-
PRODUCT
MP2229产品高效 21V, 6A 同步降压变换器,具有外部时钟同步、低功率模式和外部软启动功能
-
PRODUCT
MPQ4420A产品工业级 2A、36V、高效率强制 CCM 模式同步降压变换器,带有 PG 和外部同步降压变换器,符合 AEC-Q100 认证
-
PRODUCT
MP2161A产品高效率、2A、6V、1.5MHz、17uA 静态电流、COT 同步降压变换器,具有更优的 Vfb 精度和负载调整率,采用 TSOT23-8 封装
-
PRODUCT
MP2131产品4A、5.5V、1.2MHz、高效率、COT 同步降压变换器,具有电源正常输出指示(PG)和自动放电功能
-
PRODUCT
MP9942产品带电源正常信号的高效率 2A、36V、410kHz、同步降压变换器
-
PRODUCT
MP9943产品带电源正常信号指示的高效率 3A 峰值电流、36V同步降压变换器

直接登录
创建新帐号