MPQ5862C-AEC1
正在供货产品型号
MPQ5862CGLTE-xxxx-AEC1-Z MPQ5862CGLTE-xxxx-AEC1-P MPQ5862CGLTE-0000-AEC1-Z MPQ5862CGLTE-0000-AEC1-P
P&Z的含义 
相关产品
MPQ5862-AEC1 16V、1.5A、90mΩ RDS(ON) 、双通道上管开关,符合 AEC-Q100 认证
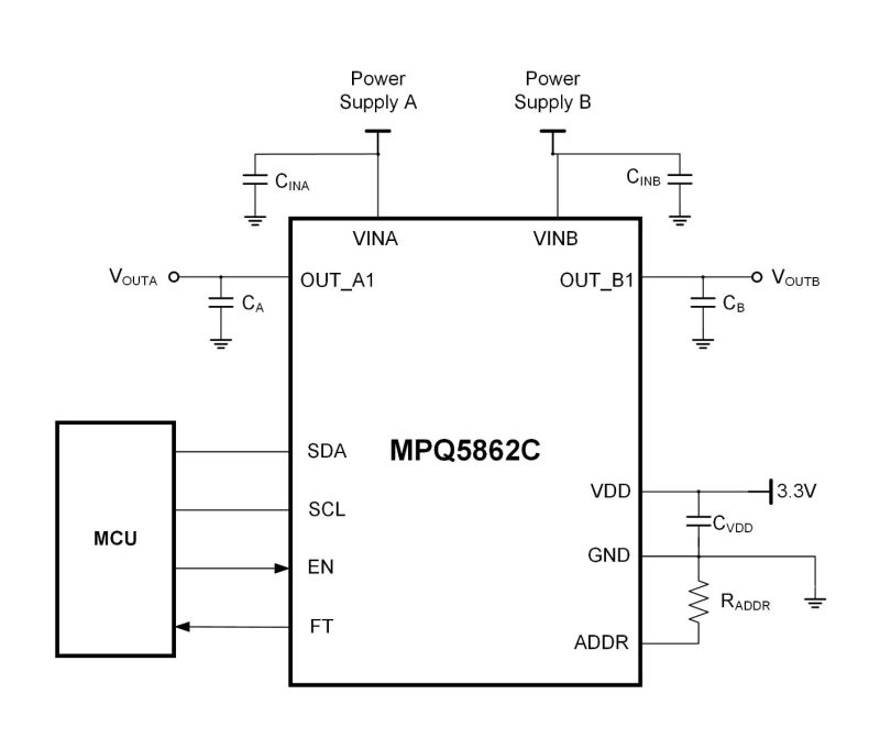
MPQ5862-AEC1是一款双通道智能上管(HS)电源开关,每通道额定负载电流高达 1.5A,输入电压范围为5V 至 16V(VINx,其中 x = 或 or B)。该器件采用独立电源设计,可支持两种不同的输入电源轨。其背靠背MOSFET配置可实现高达26V的电池短路保护。
凭借 90mΩ 低导通电阻 (RDS(ON)),MPQ5862-AEC1能够为摄像头负载开关应用提供高效率、紧凑型解决方案。
该器件通过 I2C 接口实现可配置的高精度电流限制,从而在短路条件下钳制浪涌电流,以提高系统可靠性。其可选启动斜率能够有效降低启动过程中产生的浪涌电流,快速关断功能则可以在通道电流急剧增加时迅速关断器件。
MPQ5862-AEC1通过 I2C 接口与微控制器单元 (MCU) 通信;通过外部电阻可设置最多 6 个地址。
借助内部模数转换器 (ADC),MPQ5862-AEC1无需附加外部电路即可获取通道电流、供电电压、基准电压(VREF)和输出电压。其全面诊断与保护功能包括了输入过压 (OV)/欠压 (UV)检测、各通道输出过压检测、负载开路和电池短路检测、过流保护 (OCP)、快速关断短路保护 (SCP)以及过温关断保护。该器件还提供平均/峰值电流检测功能,以有效提高驾驶员监控系统 (DMS) 的诊断可靠性。所有故障状态均通过 FT 引脚和 I2C 接口报告。
MPQ5862-AEC1 通过内部 ADC 提供完善的监控和诊断功能,此外还提供相关安全文档,以协助功能安全设计。
MPQ5862-AEC1 采用 TQFN-17 (3mmx4mm) 封装,并符合 AEC-Q100 等级1 认证。
直接登录
创建新帐号