- MPQ5870-AEC1
MPQ5870-AEC1
60V, 0.5A, Single-Channel, Smart High-Side Load Switch with High-Accuracy Current Sense, AEC-Q100 Qualified
Session textval
Session Titefor popup
详情
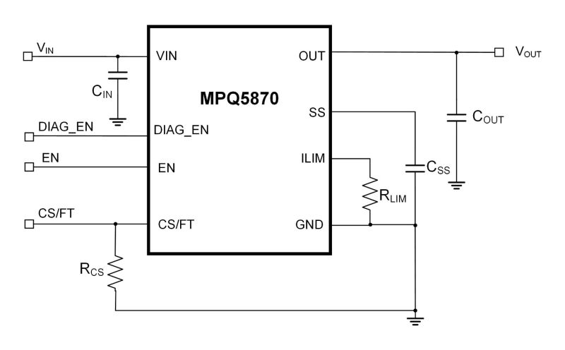
The MPQ5870-AEC1 is designed as a smart high-side power switch for a nominal 0.5A load. The device supports a wide 3.5V to 60V input voltage (VIN) range. The MPQ5870-AEC1 provides a highly efficient and compact solution with a small on resistance (RDS(ON)).
As a functional safety-capable device, the MPQ5870-AEC1 provides related safety documentation to aid in functional safety design.
The MPQ5870-AEC1 supports both internal and configurable, high-accuracy external current limits. The device helps clamp inrush current during short circuits, which improves system reliability. An adjustable start-up slew rate also helps reduce inrush current during start-up.
The CS/FT pin provides high-accuracy current-sense (CS), which achieves real-time and accurate diagnostics without further calibration. The voltage on the CS/FT pin represents 1 / KCS of the load current, where KCS is a constant value across the temperature and supply voltage. In addition, the CS/FT pin can report a fault by pulling up its voltage.
Full diagnostics during on and off states are developed for the MPQ5870-AEC1. By pulling the DIAG_EN pin up or down, the diagnostic functions (current sensing and off-state open load/short-to-battery detection) can be enabled or disabled. If off-state diagnostics are not required in the system, connecting to the EN pin can disable the function to further reduce quiescent current (IQ).
The MPQ5870-AEC1 is available in QFN-8 (2mmx2.5mm) and SOT583 packages, and is available in AEC-Q100 Grade 1 and AEC-Q100-012 Test Grade A.
-
显示更多
显示较少
产品特性和优势
- Built to Handle Tough Automotive Transients:
- Load Dump Up to 60V
- Cold Crank Down to 3.5V
- Available in AEC-Q100 Grade 1
- Cooler Thermals:
- Integrated MOSFET
- Extends Vehicle Battery Life:
- Extremely Low Standby Current: 0.5μA
- Low Quiescent Current (IQ) Mode: 500μA
- Reduces Board Size:
- Available in a QFN-8 (2.0mmx2.5mm) Package and a SOT583 Package
- Flexibility:
- Configurable External Current Limit
- Adjustable Start-up Slew Rate
- Compatible with 1.8V and 3.3V Logic
- Full Diagnostics and Protections:
- High-Accuracy Current Sense: ±1% at 0.5A and ±20% at 10mA
- Loss of GND Protection
- Drain-Source Voltage (VDS) Clamp for Inductive Load Switching
- On-State and Off-State Open Load And Battery Short Detection
- Thermal Shutdown
- Available in AEC-Q100-012 Test Grade A
- Functional Safety System Design Capability:
- Documents Available for MPSafeTM QM System Design
正在供货产品型号
MPQ5870GRPE-AEC1-Z MPQ5870GRPE-AEC1-P MPQ5870GTL-AEC1-Z MPQ5870GTL-AEC1-P
以 P 和 Z 结尾的零件编号是相同的零件。P 和 Z 仅表示卷筒尺寸
P&Z的含义 
MPQ5870-AEC1 Resources
-
PRODUCT CATEGORY
智能高边开关产品类目 -
APPLICATION
后置摄像头(汽车电池供电)应用后置摄像头是高级驾驶辅助系统 (ADAS) 中最常见的摄像头子系统。越来越多的汽车将其作为标准配置提供。要实现对车辆后方可能存在的危险进行精确、实时的监控,并将信息直接传送到通常位于驾驶舱头部的 LCD 显示器,后置摄像头子系统必须具有高集成度和快速的数据处理速度。为了实现消费者更高的安全性与便利性,这些高级安全功能需要满足 ISO26262 安全标准和 EMI 缓解措施之外,也增加了工程师的设计复杂度与额外的考量因素。 MPS 可靠且可扩展的电源管理解决方案组合包括电源模块、降压变换器和线性稳压器。这些汽车级器件可满足严格的温度与 EMI 要求,同时还能简化系统设计并最大限度地减小整体解决方案尺寸。 MPS 高效、高性价比的产品组合为下一代后置摄像头供电设计提供了所需的一切。
-
APPLICATION
后置摄像头(同轴电缆供电)应用后置摄像头是高级驾驶辅助系统 (ADAS) 中最常见的摄像头子系统。越来越多的汽车将其作为标准配置提供。要实现对车辆后方可能存在的危险进行精确、实时的监控,并将信息直接传送到通常位于驾驶舱头部的 LCD 显示器,后置摄像头子系统必须具有高集成度和快速的数据处理速度。为了实现消费者更高的安全性与便利性,这些高级安全功能需要满足 ISO26262 安全标准和 EMI 缓解措施之外,也增加了工程师的设计复杂度与额外的考量因素。 MPS 可靠且可扩展的电源管理解决方案组合包括电源模块、降压变换器和线性稳压器。这些汽车级器件可满足严格的温度与 EMI 要求,同时还能简化系统设计并最大限度地减小整体解决方案尺寸。 MPS 高效、高性价比的产品组合为下一代后置摄像头供电设计提供了所需的一切。
-
APPLICATION
前置摄像头(汽车电池供电)应用前置摄像头是一种日益流行的摄像头子系统,用于高级驾驶辅助系统 (ADAS) 。越来越多的汽车将其作为标准配置提供,因此,无电池摄像头系统必须高度集成并提供快速数据处理,从而对车辆前方可能存在的危险进行准确、实时的监测,同时为车道保持和碰撞避免等集成系统提供辅助。在提高驾驶员安全性和便利性的同时,这些高级功能也增加了设计的复杂性,但仍需要符合 ISO26262 安全标准和 EMC 规范。 MPS高效紧凑的电源管理解决方案组合包括电源模块、PMIC、升压和降压变换器、升降压控制器、负载开关、监控电路、线性稳压器和终端稳压器。 这些汽车级部件可帮助您在不影响安全性的情况下简化系统设计并缩短上市时间。 MPS 可靠且可扩展的产品系列为下一代前置摄像头(汽车电池供电)供电设计提供了所需的一切。
-
APPLICATION
前置摄像头(同轴电缆供电)应用前置摄像头是一种日益流行的摄像头子系统,用于高级驾驶辅助系统 (ADAS) 。越来越多的汽车已配置或预期配置这种系统。这些摄像头系统必须高度集成并提供快速数据处理,从而对车辆前方可能存在的危险进行准确、实时的监测,同时为车道保持和碰撞避免等集成系统提供辅助。在提高驾驶员安全性和便利性的同时,这些高级功能也增加了设计的复杂性,但仍需要符合 ISO26262 安全标准和 EMC 规范。 MPS可靠而高效的电源管理解决方案组合包括电源模块、升压和降压变换器、PMIC、线性稳压器、负载开关和监控电路。这些汽车级部件可帮助您简化系统设计并缩小解决方案尺寸,同时仍将安全性放在首位。 MPS 紧凑且可扩展的产品系列为下一代前置摄像头(同轴电缆供电)设计提供了所需的一切。
-
APPLICATION
驾驶员监控系统应用驾驶员监控系统是汽车安全的最新技术之一。作为整体人机界面(HMI)的一部分,驾驶员监控系统可以跟踪生命体征参数和驾驶员的注意力,能在驾驶员无法操作车辆的情况下,为其提供帮助。当然,高级的新功能会增加设计的复杂性和工程设计的额外注意事项。但安全始终是头等大事,因此这些组件必须满足严格的EMI和温度要求,这样消费者和制造商才会对改善舒适性和便利性充满信心,还能最大程度地减少驾驶员分心。 我们的汽车级解决方案结合了高性能的电源模块,PMIC,降压变换器和线性稳压器。这些组件将顶级的灵活性和效率整合到一个小型封装中,大大节省了成本和电路板空间,缩短了上市时间。 MPS可靠、经济高效的电源管理解决方案可为您提供下一代驾驶员监控系统所需的一切。
-
APPLICATION
360°环视摄像头应用360°环视摄像头可以为驾驶员提供汽车的鸟瞰图,它通过会将影像显示在机舱头部的LCD显示器上,帮助消除驾驶员的盲点。其影像图出自布置在车辆周围的多个摄像头(通常至少四个)共同创建的合成图像。作为后视摄像头的下一代产品,360°环视摄像头系统正随着高级驾驶员辅助(ADAS)功能的兴起而日益普及,以提高消费者的安全性和便利性。这些环视摄像头系统具有高集成度和快速数据处理能力,以实现最先进的安全功能,例如车道偏离和碰撞警告,移动物体检测以及交通标志识别功能等。高级的新功能不仅需要符合ISO26262安全标准及EMI标准外,同时也增加了设计的复杂性和额外的注意事项。 我们卓越的电源管理解决方案组合包括降压和升压变换器,线性稳压器,终端调节器和降压开关。这些汽车级产品可满足严格的温度和EMI要求,同时可简化系统设计并最小化整体解决方案尺寸。 MPS 高度紧凑、高效的产品组合为您提供了市面上最...
-
APPLICATION
传感器融合域控制器应用感知传感系统是新型车辆中流行的高级驾驶辅助系统(ADAS)。随着雷达与摄像头、甚至激光雷达(LIDAR)系统的集成,感知传感系统也将更进一步发展。但是,每一种传感器都有其优势和局限性,而这正是传感器融合出现的契机。通过融合所有汽车感知系统的输入,驾驶员可以更好地获取信息,从而准确获知车辆周围的物体或潜在危险。但是,这些令人印象深刻的功能除了必须符合ISO26262安全标准和EMI要求之外,还意味更高的设计复杂性。 MPS可靠的汽车级电源管理解决方案组合包括电源模块、降压变换器和线性稳压器。这些器件均经过精心设计,以更小封装尺寸实现了更佳效率与性能,同时最大程度降低了EMI并确保符合安全性要求。制造商可以对自己设计的车辆充满信心,而消费者则可放心使用。 MPS可靠且可扩展的解决方案为下一代传感器融合供电设计提供了所需的一切。
-
PRODUCT
MPQ5892-AEC1产品36V, 5A, Dual-Channel, Smart High-Side Switch, AEC-Q100 Qualified
-
PRODUCT
MPQ5893-AEC1产品60V Load Dump, 5A, Dual-Channel, Smart High-Side Switch, AEC-Q100 Qualified
-
PRODUCT
MPQ58200-AEC1产品50V, 32-Channel, High-Side Switch for VCSEL, AEC-Q100 Qualified
-
PRODUCT
MPQ5882-AEC1产品80V, E-Fuse and Smart High-Side Power Switch, AEC-Q100 Qualified
-
PRODUCT
MPQ5887-AEC1产品80V, E-Fuse and Smart High-Side Power Switch, AEC-Q100 Qualified
-
PRODUCT
MPQ5889-AEC1产品80V, E-Fuse and Smart High-Side Power Switch, AEC-Q100 Qualified
-
PRODUCT
MPQ5856-AEC1产品42V, Smart High-Side Driver IC, AEC-Q100 Qualified
-
PRODUCT
MPQ5073N-AEC1产品5.5V, 2A, Load Switch, AEC-Q100 Qualified
-
PRODUCT
MPQ5071N-AEC1产品5.5V, 1A Load Switch, AEC-Q100 Qualified
-
PRODUCT
MPQ77240FS-AEC1产品采用 MPSafeTM 开发流程的16V、0.8A、180mΩ、四通道上管开关,符合ASIL-B/D 标准和AEC-Q100 认证
-
PRODUCT
MPQ5884-AEC1产品80V、4.5mΩ、电熔丝和智能上管电源开关,符合 AEC-Q100 认证
-
VIDEO
汽车级四通道高边开关:MPQ77240FS-AEC1视频MPQ77240FS-AEC1是一款专为严苛汽车应用设计的可扩展、高灵活度、四通道高边开关。该器件支持5V至16V输入电压范围和高达0.8A的每通道负载,同时可通过电池短路保护、过流保护(OCP)和过温关断等保护功能确保系统安全的运行。MPQ77240FS-AEC1采用TQFN-17(3mmx4mm)紧凑型封装,能够在极小空间内实现功率控制功能,同时符合AEC-Q100认证和ASIL-B标准。观看视频以了解MPQ77240FS-AEC1如何助力优化您的汽车系统设计。 功能特性: 功能安全 高精度电流采样功能 完备诊断与保护机制 相关产品详情页: MPQ77240FS-AEC1 MPQ5864-AEC1
-
PRODUCT
MPQ5862-AEC1产品16V、1.5A、90mΩ RDS(ON) 、双通道上管开关,符合 AEC-Q100 认证
-
PRODUCT
MPQ5864-AEC1产品16V、0.8A、180mΩ RDS(ON)、4通道上管开关,符合 AEC-Q100 认证
-
PRODUCT
MPQ5894-AEC1产品36V、3A、四通道智能上管开关,符合 AEC-Q100 认证
-
PRODUCT
MPQ5896-AEC1产品60V负载突降容限、3A、四通道智能上管开关,符合 AEC-Q100 认证
-
PRODUCT
MPQ5862GLTE-0000-AEC1-Z产品16V、1.5A、双通道、上管开关,符合 AEC-Q100 认证
直接登录
创建新帐号