- MPQ2179A-AEC1
MPQ2179A-AEC1
Session textval
Session Titefor popup
详情
MPQ2179A 是一款集成内部功率 MOSFET 的单片降压开关模式变换器。它可以在 2.5V 至 6V 的输入电压 (VIN) 范围内实现高达 3A 的输出电流 (IOUT),同时具有出色的负载和线性调整率。输出电压 (VOUT) 可调节低至 0.6V。
MPQ2179A 适用范围广泛,包括汽车仪表盘、远程信息处理系统和信息娱乐系统。
该器件采用恒定导通时间 (COT) 控制以提供快速瞬态响应并使环路更易稳定。其全面的保护功能包括逐周期限流保护、输出过压保护 (OVP) 和过温关断保护。
MPQ2179A最大限度地减少了所需的现有标准外部元器件,它采用紧凑的 QFN-8 (1.5mmx2mm) 封装。
-
显示更多
显示较少
产品特性和优势
- 专为汽车应用而设计:
- 2.5V 至 6V 宽工作输入电压 (VIN) 范围
- 高达 3A 的输出电流 (IOUT)
- 1% 反馈 (FB) 精度
- -40°C 至 +150°C 工作结温 (TJ) 范围
- 符合 AEC-Q100 等级1认证
- 延长电池寿命:
- 21μA 睡眠模式静态电流 (IQ)
- 高级异步调制 (AAM) 模式可提高轻载效率
- 改善散热性能:
- 65mΩ 和 35mΩ内部集成功率 MOSFET
- 针对 EMC 和 EMI进行了优化:
- 4MHz 开关频率 (fSW)
- MeshConnectTM 倒装芯片封装
- 针对电路板尺寸和 BOM 进行了优化:
- 集成内部功率 MOSFET
- 综合补偿网络
- 采用紧凑型 QFN-8 (1.5mmx2mm) 封装
- 固定输出选项:0.7V、0.75V、0.8V、0.85V、0.88V、0.9V、1.05V、1V、1.1V、1.2V、1.25V、1.5V、1.8V、2.5V、2.8V 和 3.3 V
- 附加功能:
- 供电时序使能(EN)
- 电源正常 (PG)指示
- 100% 占空比
- 外部软启动 (SS) 控制
- 输出放电功能
- 带打嗝模式的过压保护 (OVP) 和短路保护 (SCP)
- 采用侧面镀锡封装
- 提供MPSafeTM QM文档
正在供货产品型号
MPQ2179AGQHE-AEC1-Z MPQ2179AGQHE-AEC1-P
以 P 和 Z 结尾的零件编号是相同的零件。P 和 Z 仅表示卷筒尺寸
P&Z的含义 
MPQ2179A-AEC1 Resources
-
APPLICATION
抬头显示(高端)应用汽车抬头显示设计已经从传统的硬件接口演变为提供各种车内功能的复杂信息娱乐系统。这些功能包括导航、无线连接、乘客娱乐、手势识别和语音控制。随着消费者对信息娱乐功能的期望不断提高,制造商面临着设计挑战,例如减少驾驶员分心、防止互联环境中的网络安全威胁以及满足充电和数据传输需求。除了符合 ISO26262 安全标准和 EMI 抑制要求外,高端主机单元还提供强大的尖端技术,以实现直观、无缝的驾驶体验。 我们广泛的电源管理解决方案目录包括降压和升压变换器、电源模块、低压差 (LDO) 稳压器、降压转换器、负载开关、模拟开关和 PMIC。这些组件旨在确保以最小的封装尺寸实现最佳性能,同时满足温度和 EMI 安全要求。 MPS 优质、高效的产品目录为您提供支持下一代高端抬头显示设计所需的一切。
-
PRODUCT CATEGORY
降压转换器产品类目 -
PRODUCT
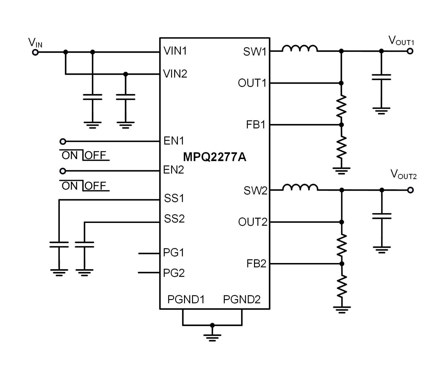
MPQ2277A-AEC1产品6V, Dual 1A/1A, AAM Mode, 2.5MHz, Synchronous Step-Down Converter with Power Good and Soft Start, AEC-Q100 Qualified
-
PRODUCT
MPQ2279-AEC1产品6V, Dual 3A/3A, 2.5MHz, Synchronous Step-Down Converter with Power Good and Soft Start, AEC-Q100 Qualified
-
PRODUCT
MPQ2183-AEC1产品6V, 1A to 3A, 2.4MHz, Synchronous Step-Down Converter with Frequency Spread Spectrum, AEC-Q100 Qualified
-
PRODUCT
MPQ2279A-AEC1产品6V, Dual 3A/3A, AAM Mode, 2.5MHz, Synchronous Step-Down Converter with Power Good and Soft Start, AEC-Q100 Qualified
-
PRODUCT
MPQ4110-AEC1产品Low Quiescent Current, Synchronous Step-Down Converter, AEC-Q100 Qualified
-
PRODUCT
MPQ2294-AEC1产品6V, 30A, Synchronous Buck Converter with ZDPTM, AEC-Q100 Qualified
-
PRODUCT
MPQ4373-AEC1产品36V, 6A to 11A, Low-EMI, Synchronous Step-Down Converter with ZDPTM, AEC-Q100 Qualified
-
PRODUCT
MPQ4583-AEC1产品90V、3.5A、9μA IQ、同步降压 DC/DC 变换器,符合 AEC-Q100 认证
-
PRODUCT
MPQ4384-AEC1产品36V, 12A to 18A, Low-EMI, Synchronous Step-Down Converter with ZDPTM, AEC-Q100 Qualified
-
PRODUCT
MPQ2277-AEC1产品6V, Dual 1A/1A, 2.5MHz, Synchronous Step-Down Converter with Power Good and Soft Start, AEC-Q100 Qualified
-
PRODUCT
MPQ70160FS-AEC1产品基于MPSafeTM开发流程的ASIL D级、6.5V、电源管理IC,集成6 个降压变换器(2路 4A、2路 3A 和2路 1A),适用于汽车 ADAS应用,符合 AEC-Q100认证
-
PRODUCT
MPQ2183A-AEC1产品6V, 1A to 3A, 2.5MHz, Fixed-Output, Synchronous Step-Down Converter with FSS, AEC-Q100 Qualified
-
PRODUCT
MPQ2176B-AEC1产品5.5V、4A至6A、2.2MHz、同步降压变换器,符合 AEC-Q100认证
-
PRODUCT
MPQ71020FS-AEC1产品采用 MPSafeTM 开发流程的6V、30A、同步降压变换器,采用 ZDPTM 技术、符合 ASIL-D 标准和 AEC-Q100 认证
-
PRODUCT
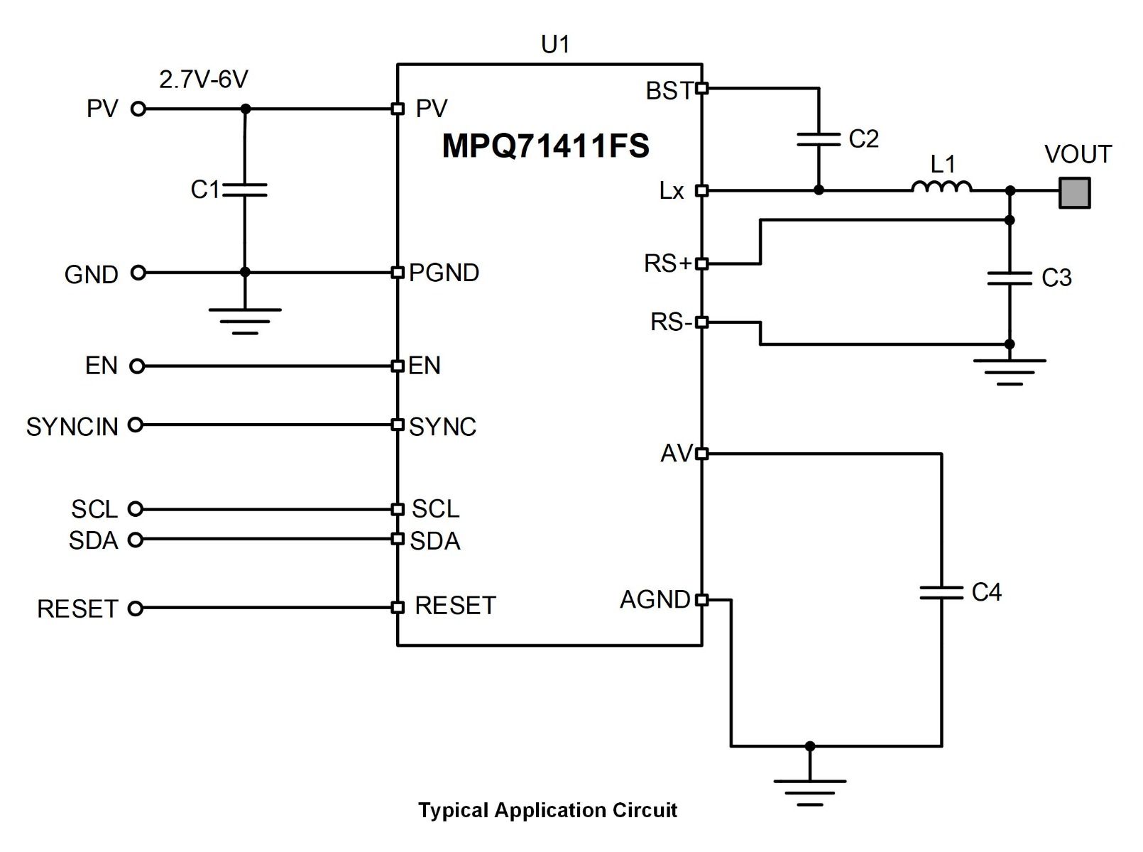
MPQ71411FS-AEC1产品MPSafeTM ASIL-D, 6V, 30A, Synchronous Buck Converter with ZDPTM, AEC-Q100 Qualified
-
PRODUCT
MPQ2285-AEC1产品6V、10A、可配置、高频同步降压变换器,采用 ZDPTM 且符合 AEC- Q100认证
-
PRODUCT
MPQ2176-AEC1产品5.5V、4A至6A、2.2MHz、同步降压变换器,符合 AEC-Q100认证
-
PRODUCT
MPQ2177F-AEC1产品6V、1A、2.5MHz、AAM 模式、同步降压变换器,具有电源正常指示和软启动功能,符合 AEC-Q100 认证
-
PRODUCT
MPQ2177FGQHE-18-AEC1-Z产品6V、1A、2.5MHz、AAM 模式、同步降压变换器,具有电源正常指示和软启动功能,符合 AEC-Q100 认证
-
PRODUCT
MPQ2177FGQHE-12-AEC1-Z产品6V、1A、2.5MHz、AAM 模式、同步降压变换器,具有电源正常指示和软启动功能,符合 AEC-Q100 认证
-
PRODUCT
MPQ2284-AEC1产品6V、8A、可配置、高频同步降压变换器,采用 ZDPTM 且符合 AEC-Q100 认证
-
PRODUCT
MPQ8887-AEC1产品65V、9A、高效率降压变换器,具有 I2C 接口、可配置频率和可调 OCP,符合 AEC-Q100 认证
-
PRODUCT
MPQ2211-AEC1产品6V、12A、2.2MHz、同步降压变换器,具有可配置限流功能且符合 AEC-Q100 认证
立即购买
直接登录
创建新帐号